
全国降温、哈尔滨初雪刷屏……仿佛一夜之间,冬天已经悄悄来临。
人们的过冬方式,正呈现出泾渭分明的场景分化。
一方面,继去年冬天,“南方小土豆”勇闯东北、东北搓澡接连出圈后,人们的过冬仪式感持续升级,许多人不执着于“南下”避寒,而是选择“北上”,哪怕冻红鼻尖,也要打雪仗、看冰雕,感受冰雪氛围。
另一方面,人们也贪恋钻进温暖角落,在洗浴中心穿短袖、吃冰棍,或是约上好友,聚在热气腾腾的馆子里吃火锅,这种“躲进暖处”的猫冬哲学,同样成为不少人的过冬首选。
这些关于冬天的衣食住行热点,在生活服务业态中尤为显著——热门视频和搜索词,往往代表着人们对某一种过冬方式的兴趣,而实打实的消费,则是人们用真金白银为“冬天怎么过”投出的答案。
我们从今年的搜索和消费数据中发现,“冰雪游”、“休闲娱乐”和“美食”三个板块热度明显提升,抖音生活服务联合第一财经|DT商业观察,发布《2025冬季消费趋势洞察》,从去年冬季的经营数据中挖掘趋势和亮点,为今年冬季的商家经营提供一些前瞻参考。

去有雪的地方,带火在地体验和旅行
去有雪的地方旅行,已经成为冬季出游的新趋势,不管是向往滑雪体验的深度玩家,还是想打卡出片的轻度游旅客,都能找到适合自己的出行路线,并带动当地吃喝玩乐升温。
趋势点1 :滑雪运动火热,亲子家庭是主力消费人群
越来越多人开始体验滑雪运动。由北京市滑雪协会副会长伍斌主编的《2024-2025中国滑雪产业白皮书》显示,2024-2025雪季财年全国滑雪人次达到2605万,同比增长12.9%,人均滑雪次数也由1.80次提升至1.92次,超过冬奥会前2020-2021雪季的历史峰值1.91次。
今年9月到10月下旬,抖音上滑雪度假区/滑雪场搜索量同比增长29%,搜索后成交GMV同比增长49%。从数据看,内容种草到搜索、成交的链路更紧密,目的地型消费的转化效率明显提升。
其实每到冬季,都会迎来滑雪的爆发期。根据抖音生活服务,去年12月下旬“冰雪”搜索量迎来第一个小高峰,随着2月份春节假期来临,2月初“冰雪”搜索量迎来最高峰。
此外,滑雪私教课订单量增长204%,人们滑雪不满足“尝鲜”,还会考虑新手安全和进阶需求,为专业教练付费。
随着滑雪人群扩大,很多城市周边出现了以滑雪为导向的目的地,比如江苏大景山滑雪场、山东卧虎山滑雪场、陕西白鹿原滑雪场、河北狼牙山滑雪场等。
周五成为滑雪交易的重要节点,订单量占比仅次于周末,GMV占比更是登顶一周榜首,不少消费者会在周五提前锁定高性价比套餐,完成雪票、滑雪课程等预订工作,为周末出行做好准备。
“亲子家庭”成为滑雪场的核心客群,GMV占比54%,日均增长141%。以00后、学生群体为主的“新生世代”客群表现同样亮眼,GMV占比17%,日均增长177%,成为推动市场增长的强劲动力。
值得一提的是,“南人北上”滑雪成为新趋势,来自武汉、上海、重庆的南方游客正成为滑雪势力。此外,来自女性的滑雪订单不仅绝对值高于男性,同比增速也高于男性。

天南地北的游客因“雪”奔赴而来,比起专业的滑雪竞技,无拘无束的玩雪体验点燃了普通人对冬天的热情,让滑雪场成为冬天最热闹的游乐场,滑雪场也纷纷升级体验、花式宠客。
徐州大景山滑雪场,将“冰雪文化节”打造成区域旅游的金字招牌,滑雪场不仅设有初、中、高级雪道,还有雪圈道、雪地摩托等冰雪运动项目,不需要专业技巧,就能在雪中尽情释放快乐。
河北狼牙山滑雪场则分为“滑雪区”和“戏雪区”,戏雪区包含雪地保龄球、雪地迷宫等数十种游乐项目,吸引了大量带娃滑雪、玩雪的家庭游客,既满足了滑雪爱好者尽情驰骋的需求,也让亲子家庭轻松解锁玩雪的乐趣。
趋势点2:“一站式滑雪”,冰雪度假撬动周边消费
当然,年轻人的冰雪出行,不仅限于滑雪场上的风驰电掣,更要解锁“滑雪+吃住玩”的一站式快乐,让冬日度假过得完整、尽兴。
冰雪旅游的火爆,直接转化为强烈的住宿需求。抖音生活服务数据显示,今年初冬,冰雪酒店搜索量同比增长172%,东三省酒店民宿订单量同比增长63%。
越来越多游客不再满足于当天往返,而是选择留下来,用两三天的时间,深度体验当地生活。这背后反映的是:滑雪从“项目体验”逐渐转向“目的地体验”,用户愿意花更多时间沉浸在当地的风景、人文与氛围中。
从住宿偏好来看,年轻人更偏爱有格调的沉浸式体验,客栈民宿订单量同比增长97%,不管是雪场周边的主题小屋,还是能推窗见雪的山间院落,住宿不再只是“睡一觉”,而是冰雪旅游中,关乎氛围与记忆的重要一环。
值得注意的是,冰雪民宿的订单量和GMV在周五迎来峰值,不少消费者选择周五下班后出发,这意味着周五成为商家进行精准营销、推出周末住宿套餐的黄金窗口。

滑雪客带来的强大消费力,正从雪场蔓延至整座城市。抖音订单量最高的滑雪场所在城市,消费迎来全面增长,其中河北保定的消费增速尤为亮眼,同比增速达160%。
这股由雪场向周边辐射的“冰雪经济”,也在更大范围内得到验证。
国家体育总局冬季运动管理中心发布的《中国冰雪产业发展研究报告(2025)》显示,2024-2025冰雪季,居民参与冰雪运动及带动消费规模超1875亿元,同比增长超25%。
其中,全国滑雪场消费金额达786.13亿元,滑雪场周边两公里消费金额增长27.97%,带动了周边零售、交通、餐饮等行业共同升温。
趋势点3:为了赏雪玩雪去一座城,“家门口的雪乡”崛起
冰雪的魅力远不止于滑雪场,冰雪相关的主题乐园、景区也成为吸引人们出游的重要原因。
尤其是在社交媒体发达的当下,短视频和直播间中,各种氛围感雪景、踩雪玩雪、冰雪写真等内容,很容易激起人们对冰雪的向往,并直接带动各类冰雪乐园的消费。
抖音生活服务数据显示,冬季冰雪景区订单量同比增长25%,其中来自“直播推荐”的支付订单占比23%,同比增长120%,增速远超大盘。这说明冰雪体验具有极强的“内容驱动型消费”特征。

热门的冰雪主题乐园中,除了哈尔滨冰雪大世界等北方顶流,深圳华发冰雪热雪奇迹、上海耀雪冰雪世界也强势上榜TOP10冰雪消费景点。
北方冰雪乐园依托天然冰雪资源,打造户外极致体验,南方则通过室内冰雪场馆,打破气候限制,让“玩雪” 成为不分南北的全民热爱。
经典之外,一批“家门口的雪乡”正快速走红。
此前,哈尔滨双峰林场,因为独特的地理位置形成千姿百态的雪塑景观,被称为“中国雪乡”。
现在,消费者对冰雪氛围的追求,催生了一批交通更方便、性价比更高的冰雪目的地诞生——抖音冰雪旅游搜索增长热词中,“雪乡” 目的地还有河北邢台、河北胜芳、河南洛阳、河南新乡等“家门口的雪乡”,完美承接了周边居民“周末玩雪”“短途度假”的需求。
作为冰雪旅游的标杆,哈尔滨文旅也在持续发力。今年冬天,哈尔滨将重点打造“冰世界 雪天下”的文旅IP,其中,“冰世界”的核心景区哈尔滨冰雪大世界,面积和总用冰用雪量都将达到历届规模之最。
河北文旅更是趁着“这么近,那么美”的网络热梗,开发趣味冰雪游乐设施、亲子冰雪乐园等产品,推出“周末冰雪游”精品线路,成功抢占京津冀周末冰雪游市场。
比如河北太行逸境雪乡,今年官宣和中国哈雪文旅合作,打造华北地区“最强雪乡”,在景区内设置了雪国列车、光头强的家、雪地摩托、雪地坦克等多个娱乐区。
河北张家口的崇礼区,则在今年10月21日正式“开板”,崇礼各大滑雪场不仅在运力设施、硬件提升等方面做足准备,多家滑雪场还开启了夜场模式、雪地轰趴、冰雪嘉年华等新玩法。
如今,人们对于冰雪体验的追求,已经从追逐热门景点,转为探索小众、多元的冰雪目的地。这也启示着商家们,不仅要运用直播、短视频,通过趣味玩雪场景吸引游客前来,更要夯实综合服务,通过丰富的娱乐项目,为游客提供沉浸式的深度冰雪游体验。同时,商家们还可以抓住“星期五”“元旦”“春节”等节点,加大内容发布量,为冲击GMV蓄力。

“精致猫冬”时代,从宅家到“出门宅”
冬天不只属于“冒险家”,也属于生活家。
年轻人的猫冬哲学,正从“宅在家里”升级为“出门宅”,他们呼朋引伴,奔向那些温暖、舒适、能提供丰富体验的公共空间,将冬天“猫”得既温暖又热闹。
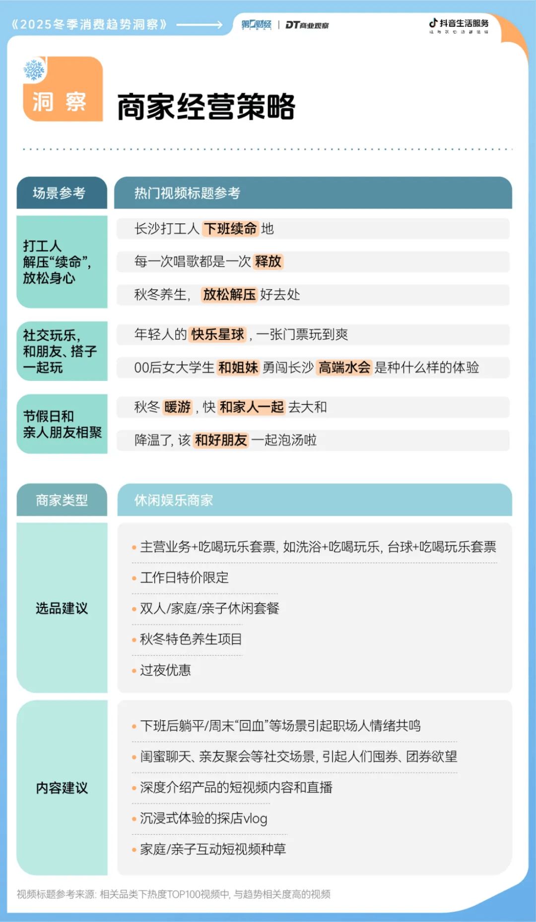
趋势点1:“猫”在室内休闲,娱乐、疗愈项目火热
这个冬天,年轻人不再孤单地宅着,而是更倾向于组局过冬。
抖音生活服务数据显示,休闲娱乐搜索量同比增长63%,搜索后成交GMV同比增长393%,“猫”在室内休闲社交,成为越来越多人的过冬方式。
人们约上亲朋好友打台球、去KTV唱歌、去酒吧喝酒……各类室内休闲娱乐场景,正成为冬日最具人气的社交聚集地。

从去年冬季数据来看,在众多休闲娱乐场景中,游戏厅、电影院、洗浴中心的订单量位列TOP3,从身体放松到精神愉悦,全方位满足人们的休闲需求。
此外,特色服饰体验、演唱会、马戏等新奇体验增速迅猛,体现出人们对个性化娱乐的追求。许多人在抖音刷到演出片段,并一键购票,完成了从种草到消费的全流程。
值得关注的是,室内休闲娱乐呈现出“南强北弱”的格局,在消费城市TOP10中,南方城市占据8成,只有北京、西安两座北方城市上榜。在年龄分布上,24-30岁、31-40岁仍是消费主力,18-23岁群体消费增长较快。
趋势点2:年轻人爱上“泡汤”,洗浴中心成为聚会新据点
在室内娱乐场所中,洗浴中心成为一匹黑马。
抖音生活服务数据显示,“猫冬”主题下,洗浴中心搜索量同比增长36%,搜索后成交GMV同比增长64%。这说明冰雪体验具有极强的“内容驱动型消费”特征。
从温度和订单趋势来看,相比去年,今年的冷空气来得更早、温度更低,洗浴按摩的消费需求更高,洗浴按摩的生意起量更快。
如今的洗浴中心,不再是功能单一的“澡堂子”,而是集泡汤、干饭、娱乐、躺平于一体的综合体验空间,更成为南北方难得达成共识的 “快乐老家”。
继前两年,东北洗浴成功出圈,吸引了一众“南方小土豆”勇闯北方澡堂、解锁搓澡初体验以来,这股热潮持续升温,从网络热梗持续沉淀成了实实在在的消费习惯。
中研普华发布的《2025-2030年中国洗浴服务行业市场现状分析及发展前景预测报告》显示,该行业年复合增长率稳定在10%-12%区间。

从搜索热词来看,“采耳”“足浴”“搓澡”“泡澡” 纷纷上榜,说明消费者的需求不只是洗澡,更是找到一个能待上大半天的休闲娱乐空间。
平台订单量最高的商家,都是提供“泡汤+娱乐”的综合性汤泉,水果畅吃、饮料畅饮、丰富的自助餐只是标配,游戏厅、电影院、亲子乐园一应俱全,就算呆上一整天也不会无聊。
为了吸引消费者,洗浴中心还开始了花式整活,比如西安甄沐汤泉,设置了“暴风骤雨”打卡区,客人们换上泳衣踏入浅水区,在模拟的狂风暴雨氛围感中打卡出片。

(图片来源:抖音@小初夏逛西安)
订单量TOP城市中,上海、郑州、苏州、杭州和北京同时上榜,这些一线与新一线城市的消费者,消费能力更强,对新型生活方式的接受度更高,也更习惯在抖音完成种草到下单。
从用户画像来看,18-23岁客群订单同比增长59%,高于其他更年长的用户群体。洗浴中心相关的热门视频,场景大多围绕“带家人来”“和闺蜜一起”“遛娃”……这表明越来越多的人把洗浴中心当成和亲人、朋友聚会的新据点。
而商家们可以围绕“洗浴”,融合按摩、游戏厅、自助餐、酒吧等,打造娱乐休闲、住宿、餐饮为一体的套餐和活动,为年轻Z世代等重点人群,增设“下班后放松好去处”“周末闺蜜局”等解压社交场景。

冬日餐桌升温,吃下一口“热辣滚烫”的情绪
今年初冬,“奶皮子糖葫芦”刷屏网络,网友纷纷调侃,每到冬天都有新的食物承包热搜。
社交媒体上,“冬天四件套”“冬天九件套”持续走红,热腾的火锅、暖手的烤红薯、香甜的糖炒栗子,这些冬日美食,组成了一整套过冬的仪式感。
对年轻人来说,分享美食本来就是一种社交乐趣,在寒冷的冬天,“吃点好的”不只是为了填饱肚子,更是一种情绪疗愈。正因为有了这些烟火气,冬天才显得格外有温度。
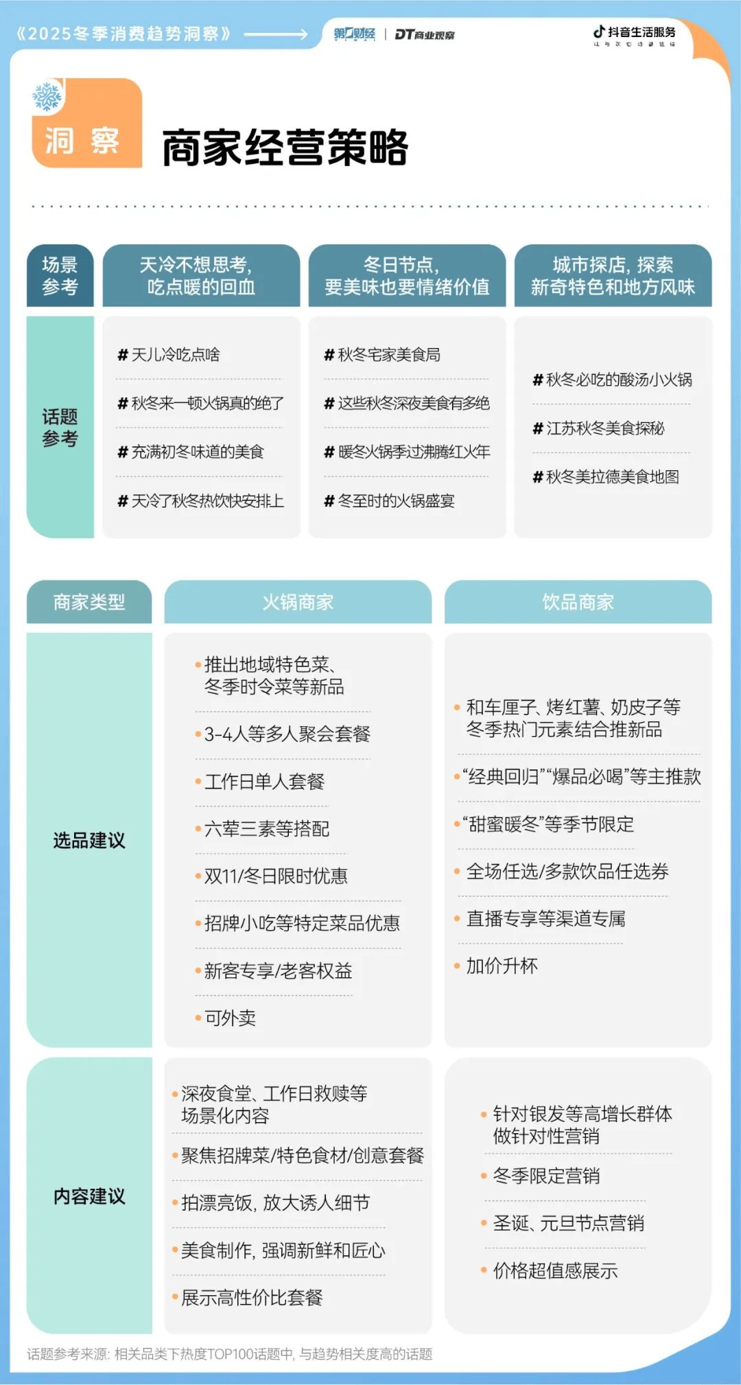
趋势点1:地域特色火锅崛起,风味和情绪价值同样重要
没有什么比一顿火锅更能适配冬天的氛围。
沸腾的锅底、现煮的锅气、围坐的人群,这种自带热闹感的美食,成为冬日餐桌的主角。抖音生活服务数据显示,火锅搜索量同比增长21%,搜索后成交GMV同比增长50%。
从火锅口味来看,川渝火锅订单量依然稳居第一,云南火锅、老北京火锅、潮汕牛肉火锅等地方风味增速明显,更多地域风味崛起。
此外,冬日火锅的养生滋补需求明显。在热搜火锅食材中,羊肉、甲鱼、羊蝎子等温补食材搜索量领先,椰子鸡、猪肚鸡等兼具地域特色与养生功效的锅底搜索增长明显,既满足了人们的御寒保暖的需求,也让火锅吃起来更健康安心。

人们吃火锅,不仅关心风味、食材,而且看重情绪价值。
红餐大数据发布的《火锅产业发展报告2025》显示,如今的年轻人吃火锅更注重“新五感体验”:松弛感、原生感、存在感、社交感、氛围感。
就以氛围感为例,氛围感已经成了人们选餐厅时影响决策的重要因素。抖音生活服务的调研数据显示,消费者对餐厅期待TOP3要素中,“氛围好” 占比67%,仅次于 “味道好”(81%) 和 “服务好”(71%)。
短视频里,精致的摆盘、热闹的场景,总能精准戳中消费者,77% 的人被这种氛围感种草后,会主动收藏或提前购买团购券,就为了到店体验那份沉浸式快乐或爽感。
2025年“山野火锅”强势出圈,也是年轻人重视“新五感”的证明之一。这些餐厅不仅有山野意境的装潢、颜值在线的摆盘,为就餐环境提供氛围感和松弛感,还有新鲜的地域特色食材,满足了“原生感”“社交感”等需求。
抖音生活火锅季也顺应这个趋势,主打“吃出不一样的沸腾”,让火锅在满足口腹之欲的同时,还为人们提供多层次的情绪价值。
趋势点2:冬季代表性美食需求上涨,冰淇淋反季热销
今年秋冬,“咸法酪”“奶皮子”的流行,充分证明了年轻人对“浓郁”“满足感”的需求。对年轻人来说,冬天的一杯饮品、一份小吃,就像随身携带的“情绪充电站”,买单的不仅是口味,更是治愈感和季节限定的仪式感。
抖音生活服务数据显示,冬日车厘子搜索量同比增长680% ,搜索后成交GMV同比增长238%;烤红薯搜索量同比增长46%,搜索后成交GMV同比增长155%。这些自带烟火气的冬日美食,成为年轻人追捧的季节限定。
传统冬日美食迎来增长,一股反季吃冰的新潮流也在兴起。冰淇淋/酸奶订单量同比增长71%,超过茶饮果汁(42%)和咖啡厅品类(49%),在冬天吃一口冰,成为追求反差快乐的冬日仪式。

值得注意的是,冬日饮品的下单用户中,50岁以上人群订单量同比增速超过100%,成为拉动冬日饮品消费增长的核心群体。此外,男性消费者表现出强劲的购买力,订单量同比增长62%,比女性高出23个百分点,打破了饮品消费的惯性认知。
无论是热气腾腾的火锅、热饮、烤红薯,还是有反差感的冰淇淋产品,情绪共鸣、社交分享的价值,和口味同样重要,商家们可以结合冬季限定元素推新,在内容营销时,把产品和情绪点结合起来,让人们隔着屏幕,也能感受到在冬天来一口美食有多么治愈爽适。
饮品商家还可以针对50岁以上的高增长人群,定制贴合他们兴趣的内容与触达渠道,激发即时购买欲。

结尾
从去年和今年冬天的数据中,我们看到的不仅是一股季节性的消费热潮,更是关于生活方式的表达。
从奔赴雪场的速度与激情,到洗浴中心的放松治愈,从围坐吃火锅的烟火气,到冬日饮品的仪式感,每一个趋势背后,都是人们在寒冷季节里,对于温暖、社交、治愈的深度渴求。
滑雪不只是单纯的极限运动,而是“吃喝住行”的一站式度假;洗浴不是传统的沐浴,而是进化成综合性的社交活动;一顿火锅、一杯饮品,都成了寒冬中人与人之间的情感链接。
而商家所面对的,是一个愈发重视感受、追求多元、愿意为情绪与体验买单的消费群体。
随着今年冰雪季的到来,这些趋势还将不断发酵,对于品牌和商家而言,读懂消费行为背后的情绪支撑,捕捉消费场景背后的社交需求,明白消费者对于冬日幸福感的追求,或许就是解锁这个冬天,以及未来无数个冬天的最重要的钥匙。
转自:中国日报网
【版权及免责声明】凡本网所属版权作品,转载时须获得授权并注明来源“中国产业经济信息网”,违者本网将保留追究其相关法律责任的权力。凡转载文章及企业宣传资讯,仅代表作者个人观点,不代表本网观点和立场。版权事宜请联系:010-65363056。
延伸阅读