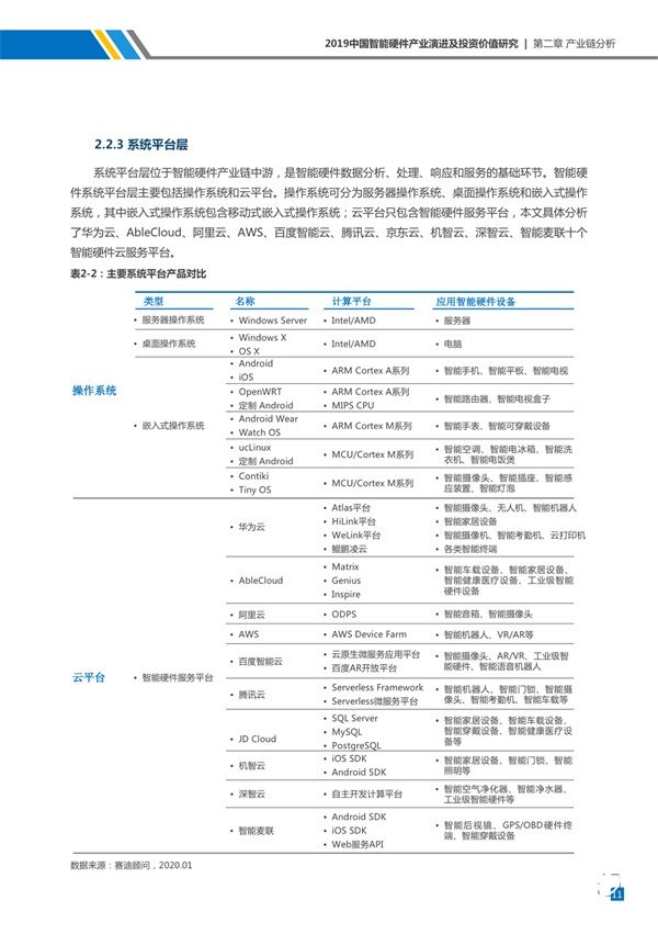
新年伊始,赛迪顾问与联想共同献礼智能硬件产业界,《2019中国智能硬件产业演进及投资价值研究》白皮书(以下简称《白皮书》)于2020年1月8日正式发布!
本《白皮书》中的智能硬件是以工业和信息化部、国家发展和改革委员会与2016年9月联合印发的《智能硬件产业创新发展专项行动(2016-2018年)》重点任务为依据,面向价值链高端环节,以可实现智能感知、无线连接、信息交互和大数据服务等功能的新兴轻量级终端产品为重点研究对象,通过产业链环节分析,全球与中国市场对比及资本市场总结,为各行业企业在智能硬件方向上的未来布局与发展举措提供参考与趋势建议,同时,也为智能硬件终端产品迈向高质量、高附加值投资选择上提供基本参考依据。
核心发现:
0 1 智能硬件在价值的螺旋发展中不断探寻“智能服务”新引擎
从挖掘智能单品的数字化价值,进化到与产业经验、新一代信息技术紧密融合的“硬件+数据+服务”价值,经历了漫长的演进过程。从智能产品1.0到智能产品N.0,“小数据”到“大数据”,智能感知到自主决策的价值螺旋发展中,建立智能生态系统是撬动“互联网+”力量,寻找智能服务新引擎的关键。
02“芯”+“ 屏” +“ 器”已成为智能硬件迈向高质量发展的“核心助力”
回首过去十年,全球半导体产业增长主要依赖于智能手机、智能控制和汽车电子等强劲的需求驱动,以及云计算、物联网和人工智能等技术在智能硬件终端产品的应用扩展,预计全球半导体产业规模将从2019年的5150亿美元增长到2020年的5517亿美元,且增长态势有望持续未来十年,这将继续助力智能终端产品向着高质量持续强化。
0 3 瞄准未来,持续革新,以高质量思维构建服务生态发展新动能
在全球加快拓展数字生态系统,推动全业务转型的智能革新思维下,中国智能硬件产业正顺应市场新需求,终端产品从中低端向着高端不断转化。为此,领军者将突破数字化前沿,将智能终端产品创新推至发展新高度。
0 4 智能机器人与智能家居设备逆势而为,并肩作战,在智能硬件投资洪流中鏖战成王
近几年来,在经济放缓、利润收窄、监管变化和技术发展等多重挑战因素的驱动下,全球贸易和投资热情渐退,资本注入逐年降低。然而,对于发展中国家,吸引投资并促进产品高质量发展,这种需求依然迫切。从细分投资赛道来看,智能机器人和智能家居设备逆势而为,分别囊括投资数量和投资金额王冠。
05“政策+ 科技 + 资本 + 需求”四轮驱动,在数字化创新中重塑服务价值
在智能硬件相关政策的支撑、高新科技成果取得的突破、资本的持续注入和用户多样化需求的共同驱动下,智能终端再发展新动力,给智能硬件产业向着智能化发展和全面释放数字化潜能带来新机遇。
以下是《白皮书》部分内容:












































转自:全球财经网
【版权及免责声明】凡本网所属版权作品,转载时须获得授权并注明来源“中国产业经济信息网”,违者本网将保留追究其相关法律责任的权力。凡转载文章及企业宣传资讯,仅代表作者个人观点,不代表本网观点和立场。版权事宜请联系:010-65367254。
延伸阅读

版权所有:中国产业经济信息网京ICP备11041399号-2京公网安备11010502035964