随着我国居民收入增长、消费升级卓见成效,消费者面膜消费习惯也已养成,目前中国已发展成为全球面膜最大市场,作为化妆品的细分品类之一,面膜具有入门门槛低、消费者渗透率高、产品复购率高等特点,使其成为化妆品企业必争之地和微商热销的化妆品品类。
但不可否认,消费市场依旧存在一些质量不合格产品及假冒伪劣商品,一些制假售假的企业依旧在侵害消费者权益。为了更好地开展引导消费、扶优打劣工作,中国质量新闻网联合《消费日报》共同发起了“面膜产品检测”活动,根据消费者线上关注度(以主流电商平台同一时间段消费者评论数量为参照,选取评论数量前十的SKU)情况选取10款中高端面膜产品(包含:资生堂悦薇紧肤面膜、SK-II前男友面膜、御泥坊小肌御浸润黑茶面膜、美迪惠尔水润保湿面膜、膜法世家黑藻补水嫩肤面膜贴、自然堂雪莲舒缓保湿面膜、森田玻尿酸复合面膜、一叶子清颜净肤炭黑面膜、WIS玻尿酸极润面膜、Jmsolution水光蜂蜜蚕丝面膜),通过天猫官方旗舰店、京东自营店购买,并委托第三方将产品送检至权威检测机构根据《化妆品安全技术规范》2015版对所选10款样品进行检测。检测项目包含重金属、菌落、41项糖皮质激素、7项性激素、指定成分含量、保湿功效实验以及人体皮肤斑贴实验,由权威第三方检测机构出具本次检测报告。

【十款受测面膜】
检测结果显示:10款样品重金属、菌落、41项糖皮质激素、7项性激素的检测均合格,符合《化妆品安全技术规范》(2015版)所要求。10款样品“人体皮肤斑贴实验”参照《化妆品安全技术规范》(2015版),所有受试者均无不良反应。对10款样品中6款侧重保湿功效产品进行了保湿功效测试,测试结果显示6款受测样品均在单次使用产品后的1小时皮肤的水分含量显著提升,具备显著保湿效果,在保湿效果具体数值上略有差别。对10款样品中4款侧重保湿功效产品核心成分透明质酸钠(别称玻尿酸)含量进行了测试,结果略有差别。
市场规模强劲增长产品质量安全仍是生存之本
据市场研究咨询公司英敏特数据显示,2011年至2016年国内面膜市场的销售额年增速超过20%,2017年国内面膜市场零售总额达到了191亿元,同比增长超过10%。据中商产业研究院预测,未来几年我国面膜市场将呈快速增长态势,预计2022年,中国面膜零售市场规模将超过300亿元。
欣欣向荣的市场规模背后还反映出了,品质消费规模正在逐步扩大,消费者对于面膜产品的要求不再只是“价廉”,而更看重“物美”。无论是面膜种类和功效不断推陈出新,还是营销渠道与方式更迭变化,但产品质量和安全仍然是消费者最关注的。
此次“面膜产品检测”活动中关于产品质量安全的检测项目(重金属、菌落、41项糖皮质激素、7项性激素)委托宁波出入境检验检疫局检验检疫技术中心检测,检测结果为10款样品中重金属、菌落、41项糖皮质激素、7项性激素的项目均符合《化妆品安全技术规范》(2015版)所要求,均为合格。

【检测结果统计】
注:
数据来源:宁波出入境检验检疫局检验检疫技术中心检测
数据整理:中国质量新闻网

【实验环境】

【实验环境】
由于市场监管部门加大力度打击假冒伪劣产品、优化市场环境,使得那些侵害消费者权益的产品无生存之地,同时品牌商也将产品安全作为企业的生存之本。某品牌负责人曾对媒体表示:“现在绝大多数中高端品牌都在从“研”、“产”、“销”各个环节严把质量关,把产品质量安全作为企业生产发展的基础,在这个互联网的时代,任何产品质量问题都可能将品牌搞黄,因此我们这样的品牌没有谁敢在产品质量上有一丝一毫的疏忽大意。”
但是由于消费者面膜需求的爆发式增长,一些不法商家或个人盯上了微信朋友圈这块沃土,通过微信朋友圈大肆售卖“三无面膜”,由于利润高、难以监管等问题易被不法商家为获取利益铤而走险,从中造假或添加禁用成分,危害着消费者的健康和权益。比如可以通过重金属实现快速“亮肤美白”的功效,通过糖皮质激素、性激素等快速实现“嫩肤”、“保湿”等功效。
据业内人士介绍:皮肤长期接触过量重金属,可出现皮炎、湿疹、毛囊炎等皮肤疾病,经常接触还可导致皮肤癌。重金属对肾脏、肝脏和脾脏等伤害都很大。
含有抗生素的化妆品可以在短时间内使人们的皮肤变得细腻水嫩,让人感到皮肤迅速而明显的改善,但是长期使用会导致药物依赖性皮炎,一旦停用过敏症状就会加重发作,造成毛细血管扩张、萎缩,皮肤变薄、痤疮加重、色素沉着,甚至出现多毛、皮炎等症状。
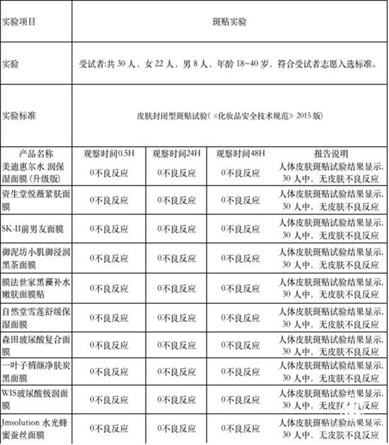
为更加直观显示(重金属、菌落、41项糖皮质激素、7项性激素)对皮肤的影响,以及对比10款面膜中是否含有其他可能引起皮肤不良反应的物质,本次“面膜产品检测”活动委托上海微谱化工技术服务有限公司对10款产品参照《化妆品安全技术规范》(2015版)进行皮肤封闭型斑贴对比试验,对比试验结果如下。

【皮肤封闭型斑贴对比试验结果】
注:
数据来源:上海微谱化工技术服务有限公司
数据整理:中国质量新闻网
对比试验结果显示:10款样品的人体皮肤斑贴试验30名受试者中0-48小时内均无皮肤不良反应。皮肤不良反应这种消费者能够最直观感受的的面膜使用体验,对面膜品牌的口碑甚至生存起到了决定性作用,使用产品一旦出现皮肤过敏、疱疹等不良反应,消费者会给这个品牌冠以“烂脸”、“有毒”等标签,并以不可估量的态势扩散。因此品牌商在品控层面将这种不良反应作为重中之重,将所有可能造成用户不良反应的因素“扼杀在实验室”。
因此,消费者在选购面膜产品时,需要通过正规渠道(如大型超市、商场专柜、正规电商平台)购买那些知名厂商生产的产品。
消费理念更加丰富成熟保湿功效要求越来越高
在品质消费的驱动下,中国消费者购买面膜产品的消费理念更加丰富成熟,消费者对面膜舒适度和功效的要求也越来越高。因此,产品要在安全的基础上着重考虑产品的功效、成分、舒适度(使用体验)。相关数据显示,大部分女性在选择面膜的时候首要考虑得就是产品的保湿性。
因此,本次“面膜产品检测”活动对10款产品中着重宣称保湿功效的6款产品(SK-Ⅱ前男友面膜、美迪惠尔水润保湿面膜、森田玻尿酸复合面膜、一叶子清颜净肤炭黑面膜、WIS玻尿酸极润面膜、Jmsolution水光蜂蜜蚕丝面膜)委托上海微谱化工技术服务有限公司,根据《QB/T4256-2011化妆品保湿功效评价指南》进行了保湿功效对比实验,实验数据如下。

【保湿功效测试结果】
注:
数据来源:上海微谱化工技术服务有限公司
数据整理:中国质量新闻网

【保湿实验】

【保湿实验】

【保湿实验】
测试结果显示6款受试样本单次使用产品后的区域使用后1小时,皮肤水分含量均显著性高于空白对照区域,结果说明产品1小时保湿效果显著。在具体数值上6款受试样本略有差异,其中森田玻尿酸复合面膜1小时保湿功效数据数值最大,说明在受试样本中该款面膜有效成分的量较大或有效成分被皮肤吸收的速度更快。
透明质酸钠(别称玻尿酸)是面膜产品实现保湿效果的一种有效成分,大多数厂商也将该成分和保湿功效作为产品卖点,同时消费者对于面膜产品透明质酸钠(别称玻尿酸)的含量也颇为重视,因此本次“面膜产品检测”活动也对10款产品中成分列表中主要成分为透明质酸钠(别称玻尿酸)的四款产品(美迪惠尔水润保湿面膜、森田玻尿酸复合面膜、一叶子清颜净肤炭黑面膜、WIS玻尿酸极润面膜)中透明质酸钠的含量进行了对比检测,检测结果如下。

透明质酸钠含量对比检测
注:数据来源:上海微谱化工技术服务有限公司
数据整理:中国质量新闻网
测试结果显示,4款受试样本中均含有透明质酸钠成分,在具体含量上森田玻尿酸复合面膜0.77%的含量最高。同时透明质酸钠含量对比检测结果也和保湿功效对比试验结果相吻合,说明透明质酸钠含量越高,产品保湿功效相对就更为显著。
参考资料显示:透明质酸钠在皮肤组织中的保湿作用是其最重要的生理功能之一,充足的水分使肌肤光滑、细腻。因此面膜产品通过添加透明质酸钠即可实现产品保湿的功效,所以注重企业长久发展的品牌就不会冒险去通过一些违禁成分来实现这一功效。此外,通过这种大众所熟知的安全有效的成分来实现产品的保湿功效也能提升消费者对品牌的好感度,因此4款受试产品透明质酸钠含量虽然在数值上有所差异,但是含量都算得上良心。
质价比或将成为影响消费者购买决策最重要因素
在消费收入和消费水平日益提高的影响下,中国消费者对于产品的要求不再只是“价廉”,而更看重“物美”,消费升级的趋势越发明显。据前瞻产业研究院数据显示,目前我国面膜市场的主流产品售价是10-20元/片之间。

面膜产品不同价格消费者接受程度统计情况
之所以,售价10-20元/片之间的面膜占据整个市场的半壁江山,是因为这一价格区间的生产厂商规模较大且正处于快速发展期。同时这一价格区间的消费者需求更多、消费更理性,在选择产品的时候会考虑产品的安全、口碑、功效、舒适性,同时也会考虑产品的价格是否合理,现很多专家学者将这种需求结构定义为“质价比”。
“面膜产品检测”活动的10款产品“质价比”可以从产品安全性、功效、使用体验和价格的比来评价。

最后再次提醒,选购面膜产品时需要通过正规渠道(如大型超市、商场专柜、正规电商平台)购买那些知名厂商生产的产品,同时在选购(线下)的时候也要注意查看产品生产日期及保质期,以及检查产品外包装是否完整、有无破损。另外,因为微信朋友圈这一购买场景很容易躲避市场管理机构的监管,所以这一渠道请大家谨慎选择。
转自:大众新闻网
【版权及免责声明】凡本网所属版权作品,转载时须获得授权并注明来源“中国产业经济信息网”,违者本网将保留追究其相关法律责任的权力。凡转载文章及企业宣传资讯,仅代表作者个人观点,不代表本网观点和立场。版权事宜请联系:010-65367254。
延伸阅读

版权所有:中国产业经济信息网京ICP备11041399号-2京公网安备11010502035964