近年来,我国资本市场不断开放,网贷行业也得到了快速的发展。为了保证出借者的权益,监管部门也开始加强了对网贷行业的监管,进行合规整顿。在此基础上,通过行业自律等方式来实现平台的风控具有重要作用。
其中,经历了2018年网贷平台的“暴雷潮”以后,包括微贷网、铜掌柜、人人贷、你我贷等正常运营网贷平台,各项合规工作稳步推进,同时平台对于自身的风险控制能力都有所提升,以此形成强有力的市场核心竞争力。
一、行业合规整顿的发展方向
1.监管体系逐渐完善
此外,如果网贷行业出现风险,出借人往往会蒙受极大的损失。2018年11月13日,国家监管部门宣布网贷行业(P2P)正式进入国家重点监管时期,主要由现在的银保监会管理。目前,我国企业杠杆率高,信贷环境紧张,违约风险使贷款平台面临寒冷的冬天。2018年中期连续雷暴也使网贷平台成为公众诟病的对象。截至2018年10月底,P2P贷款余额为8323亿元,同2017年相比,下跌了超过2000亿元,下降的幅度达到了28%。2017年12月P2P贷款融资额达到1226亿元最高纪录后,P2P的贷款余额便不断下降,增长幅度也远远超过了15%。根据数据显示,从2018年6月中,贷款的总额增长幅度为负值。而在11月开始,就出现了各类信用债券的违约情况。Wind统计了18个债券违约事件。其中,违约债券本金为198.37亿元,主要是民营企业。

图1 2018年来网贷融资余额及同比增速快速下滑
其中,健全的监管体系必须包括自律和其他法律。在监管不力或监管无法跟上行业发展的过程中,自律是必要的。对于金融业而言,地方自律协会起着重要作用。不难看出,包括在线借贷行业在内的互联网金融服务发展迅速,单纯的依靠监管措施,是无法跟上业务发展的步伐。铜掌柜执行总裁金少策表示,修订监管机构的监管措施往往需要时间和一定的法律程序,缺乏及时性。而在监管措施发布后,某些规定不可避免地落后。一些业内人士认为,让政府回归政府,让市场回归市场,不仅可以确保行业监管充分有效,还可以振兴市场。而在政府与市场之间,必须重视并充分发挥行业自律的功能,从而实现二者之间充分的交流。
2.保持行业自律组织的独立性
目前,在网贷行业中虽然具有一些自律组织,但是缺乏独立性。如果网贷部门的自律组织要发挥积极作用,就需要做一些有助于行业有序、科学的发展。例如在信用信息共享系统中,系统完成后,各单位可以从更多的角度对借款人的信用状况进行交叉核对,不仅提高了信息验证和风险控制的准确性,而且也减少了平台对风险控制的成本。以铜掌柜为例,该平台向社会和自律协会公布了40余项信息,包括平台的基本情况、平台运营数据(交易金额、交易数量、逾期金额、逾期率、集中度等)、产品信息(类型、基本交易结构、风险管理和控制模型),财务信息等。此外,在其官方网站的“信息披露”模块中,符合银保监会公布的《信息披露指引》第三条的规定,组织信息披露和配套交易信息也基本符合信息披露指引的要求。
3.平台信息披露需加强
铜掌柜相关高层负责人曾表示,网贷行业在出台了《暂行办法》以后,行业将开启一段自查和重组时期,其中,合规与自律是整个行业的发展主题。在政府正式进行监管以后,各个网贷平台也开始注重自律性,从而提高自身的风险控制能力。
据数据显示,在2016年时就出现了网贷平台的“暴雷潮”,具体情况如下图1所示。其中,共有98家问题平台。网贷行业的一些大型知名平台在信息披露方面做得很好。许多当地的在线贷款协会也引入了自律规范。例如,上海互联网金融协会已经发出了这封信的指导方针。此外,网贷平台负责人表示,对于网贷平台,也希望加强行业培训,实施信息披露,特别是对现行政策和法规的解释。例如,在早期阶段,每个平台对于《临时措施》的理解不同,所以有必要加强对CPI证书或EDI证书的培训机制。

图22016年网贷平台问题
二、风险控制的内容及原则
未来P2P平台之间的竞争不再是生存的斗争,而是风险控制能力之间的竞争。强大的风控功能有助于平台更稳定,更长远。其中,风险控制是指管理人员利用一些方式来降低风险事件的发生,或者可以在风险事件中将损失控制在最低限度。目前,中国网贷平台的风险控制是主要集中在信贷风险评估,也属于贷款业务。对于风险控制的内容,包括信息收集、风险的识别、评估和控制、风险计量评估和风险应对策略。
1.网贷平台针对借款人的风控内容
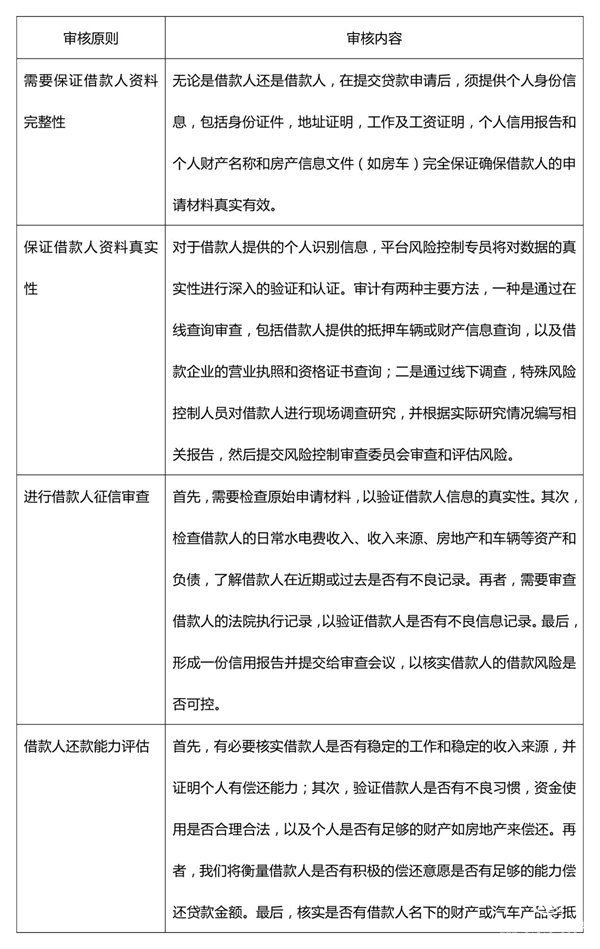
对于在线借贷平台的合规操作,贷款风险几乎全部来自资产方面,因此其风险控制的关键在于借款人在借款发生前的审查。如果做得好,那么随后的贷款控制和贷后管理就会容易得多。贷前审查将考察借款人的基本信息,担保措施和还款能力。
表1借款人的风控内容


2.网贷平台实施风控的原则
首先是确保项目成立。该平台是出借方和借款方之间的桥梁,然而真正的借款人是关键,如果项目不正确,则意味着没有真正的借款人,一旦平台出现问题,就没有真正的法律风险承担主体。其次是控制借贷任的风险。出借人选择一个平台和项目,要判断项目的安全性,平台将为贷方提供何种风险控制,这是出借人关注的问题。第三是确保资金安全。选择任何平台的前提和任何项目的成立都是为了确保资金的安全。资金安全是最重要的。如果没有这个前提,任何担保、福利、红包和优惠券都会成为泡沫,如同海市蜃楼。
3.网贷平台可采用的风控措施
(1)创新信审体系
在传统的P2P网贷平台中,主要是对借款人进行信用评价。在此之前,要求借款人提供身份证、结婚证、学历证明等信息。此外,一些P2P平台也会构建信用评估系统,其中包含了人们在线社区,朋友圈和网络活动的指标,可以更全面地评估借款人的信用等级。
(2)第三方担保
担保机构为P2P在线借贷平台提供担保,也是许多P2P在线借贷平台采用的风险控制方式。资产抵押等的项目需要通过房地产,车辆等特定类型等,并对这些资产进行估值。这是一种更传统的控制风险的方式,具有较高的安全性。
(3)小额分散
将一部分资金分配给一些借款目标。许多P2P平台使用少量的分散作为降低风险的主要手段之一。事实上,这种分散降低了单个客户本金的风险,同时降低了客户的预期年化参考回报率。这种借贷越分散,单一客户的风险越接近行业的平均不良贷款率。网上贷款行业更符合“小额分散”业务,主要包括个人小额贷款,消费贷款,汽车贷款等。以场景化消费分期为主要业务的铜掌柜、51人品等已经形成了优质的小资产,同时创造了独特的资产特征,形成了核心竞争力,具有较强的实力和抵抗压力。
(4)资产业务分类
在2018年,铜掌柜对于底层资产不断进行产品的定型与研发,在进行合规整改建设以及风控模式的探索基础上,继续推动大数据快步升级、积累与沉淀。目前,铜掌柜资产主要集中在旅游分期、3C分期、教育分期等消费金融以及车辆抵质押等汽车金融类资产上,资产来源于经过严格标准选择资产合作机构,经过交易结构设计、尽职调查、机构初审、掌柜复审、定期贷后管理及全流程监督等通过之后再上标,确保资产真实、低风险,透明、公开。
三、出借者如何选择安全靠谱的P2P平台
目前,行业整体都出现提前赎回债转慢、盈利下降的等情况,处于该原因无外乎一方面,出借人希望通过债转尽快收回资金、落袋为安;另一方面,潜在出借人基于恐惧心理不敢进场,结果必然是债转标的供过于求,成功率大幅下降,然而,这与平台的安全问题不能划为等号。
其次,债转缓慢问题归结于市场行情发展状况,只有围绕提升市场信心做工作,才能反过来解决债转的问题。而提升市场信心,需要在合规整改、信息披露、备案提速、建立出借者保护长效机制甚至宏观经济形势的变化等角度着手。
那么出借人到底该如何选择安全靠谱的P2P平台呢?从平台的安全角度看来,在网贷平台上发行资产的中小企业,可以使用银行以外的第二或第三层资金。其中,平台会直接通过银行借给担保和信誉良好的中小企业基金作为第一层资金等,这类资金的发放比较及时。而第二层或三层的资金的发放往往需要一些时间。其中,图3表示的是P2P存在的基础以及其出现问题的逻辑。

图3 P2P存在的基础与出现问题的逻辑
因此,我们看到在这轮信贷紧缩周期中,网贷平台层出不穷,形成连锁反应(降低杠杆率——中小企业贷款下降——应付账款违约——中小企业仍未在线借贷平台负债,员工工资下降——财务管理的赎回——平台继续大放异彩。)央行采取的短期货币宽松政策影响能力有限。网贷平台只能在此阶段充分评估和承担风险,并为预防做准备。这一轮雷鸣也是对在线贷款平台的一次考验,它为随后的备案做好了充分的准备。对于C端金融出借者来说,这也是一个风险警示和即时背景下的教训。出借者也可以通过以下4个方法来进行投资选择。
(1)判断真正的线下借贷业务
在线信息应该是一对一的对应关系。其次判断目标项目均为本地平台或其能力范围内。大多数P2P平台将连接到业务团队,如信用信息和负责融资项目的联系,并且进行审计和风险控制,而良好的平台需要具有强大风险控制团队。以铜掌柜风控团队为例,铜掌柜拥有一支专业精干的风控团队,制定了非常完善严密的风控流程体系,具体包括通过甄选优质行业、严选合作机构、设计合理的交易结构、充分全面的尽职调查、专业评审会把控总体风险、系统化对接减少操作风险、合作机构风险初查、风险内部复查、定期贷后管理、内部稽核部全流程监督十道风控流程,涵盖贷前贷中贷后风险把控,并且运用大数据风控、反欺诈系统、中国互联网金融协会信用信息共享系统平台查询功能等智能化数字化风控手段,将项目风险层层防控、达到更高级别的风控效能。
(2)判断平台的收集能力和官方信息
判断标准主要是:处理抵押品的能力和在公共检查中协调社会资源的能力。并且,出借人还要判断平台显示的官方信息是否清晰完整。主要包括以下几个方面:营业执照、税务登记证、组织机构代码证;管理团队合影、团队实力背景、公司内部环境照片等。
(3)判断平台的服务水平
首先是分析其平台技术是否可靠,是否愿意不断改善用户体验。平台需要有自己的技术团队,以快速响应出借用户提出的需求和问题。其次,是判断平台的客户服务经验。如果平台上的客户服务人员可以自愿工作,并且非常努力地工作,同时可以做到百分百的回答并解决出借人的问题,这表明客户服务在这个平台上很专业心,这也表明平台能够及时解决用户的问题,然后可以推断平台的可靠性。
(4)判断平台的融资能力
一旦借款无法及时收回,那么平台要有足够的能力转移资金进行信贷回购。这种判断方法是看股东的社会背景力量。
四、总结
从2018年,我国政府加大对网贷行业的监管以来,整个行业都受到了极大的影响,出现了“暴雷”潮。有部分管理不科学、涉嫌非法集资的平台也开始出现了各种问题,有部分负责人跑路,这极大的损害了出借人的个人利益,影响其出借人对该行业的信心。从2018年开始,P2P网贷行业经历了备案延期到平台加速出清的过程,据不完全统计,2018年问题平台涉及金额超过千亿元。从停业及问题平台的业务类型看,2018年问题平台数量占比达到51.45%,相比2017年的30.84%有所上升。但是从整体上看,类似于微贷网、51人品、铜掌柜等拥抱监管政策,坚守合规经营的网贷平台将会被视为行业安全聚集地。其中发展指数前十分别是陆金服、人人贷、宜人贷、拍拍贷、微贷网、小赢网金、积木盒子、麻袋财富、翼龙贷、凤凰金融,如下图4所示。

从长期来看,网贷行业的合规整顿可以促进行业向更加规范化、科学化的方向发展。并且淘汰一部分不合规的平台,为一些优质平台提供更加有序的发展环境。
转自:中华网
【版权及免责声明】凡本网所属版权作品,转载时须获得授权并注明来源“中国产业经济信息网”,违者本网将保留追究其相关法律责任的权力。凡转载文章及企业宣传资讯,仅代表作者个人观点,不代表本网观点和立场。版权事宜请联系:010-65367254。
延伸阅读

版权所有:中国产业经济信息网京ICP备11041399号-2京公网安备11010502035964