在“战疫”这件事上,生鲜电商早已不是生手。它们完善了生鲜供应链、搭建需求监测系统、优化仓配模型,从硬件到软件全副“武装”自己,但在这次“激战”中也遇上了新的考验。
“滴滴滴”,早上5点59分,高静的闹钟准时响起。
她迅速打开了叮咚买菜App购物车页面,里面已经加购好了24件商品,包括鸡蛋、蔬菜、水果、酸奶等。为了不遗漏任何物品,高静又仔细做了一次确认。
6点一到,高静以平均每秒3次的速度疯狂点击“结算”,等待付款。
“当前人多拥挤,请稍后尝试刷新页面。”

叮咚买菜订单结算系统卡顿
尽管系统已经数次发出了提示,高静依在坚持不懈地点击。因为“过来人”分享给她的经验就是,“只要没有付款成功就闭眼狂点,不能放弃!”
受疫情影响,高静现居的上海某小区处于封控状态,居民被要求足不出户,基本生活物资采买转向线上。此时,供应链有保障、货品齐全、价格透明的生鲜电商平台,就成了大多数人居家生活购物首选。
通常情况下,高静会在前一天夜里浏览各大生鲜App,加购好要买的商品,然后定上多个“抢菜”闹钟,以防错过。

高静为“抢菜”预定多个闹钟
由于购买人数较多、需求量较大,在结算过程中,系统每卡顿一次,刷新后商品总会少几样。本着“宁可买多,不能遗漏”的原则,高静的购物车里总会加购大几百块的商品,这样“买一次就能吃很久”,实际情况却是,她几乎没有一次能将东西买齐。
抢菜的过程就像是在开盲盒,往往只有下完单才知道自己到底买了什么。有时,高静甚至来不及看清楚买了什么,就会迅速辗转另一个生鲜电商平台,加入新一轮“抢菜战斗”。
刚开始面对系统崩溃、抢购一空的场面,高静心态几近崩溃,特别是在长达十多分钟的时间里,手指疯狂点击成百上千下却一无所获时;如今,她已对这一情况习以为常。
与之相反的是,包括盒马、叮咚买菜、美团买菜、每日优鲜、本来生活网等在内的多家生鲜电商平台几乎都向全天候科技表示,目前正在全力保供,已经加大了进货量,库存充足、物价稳定,能满足居民基本生活需求。
在“战疫”这件事上,生鲜电商早已不是生手。它们完善了生鲜供应链、搭建需求监测系统、优化仓配模型,从硬件到软件全副“武装”自己,但在这次“激战”中也遇上了新的考验。
历练两年多,生鲜电商究竟有哪些进步与困境?
1
备货量涨了8-10倍
“买菜难”,是当前涉疫地区居民抱怨最多的一个问题。这种难主要体现在,生鲜电商平台抢菜耗时长、成功率低。
据叮咚买菜采购副总监曹波透露,随着3月初全国各地零星出现感染病例,平台订单就出现了同比个位数的增长;3月10日左右,由于上海部分小区进入封控状态,居民需求随之释放,平台订单量进一步增长;到3月底,上海全部280个叮咚买菜前置仓,大部分仓订单量和笔单价增长同比均超50%。
全天候科技从每日优鲜上海大区的运营负责人衣瑞琳处了解到,由于疫情防控政策影响,消费者流动性降低,线上购买需求增加,近3月30日的一周内,每日优鲜上海地区订单量较2月日均订单翻了1.5倍,客单价翻了一倍不止,日常在80-90元之间,疫情期间客单价已经没有上限;本来生活网方面则透露,截止到4月1日,平台提供给上海地区的蔬菜保供包实际订单量达到日常订单量的20倍。
在暴增的市场需求面前,居民为了顺利买到菜,不得不使出浑身解数:首先将所有生鲜电商App下载一遍,然后将需要的商品全部加入购物车,接着定好抢购闹钟。像高静一样,每天半夜加购、一早下单抢菜的居民,大有人在。
即使前期做足了准备,在下单支付的过程中,运力约满、商品售罄、系统崩溃等问题也时有发生,用户买到、买齐心仪商品的概率依然不高。

某生鲜电商平台因运力不足导致用户下单失败
最令人苦恼的是,包括盒马、叮咚买菜、美团买菜、每日优鲜等主要生鲜平台在内,均设置了“抢购时间”。这些生鲜App在订单开放时无一例外会陷入一段时间的系统崩溃,从而造就了大家口中的“抢菜难”。
事实上,平台瞬时订单激增导致系统崩溃的情况并不罕见。从传统电商大促到热门单品抢购,再到生鲜电商抗疫,都是“系统崩溃”的高发时段;特别是在过去十天里,生鲜电商“系统崩溃”更是家常便饭。
不少人好奇,为何平台迟迟未能解决这个问题?到底是技术能力达不到,还是物资供应不足?
在理清原因之前,需要区分页面访问量与订单成交量。尽管平台成交同比增长看似一般,但实际流量对系统的冲击却不一般。
每日优鲜相关技术负责人向全天候科技透露,3月下旬开始,上海地区用户流量猛增,其平台部分服务(如购物车)达到日常的百倍流量,公司已经对服务器进行了紧急扩容升级。
“但是流量提升百倍,服务器不能扩容百倍,目前每天的产能和物资都会销售一空,在优先的资源情况下,已经全力满足用户,但是不能满足全部用户。另外,面对峰值流量,系统会有自我保护的阈值,达到阈值会限流,部分用户提示排队进入。这在行业中是通用的做法,参考小米抢购、秒杀茅台等业务场景。”该负责人表示。
为了对用户引导分流,减轻系统压力,每日优鲜已经从原来的23点统一抢购,更换为分区域22点-0点每30分钟抢购一次。
叮咚买菜方面也解释道,由于疫情中异常情况频发(人员/小区管控、大仓切换、道路/高速封堵等),供应的瓶颈可能在发生在运输、生产、分拣、配送、到货等任何一个环节。同时,上海用户的需求有着爆发式地增长,用户下单体验和平时一定是不一样的,会出现下单成功率低的情况。在这种情况下,产品的原则是先保证下单的公平性,由正常情况下的下单模式,切换为随机按照合理的比例通过订单。
“我们正在努力通过产品技术的优化提升用户在抢购场景中体验,比如优化和提升系统吞吐能力,并且针对对核心服务扩容,峰值订单处理能力目前已经提升到平时峰值的100倍以上,同时不断优化用户的交互体验,减少交易节点上的阻塞,让下单的体验更加顺滑。”叮咚买菜相关技术人员称。
而在物资储备方面,各个生鲜电商平台一方面都在加大库存保障供应,另一方面也开始调整SKU组合,整体不存在货源短缺的问题。
以盒马为例,自4月1日起,其就在上海地区开始分批提供团购服务,采取“套餐购买、次日送达”模式;4月3日起,正式暂停线上用户零散下单,全部转为团购套餐,以便更高效地服务周边3公里居民。

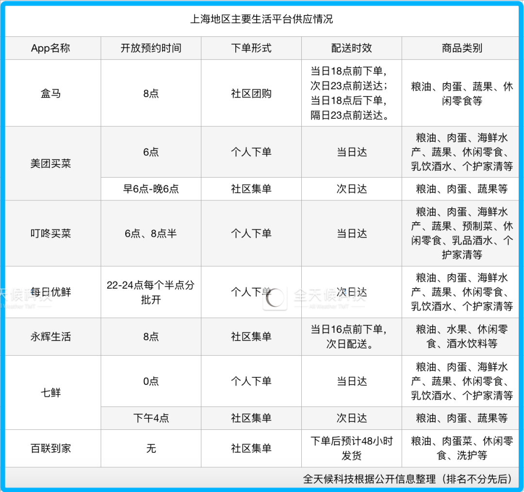
上海地区部分生活平台抢购安排
据全天候科技了解,叮咚买菜的蔬菜基地大部分在上海市外,除少数地区存在偶发疫情,基本不影响整体供货,目前上海大仓有2-3天的安全库存,叶菜库存周期较短、根茎菜相对更长;本来生活网蔬菜包库存随实际到货量变动,截至3月31日在1-4万/天;每日优鲜在疫情初期蔬菜备货量增加为平日的5倍,水果、肉蛋、米面粮油增至平日4倍,苹果、梨、土豆、青椒、青菜、蛋类、挂面等商品备货量涨了8至10倍。
在4月7日召开的上海疫情防控工作新闻发布会上,官方也明确表示,上海市米面粮油肉的储存储备比较充足,同时也已锁定备足市外蔬菜、猪肉等货源,随时可以调运到上海。当前,上海 正努力解决生活物资采配效率不高的问题。
2
保供队伍新增数千人
从生鲜电商平台层面分析,在货源充足的情况下,逃过了“系统崩溃”,将菜送到用户手上还会经历些什么?
如果将生鲜电商供应链拆分,大致可以分为“源头基地—地区大仓—前置仓/线下门店—消费者”几个环节。
所有蔬果等物资从源头基地运抵地区大仓后,生鲜电商平台会安排员工进行分拣打包,然后分发至前置仓或根据订单直接送至对应小区。
疫情期间,为了最大程度降低人员流动造成的感染风险、极力保障居民生活物资安全,涉及保供工作的人员均需持有“通行证”才能出门,且不同用途通行证有效期各异。
以饿了么平台为例,相关部门要求处于“7+7”或“2+12”封闭管理期以外的社区,保供配送员需持有工作证(或单位证明、保供企业证明)和48小时核酸检测阴性证明,方可申请出社区。饿了么在为骑手开据证明时会进行审核,满足一定跑单周期与活跃度的骑手才可领取相关证明;为了防疫安全,新注册未跑单的骑手无法获取工作证明。
郭立今年3月成为了上海地区一名饿了么众包配送骑手,由于加入队伍时间较晚、等级较低,再加上小区封控等原因,4月1日起,郭立就一直休息在家了。
据他描述,即便受到蜂鸟众包规则限制,同时接单上限是6单,一天下来,他也能接60-70单外卖订单;等级越高,同时接单上限越高,满级(十级)骑手最多可同时接13单。

饿了么蜂鸟配送规则
“众包没有淡季,完全不愁没单。”郭立透露,小区被封控前外卖订单量非常大,部分骑手一天最多可以跑到100多单。
为了协调骑手资源、保障封控期间居民生活物资供应,饿了么也发出了一系列应急预案。从郭立收到的信息看,饿了么此前计划在杨浦地区招募100位骑手完成配送工作,“平台包吃住,层层条件卡下来,我估计可能不到100人。”
不过,针对该消息,饿了么方面未予证实。据全天候科技了解,饿了么方面仅提供免费应急住宿,供暂时无法回到居住区的骑士住宿,并为有需要的骑士发放食品、口罩、消毒液等补给物资。
同样的情况不止发生在饿了么一家,据一位上海美团专送骑手介绍,其所在站点正常情况下运力在180人左右,封控期间特别组建了一支40人规模的后备力量,所有人均符合通行证发放条件。随着形势越来越严峻,受疫情影响的小区和人员增加,“疫情保障组直至4月4日‘全军覆没’。”该骑手称。
无论及时配送平台,还是生鲜电商平台,“最后一公里”配送基本全靠骑手完成。一旦骑手出行受限,平台就会面临人力缺口、运力紧张。
上海市商务委副主任刘敏4月6日公布的数据显示,上海主要外卖等电商平台每日骑手上岗人数约1.1万人。
而在城市圈内运输过程中,车辆出行也有一定要求。据本来生活网运营中心副总经理鲁亭亭介绍,为保障上海地区居民生活,平台推出了包括“蔬菜保供包”在内的多种民生商品;配送方面,除了第三方物流外,还通过更加灵活的配送方案应对不同情况,“目前正在持续增加有物资保障通行证、可供调度的专车数量,全天候不间断送货,补充部分运力。”
鲁亭亭透露,在物资实际配送过程中,企业保供车辆实行“人、车、证”合一,“持通行证司机上路时需要持续保持核酸阴性证明48小时内有效。”
种种诸如此类的原因,导致一些生鲜电商和及时配送企业运力承受着较大压力,大家只能使出浑身解数来解决困难。
如:美团从北京调集了一批自动配送车,加入最后一公里配送;盒马、叮咚买菜等平台临时开启社区团购业务,以减轻配送压力等。据盒马的运营经验,套餐团购的门店效率是个人订单配送的5倍以上。
4月7日,上海市委市政府强调,要全力以赴做好全市2500万人民生活物资供应工作。 从采配效率、生活物资供应节点网点、保供人力运力、生活物资供应价格监测等四个方面着手,推进全市居民生活物资保障工作,解决物资难抵家门现象。
具体而言,允许非涉疫原因被封控在小区的快递小哥等保供人员,走出封控区,回到保供岗位。同时统筹邮政快递、顺丰等物流资源,对接电商平台,补足配送力量,完成社区“最后一公里”的配送任务。
政府新规的出台,奏响了扭转上海物资供应局面的冲锋号。越来越多的企业开始递交申请,组织符合条件的骑手、快递员、仓点捡货员等保障供应的人员重返岗位。

部分生鲜电商上海运力补充情况
4月9日,在上海新冠肺炎疫情防控工作新闻发布会上,上海市商务委主任顾军介绍,仅4月8日,恢复营业的电商前置仓9个,超市卖场17个;快递小哥等保供人员新增上岗人数1096人,市外调配进沪2000人。
最新消息,饿了么、大润发、盒马、菜鸟等阿里系企业将新增抗疫保供人员3000人,其中,大润发首批80位援沪员工已于4月9日下午抵达上海;叮咚买菜已召集近500名一线员工,重回保供队伍;永辉预计未来一周将增调650人驰援上海“抗疫”保供。
3
不同寻常的2022
一边订单激增,一边运力承压,对于生鲜电商来说,这既是机会风口,也是严峻考验。
好在这样的拧巴处境,生鲜电商并非第一次遭遇。2020年新冠疫情暴发时,它们在订单激增、配送人员不足的情况,甚至还面临货源不足的困境。
“经过两年多大大小小的疫情、台风等考验,我们面对这些情况不会再觉得手忙脚乱。”叮咚买菜采购副总监曹波向全天候科技表示,对比两年多以前,平台在供应链建设方面有了明显提升,应对突发情况越来越自如了。
生鲜供应是要将田间地头的萝卜青菜送至城市居民的厨房餐桌,从生产、配送、销售到消费,整个链路涉及环节多、内容复杂,绝非能凭借生鲜电商一家之力完成。 平台能做的就是在各环节尽最大可能降低不确定性,保障链路畅通、物资运送。
向产业链上游深入,加强源头农产品生产和保障,是目前生鲜平台投入精力最多的工作之一。
以叮咚买菜为例,2021年4月,其与上海崇明新村乡人民政府签署战略合作协议,展开了大米订单农业项目。本轮疫情期间,崇明大米对稳定叮咚买菜库存、保障居民生活需求起到了明显作用。
据曹波介绍,叮咚买菜平台上海地区居民购买的大米主要是东北大米和本地的崇明大米两类,5公斤的崇明大米一般情况下日均销量在500-600包。
3月初,上海零星出现疫情时,叮咚买菜就将进货量扩大至1000包/天,以应对可能增长的订单需求;3月中旬,上海小部分小区被封控,平台订单量开始上升,日均销量约为3000-4000包,“基于过去的经验,我们应对疫情和消费端需求继续扩大了库存”;到3月底上海出台封控政策,平台崇明大米日销量直接突破1万单,“我们因为一直留有安全库存,加大了物资储备,所以也能满足快速上涨的市场需求。”曹波说。
与源头产地建立合作关系、稳定供货,其实是过去两年整个生鲜电商行业的重要工作之一。
官方数据显示,盒马鲜生截至2021年7月已建成550余个农业直采基地和近140个盒马村,还在2020年4月启动了产业基地项目,计划今年投入使用,年处理水果14.6万吨、蔬菜21.9万吨、鲜肉10.95万吨;每日优鲜截至2021年9月也在全国拥有近200个“优鲜农场”直采基地;叮咚买菜截至2021年底已拥有3家农业示范园,签署了118家订单种植基地,并自建了10家食品研发加工厂。

叮咚买菜生鲜产业链建设情况
作为与千万居民日常生活息息相关的行业,特殊时期工作人员的防疫问题也非常关键。参与过上一轮武汉防疫之后,每日优鲜就将防疫当成了常态化工作。
每日优鲜上海大区的运营负责人衣瑞琳介绍,自2020年以来,每日优鲜就从三个方面着手保障骑手安全:首先,核酸疫苗接种,目前全员已覆盖2针,三针接种率至少达到95%,“没有接种疫苗的基本不能再从事冷链工作”;其次,所有员工入职前需100%持有健康证;最后也是最重要的一点,即核酸检测,如果所在行政区块有确诊病例,门店要求员工上岗需持有48小时核酸,如果没有确诊病例,则需要保障每周核酸一次。
“这些都是硬指标。因为我们进行了常态化监控,所以在疫情来临时,员工的心态都很平稳,大家也相对安全。”衣瑞琳说。
即便生鲜电商已经有了一套抗疫方案,提前在源头进货和物资储备方面做出安排,但消费端的行为始终难以100%预测,尤其在非常时期大数据也很难准确判断可能发生的消费需求变化。
曹波告诉全天候科技,本轮疫情期间消费端对政策变化展现出的反应明显比以前强烈。“可能有时候一个信息出来,老百姓就会去疯狂囤货,我们数据系统做得再好,根本不会想到他们会突然之间那么多人囤米油、一上午把蔬菜抢光,完全始料未及。”
好在已经有越来越多的企业加入到这场“战疫”中。在上海发出全力保供保运保链指示后,不少及时配送平台、大型商超等都开始恢复运作,通过加大生鲜果蔬进货量、加强干线物流配送、调配工作人员、补充“最后一公里”运力等方式保障居民拿到生活物资。

生鲜平台大大小小的社区团购业务也在如火如荼地进行。4月7日,高静顺利加入了小区的水果、肉蛋奶、蔬菜等团购群。群里从早到晚消息不停,所有人都在有序接龙下单,时不时还跟团长开个玩笑。
“昨天(4月8日)我团购的水果已经收到了,非常新鲜,速度也很快。不用担心买不到菜了!”跟上团的高静终于不再焦虑,收到物资后睡上了近来最安心的一觉。
4月10日,官方通报,截至9日,上海已有出院患者和解除医学观察人员11000多人。上海杨浦首批商超、便利店、餐饮等身边小店和药店正在陆续恢复运营,京东、拼多多、天猫等电商渠道也在逐步打通、接受订单,每日优鲜、叮咚买菜等生鲜电商又开始回归个人订单业务,线上线下保障居民生活的行业都已启动。
梧桐染绿的春日,风云际会的上海,正在回归。
(文中高静、郭立均为化名)
转自:东方网
【版权及免责声明】凡本网所属版权作品,转载时须获得授权并注明来源“中国产业经济信息网”,违者本网将保留追究其相关法律责任的权力。凡转载文章及企业宣传资讯,仅代表作者个人观点,不代表本网观点和立场。版权事宜请联系:010-65363056。
延伸阅读