搜好房一站式整装C2F平台:
回顾即将结束的2021年,对于房地产从业者而言颇为艰难,“房企变局”“密集调控”“政策底显现”等是这一年的关键词。伴随着全国调控政策的密集出台,房地产行业销售也呈现“前高后低”的态势,楼市迎来“寒潮”。返乡潮强势来袭,房企如何抓住机遇转危为安,抓住年末最后机会,打响2022攻坚战?

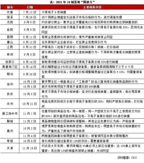
2021楼市持续探底,政策加码“限跌令”频频
2021年堪称中国楼市的大转折之年。上半年还是万人抢房、房价上涨的热潮,下半年就风云突变,房价下行、房企暴雷屡见不鲜,归根结底还是因为调控政策的进一步收紧。截至12月20日,73省市总共下达249次政策,如此密集实属罕见。

(图源网络)
特别到今年下半年,全国房地产市场持续转冷,市场形势愈加严峻。为了迅速拉动销售,房企不约而同地选择打折降价促销。然而,简单粗暴地盲目降价严重扰乱房地产市场正常秩序,故多个三四线城市地产部门先后颁布“限跌令”,稳定市场预期。其中沈阳一楼盘因远低于政府文件的5%的标准大幅降价销售,当地部门要求房企立刻停止违规降价卖房的行为,对低于备案价售出的房源进行回收。可见降价并非可行的营销方式。

(图源网络)
搜好房·创新营销,助房企2022返乡潮劲销翻盘
尽管官方对地产业的态度由严转稳,但“房住不炒”的定位不曾更改,房企需要做好打持久战的准备。2022年关将至,全国各地房企正在摩拳擦掌迎接返乡置业潮,若无扎实有效的营销势必在大潮中掉队。
现如今,房企想要踏实经营必须直面客户需求,回归产品与服务。真营销不是堆砌华丽的套路,而是想百姓之所想。回乡购房的打工者追求性价比,希望把辛苦赚来的血汗钱花在刀刃上。由于在老家时间精力有限,更想不用多为后续装修操心。搜好房C2F平台真切感受到房企面临的压力和打工者购房的不易,真心实意为项目排忧解难,为客户让利,因此在返乡潮来临之际首倡“购房+2万,送15万定制精装交付”的变革营销新模式。

“交2万送15万定制精装交付”模式和传统营销模式有许多差异。首先,除全屋产品还包含后续人辅施工,为客户妥善解决装修顾虑。此外,依靠成熟的供应链闭环体系,真正全屋大牌,客户全程参与品控满足对品质的追求。更关键的是,搜好房定制精装区别于传统精装交付模式,而是私人定制,一户一方案。这些营销优势击中返乡置业者的刚需,大幅提升转化率,强势劲销。坚持“开发商、代理商、厂商、客户”四方共赢一体化发展是搜好房持之以恒的目标。搜好房已帮助全国70余座城市的开发商、代理商成功去化30000+套,期望帮助更多地产伙伴早日破冰寒冬,赢战2022返乡潮。
转自:国际在线网
【版权及免责声明】凡本网所属版权作品,转载时须获得授权并注明来源“中国产业经济信息网”,违者本网将保留追究其相关法律责任的权力。凡转载文章及企业宣传资讯,仅代表作者个人观点,不代表本网观点和立场。版权事宜请联系:010-65363056。
延伸阅读