
随着整个社会加速数字化转型步伐,开源产业发展进一步提速,开源产业生态构建、开源治理、行业开源等话题受到高度关注。当前,我国开源产业生态现状如何?哪些产业趋势和技术趋势不容忽视?

在2021年9月17日召开的开源产业盛会——“2021 OSCAR 开源产业大会”上,中国信息通信研究院(以下简称“中国信通院”)云计算与大数据研究所副所长栗蔚正式发布了《开源生态白皮书》。

白皮书分析总结了过去一年开源生态发展特点、开源社区运营关键因素、开源商业模式与传统行业开放创新的价值、开源风险点与治理规则、开源生态发展趋势等。
白皮书核心观点
1、开源生态逐步“清晰”,涉及五要素、三环节。
开源生态以开源项目为中心开展构建,包括了贡献者组成的开源社区,开源项目的各行业开源者,以及开源项目的各行业使用者五类产业链要素,其中开源商业模式、开源社区运营和开源风险治理是生态发展关注的三大环节。当前,开源的重要价值愈发凸显,一是开源激发技术创新,二是开源构建可信的协作模式,三是开源加速行业数字化进程。

开源生态架构图
2、开源生态进一步发展成熟。
开源生态发展势头迅猛,开源在推动技术创新、促进产业协作、加快各行业数字化进程方面发挥的作用日益凸显。从全球看,各国纷纷制定政策法规推动开源发展,依托开源建立广泛协作,形成开放产业模式,开源产业也日益成为资本市场的新风口。从我国看,国家高度重视开源产业发展,“十四五”规划首次把开源纳入顶层设计,大型科技公司均将开源纳入公司整体战略,开源生态呈现产业化发展趋势。开原生态从个人参与到企业参与,从开源技术交流到开源生态协同,逐步形成产业供应关系。自上而下体系化构建方式与自下而上竞争式发展相结合,不断推动开源生态繁荣。
全球开源项目规模超2亿,我国爆发式增长;全球贡献者持续增长,我国年增长37%;开源社区由多元参与者组成,开源组织精细化发展;行业开源者从个人到企业,从科技巨头到传统行业;各行业开源使用比例接近90%,关注点从技术开源到科技开放。

全球开源项目分布地图
3、用户场景是解决社区发展断层问题的关键因素,需要基金会等多元化开源组织协作推动。
触发期为正式开源,吸引用户使用;宣传期为引导参与者反馈;协作期为形成共同体,促进贡献;结晶期为社区完成场景闭环,与商业化形成良性互动;流行期形成完整生态体系。用户场景是解决社区发展断层问题的关键因素。

开源社区成熟度曲线
4、科技公司实现技术引领和差异化服务的价值,传统行业看重生态开放和协同创新的价值。
对于科技公司,开源与商业化并不冲突,而是一种创新的商业模式。与传统的商业软件相比,开源软件采用了开放源代码、自由分发等形式,减少了营销和销售的成本,更容易向外传播。同时,开源通过放弃部分信息不对称产生的潜在利润,换取一定的传播和场景触及率,以达到引领生态流量和技术路径的目标。
对于传统行业,随着各行业数字化进程加速,企业均面临技术融合与海量数据的问题,仅靠单个企业和个人经验很难突破创新。通过项目的开源与开放,可以有效进行行业内协作,解决通用问题。尤其涉及大规模计算场景的行业,开源的优势更为突出,比如生物信息、航空航天等领域。
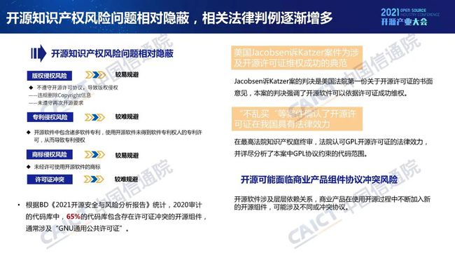
5、开源风险判定规则逐渐明确,开源治理规模化落地。
随着开源应用加深,我国企业逐步关注开源使用治理。我国企业将开源纳入统一管理的比例逐年提高。中国信通院调查数据显示,2020年30.8%的企业具备开源软件统一管理流程和管理团队。

中国信通院开源治理体系框图
6、开源生态发展趋势。
开源生态规模将持续保持高速扩展模式;开源社区将运用规范的运营机制跨过断层进入协作期;开源协同模式逐步在传统行业显现价值,新的商业模式将不断涌现;企业开源治理将上升至战略层面,治理力度进一步加大。
白皮书目录
一、开源生态发展现状
(一)开源项目:全球开源项目规模超2亿,我国爆发式增长
(二)开源贡献者:全球贡献者持续增长,我国年增长37%
(三)开源社区:参与者分布广泛,活跃度空前,开源组织精细化发展
(四)行业开源者:从个人到企业,从科技巨头到传统行业
(五)开源使用者:开源在重点行业使用率近90%,关注点从技术开源到科技开放
二、开源社区运营:用户场景是解决社区发展断层问题的关键因素,需要基金会等多元化开源组织协作推动
(一)开源社区发展断层现象较为普遍
(二)多元化组织协作运营推动开源社区跨越断层
三、开源商业模式:科技公司实现技术引领和差异化服务的价值,传统行业看重生态开放和协同创新的价值
(一)科技公司开源的商业模式逐渐清晰
(二)传统行业企业通过开源协作探索创新发展
四、开源风险治理:开源风险判定规则逐渐明确,开源治理规模化落地
(一)开源风险点逐渐明晰
(二)开源治理落地进入实操层面
五、我国开源生态发展趋势
更多精彩,敬请阅读解读PPT。

1

2

3

4

5

6

7

8

9

10

11

12

13

14

15

16

17

18

19

20

21

22

23

24

25

26

27
转自:环球网
【版权及免责声明】凡本网所属版权作品,转载时须获得授权并注明来源“中国产业经济信息网”,违者本网将保留追究其相关法律责任的权力。凡转载文章及企业宣传资讯,仅代表作者个人观点,不代表本网观点和立场。版权事宜请联系:010-65363056。
延伸阅读