9月9日起,抖音中秋礼遇季相关活动将正式上线,通过平台统一的资源与玩法加持,让商家产品与用户需求紧密衔接,破解中秋场景营销“爆火密码”。届时,抖音电商将会为商家提供营销玩法+品牌自播排位赛等多元营销策略,帮助商家“乘风而行”,抓住中秋节点难得的生意增长机会,打造出全年“营销爆点”。

中秋节作为重要的传统节日,对国人来说代表着团圆、团聚,习惯用一份中秋礼品表达一份浓浓节日情义。
对于品牌来说同样是不容错过的营销节点,不论是与传统饮食、生鲜行业,还是与送礼场景相贴合的服饰鞋包、珠宝文玩、大牌美妆等行业,都将中秋营销视为激发销量新增长的重要刺激点。
面对一年一度的“营销高峰”,商家如何抓住中秋佳节,实现销售高转化率?
多种营销玩法叠加,释放品效协同多重价值
中秋营销本身就是企业实现品效协同的机遇:在品牌层面,节日节点是建立与消费者的情感联结的好时机;在效果层面,多维优惠信息能够促进用户下单,促进新老客转化。
为帮助商家达成理想营销效果,抖音电商在中秋礼遇季为用户提供了满减券、支付优惠、累销榜单等营销策略,商家可依据自身情况,有选择性地进行策略的组合,提升品牌认知度与好感度,促成用户从浏览到下单的消费转化。

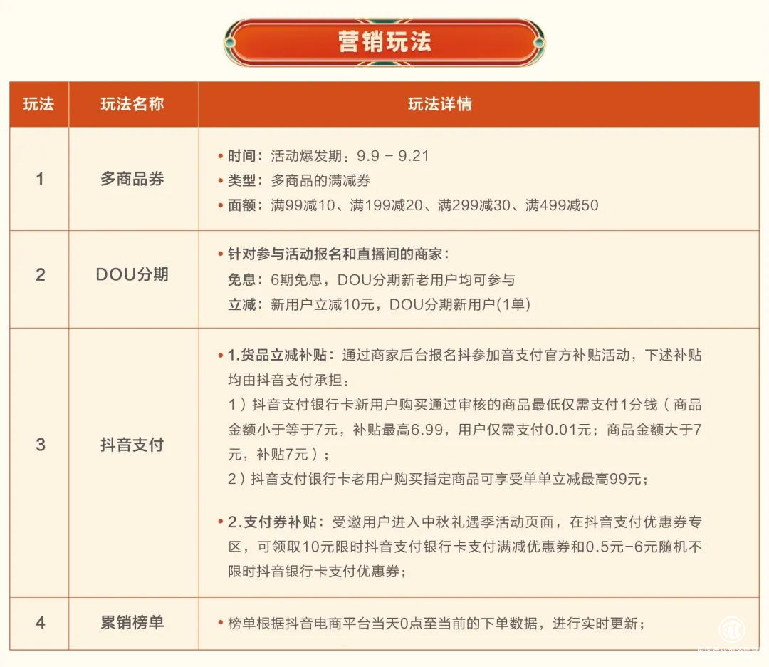
抖音电商为商家设置了适用于中秋特色的多商品券,商品券预计分为四个档位,总计发放数量过百万张。这一玩法将繁化简,直接给予用户优惠刺激,有利于将用户快速拉进“中秋营销场”,烘托节日消费氛围。
抖音电商将以DOU分期、抖音支付的形式,降低消费与支付门槛。满足条件的重点直播间商家可选择进行6期分期免息、新用户支付立减;满足条件的中秋特色货品池、主题直播间商家可展开抖音支付活动,以货品立减补贴和支付劵补贴的形式刺激下单。
由于中秋消费场景与人群对分期、支付补贴的需求较为贴合,这一动作将降低大额消费门槛,打开更大的商业空间。
抖音电商将以累销榜单的形式,将中秋场景商品品类进行细化,以榜单的形式凸显特色货品,并以排位方式烘托中秋消费气氛。
榜单会根据抖音电商平台当天0点至当前的下单数据,进行实时更新,在为消费者精选好物的同时,也提升了强化了消费者的品牌认知,有利于帮助商家完成品牌与效果的双重收割。
商家自播排位赛即将开启,海量资源助力商家强势破圈
中秋营销场景中,作为抖音电商FACT经营矩阵的重要一环,商家自播在节日营销的用户转化、打爆品牌IP及沉淀粉丝资产等方面发挥着重要价值。
针对中秋节日场景,抖音电商将以商家自播排位赛的形式,通过排位机制撬动商家打榜,并为商家提供海量曝光宣传及千川优惠券流量等正向激励。

据悉,商家只需在报名中秋直播间打榜赛活动后,进行有效开播且根据热度值上榜,并在全程发布至少1条带主话题#抖音中秋礼遇季 的短视频,即可参与激励活动,获取多项重磅官方资源及流量奖励。
在密集输出的中秋营销“信息洪流”中,资源位与流量无疑是实现精准突围的首要前提,通过参与自播排位赛活动,商家将有效扩展直播引流渠道,为后续提升用户转化打好基础。为实现多品类、全等级商家的全面覆盖,抖音中秋礼遇季共推出了中秋竞速榜、中秋进击榜、中秋风云榜三种榜单排位赛。每种榜单都根据类目划分赛道,且各类型商家均有上榜赢取奖励的机会,排名按照直播闭环GMV、累计观看人数、评论数等多项标准综合评定,且排名实时更新。
值得一提的是,商家自播排位赛不仅能帮助品牌加速中秋场景营销突破,还能帮助商家形成长效经营阵地,通过粉丝粘度与传播效能的提升,加速“生意场”的构建,进一步激活线上生意。
此外,中秋全民任务冲刺赛也将同时展开,达人可通过完成每日任务,获取最高可达满1赠599的千川券奖励。达人可根据自身体量与情况,自主选择完成不同等级的任务,获取流量加持,加速粉丝积累。
三条支线构建“全场景”营销,营造中秋消费火热氛围
除营销玩法及商家自播排位赛外,抖音中秋礼遇季还通过包含短视频种草引流、中秋因素特色道具在内的短视频分支,以及包含整合相关中秋特色尖货、为商品打中秋标签在内的主会场分支,帮助商家营造中秋消费火热氛围;并以“中秋特色好货”聚集点,通过短视频+道具、全平台红包+多商品券、自播打榜赛,逐级提升用户从触达-互动-购买的速度,培养用户中秋消费心智。
直播间、短视频、主会场+商品打标的三条支线,最终组合成全面覆盖的多场景营销空间,在此基础上通过货品的分层,配合各项玩法进行人货场的强匹配,真正实现了“货场合一”的理想场景,助力商家实现生意新突破。
面对即将到来的中秋营销浪潮,唯有提前布局、全面发力,才能实现理想的强获客增长路径,通过层层叠加的营销玩法,以及火热的商家自播排位赛,抖音中秋礼遇季将为商家带来增长新机遇,助其成功把握营销节点掘金期,打造生意增长新入口。
转自:伊人生活网
【版权及免责声明】凡本网所属版权作品,转载时须获得授权并注明来源“中国产业经济信息网”,违者本网将保留追究其相关法律责任的权力。凡转载文章及企业宣传资讯,仅代表作者个人观点,不代表本网观点和立场。版权事宜请联系:010-65363056。
延伸阅读