登录
首页
新闻
产经要闻
部委动态
时政新闻
市场环境
统计数据
政策动态
产经评论
产经分析
产经预警
海外产经
快讯
扶贫
行业
行业要闻
旅游
教育
农业
文化
消费
能源
健康
物流
通信
建筑
轻工
化工
舆情
社会舆情
教育舆情
财金舆情
能源舆情
医药舆情
环保舆情
司法舆情
企业舆情
数据
数读先知
标准数据
定制数据
财经
聚焦
要闻
证券
基金
保险
银行
上市公司
IPO
科创板
汽车
新三板
科技
房地产
区域经济
各地产经
特色之乡
招商
山东
江苏
安徽
河南
山西
四川
福建
内蒙古
黑龙江
广东
中国制造
企业
新闻
人物
责任
企业文化
营销
扶持
创新
品牌
产经视界
资讯
产经
微视频
现场
访谈
专题
对话企业家
精准扶贫
文化艺术
要闻
文产政策
文产智库
名人访
文化名企
丝路观察
文化遗产
书画馆
文学馆
新经济
首页
新闻
产经要闻
部委动态
时政新闻
市场环境
统计数据
政策动态
产经评论
产经分析
产经预警
海外产经
快讯
扶贫
行业
行业要闻
旅游
教育
农业
文化
消费
能源
健康
物流
通信
建筑
轻工
化工
金属
机电
综合
舆情
社会舆情
教育舆情
财金舆情
能源舆情
医药舆情
环保舆情
司法舆情
企业舆情
数据
数读先知
标准数据
定制数据
财经
聚焦
要闻
证券
基金
保险
银行
上市公司
IPO
科创板
汽车
新三板
科技
房地产
区域经济
各地产经
特色之乡
招商
山东
江苏
安徽
河南
山西
四川
福建
内蒙古
黑龙江
广东
济宁
中国制造
企业
新闻
人物
责任
企业文化
营销
扶持
创新
品牌
产经视界
资讯
产经
微视频
现场
访谈
专题
对话企业家
精准扶贫
新经济
国家发展改革委:将投放今年第三批...
我国可再生能源装机规模已突破11亿千瓦
2022年9月21日24时起国内成品油价...
我国移动物联网连接数已达16.98亿...
报告:截至2021年底中国已发现173种矿产
南宁至玉林铁路百合郁江特大桥顺利...
9月LPR报价出炉:1年期和5年期以上...
第19届东博会闭幕 签约总投资额较...
我国海洋经济总值增至9万亿元 新...
桂滇黑三地自贸试验区签署协同创新...
龙(岩)龙(川)铁路金玉顶隧道顺...
2021年中国—东盟贸易指数为298.02...
国家发展改革委:将投放今年第三批...
我国可再生能源装机规模已突破11亿千瓦
2022年9月21日24时起国内成品油价...
我国移动物联网连接数已达16.98亿...
报告:截至2021年底中国已发现173种矿产
南宁至玉林铁路百合郁江特大桥顺利...
9月LPR报价出炉:1年期和5年期以上...
第19届东博会闭幕 签约总投资额较...
我国海洋经济总值增至9万亿元 新...
桂滇黑三地自贸试验区签署协同创新...
龙(岩)龙(川)铁路金玉顶隧道顺...
2021年中国—东盟贸易指数为298.02...
当前位置
首页
>
区域经济
>
上半年广东综保区进出口3021.28亿元 同比增长32.4%
海南自贸港空天信息产业迎来全新发展空间
河南:工业企稳回升是如何实现的
上半年辽宁累计工业固投同比增长15.9% 实现连续18...
韧性彰显 成都上半年外贸总值超4000亿元 同比增长9.4%
今日要闻
热
上海机器人密度260台/万人 是国际平均水平两倍多
前8个月北京地区进出口总值2.32万亿元 同比增长18.3%
重大项目接连落地 江苏600+上市军团争当“压舱石”
四川奋力打造世界清洁能源装备集群
提升天府之国“颜值”,四川这样做
门越开越大 路越走越广——河南推进高水平对外开...
新动能持续激发——“数”看广东制造业发展新态势
受益重大项目投资 中三省前7月固定资产投资增速快
安徽各地推动制造业向数字化转型
山西勇担保障国家能源安全重任
前7月全国煤炭产量达到25.6亿吨 山西贡献份额可观
广佛同城空间规划加速融合 加快探索试验区边界去...
南京首个制造业试验区落地溧水 发出全球邀约
谋划制造业发展,南京昨天有一个大动作:溧水区作为全市首个制造业高质量发展试验区,在南京白马农业国际博览中心召开制造业高质量发展试验区建设推进大会,企业代表、金融机构负责人、高校及科研机构负责人等齐聚一堂,共襄盛...
2020-03-29
120亿元!四川又一支优质主体企业债券获批
记者从四川省发展改革委获悉,近日,四川省成都天府新区投资集团有限公司企业债券获得国家发展和改革委员会核准发行,规模120亿元。
2020-03-29
增强企业“底气”!青岛西海岸新区出台阶段性社保费减免政策
近日,青岛西海岸新区积极响应国家政策,迅速制定减免方案,及时出台了阶段性减免企业养老、失业、工伤保险单位缴费措施。
2020-03-29
抢抓发展机遇!西海岸新区率先吹响5G新基建号角
日前,青岛西海岸新区全区电信基础设施建设联席会议召开,出台了《青岛西海岸新区推进5G基础设施建设实施方案》,青岛西海岸新区的5G未来已然清晰可见。
2020-03-29
青岛城阳关岭“千里视频连线”共商东西协作
在一手抓疫情防控、一手抓经济发展的关键时期,城阳区—关岭县东西部协作视频座谈会于3月27日上午举行,双方共同探讨深化两地协作,全面打赢脱贫攻坚战,谱写两地协同发展的新篇章。
2020-03-29
坚持国际标准!山东莱西将建设全国最大的新能源汽车产业基地
3月26日,在山东省政府新闻办公室召开的新闻发布会上获悉,山东省将在莱西市姜山镇新能源汽车产业集聚区,推出净地15平方公里,联合即墨汽车产业集聚区共同打造世界级的汽车产业高地。
2020-03-29
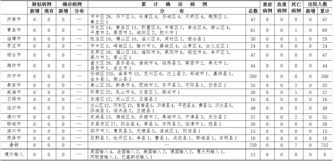
3月28日12时至24时 山东省无新增疑似和确诊病例
3月28日12-24时,山东省无本地住院疑似病例、确诊病例。累计报告确诊病例759例,死亡病例7例,治愈出院752例。
2020-03-29
临沂将打造“全国性综合交通枢纽城市”
根据临沂市委、市政府关于在全市开展横向打擂台、纵向抓攻坚活动的部署安排,27日下午,临沂市综合交通枢纽建设攻坚方案评审会举行,这是十大战役攻坚方案评审的第二场。市委副书记、市长孟庆斌讲话,市政协主席徐涛,市人大常...
2020-03-29
临报头条| 临沂全市1146名干部下沉基层战在一线
将帮包工作机制与四进攻坚行动无缝衔接、深度融合、一体推进。市县两级共派出1146名干部,组成185个工作组,服务194个企业、195个项目、185个乡村和288个社区,3月5日全部到岗到位。连日来,他们下沉一线,脚踏实地,攻坚克难...
2020-03-29
建设五大板块 聚焦四个产业 青岛国际邮轮母港区昨日开工!
3月28日上午,青岛国际邮轮母港区开工暨全球招商推介仪式在青岛港举行,省委常委、市委书记王清宪出席仪式并致辞,市委副书记、市长孟凡利主持。
2020-03-29
重点工作攻坚年 重大项目突破年·县区委书记访谈| 打擂比武争先进 改革攻坚创一流
沂水县将深入贯彻市委市政府部署要求,立足高质量发展,实施新一轮“125”工程,聚焦重点任务,盯紧关键环节,开局就抢、起步就冲,全力以赴、集中攻坚,努力在全市“双年”行动中走在前列。
2020-03-29
花百万买房网签没着落,房屋被查封!上百人维权难
花了上百万,买了房连网签都没有,黄岛海上嘉年华的百名购房者,从2018年开始维权,到现在还没结果。
2020-03-29
省里发话!事关青岛人的养老!涉医疗、住宅……
3月26日,省十三届人大常委会第十八次会议表决通过《山东省养老服务条例》,自2020年5月1日起施行。
2020-03-29
时隔65天,首趟青岛始发列车抵达武汉!
3月28日凌晨6时50分,青岛站发往广州东站的Z170次列车缓缓停靠在武昌火车站站台,这是由青岛始发首趟经停武汉的旅客列车,20余名旅客经过乘警和客运人员对车票和身份信息核查,经体温检测后顺利在武昌站下车。
2020-03-29
121197条
上一页
1
..
3436
3437
3438
3439
3440
3441
3442
3443
3444
..
8657
下一页
热点视频
前两个月工业经济稳定恢复,企业利润同比继续保持增长
前两个月工业经济稳定恢复,企业利润同比继续保持增长
突破6万亿美元 2021年我国外贸进出口规模再创历史新高
政策协同发力 做好“十四五”时期就业工作
高质量发展稳步推进 中国经济基本面持续向好
“十三五”期间我国高技术制造业增长迅猛
广西崇左:“中国糖都”的甜蜜变化
热点新闻
稳链强链 我国加大力度维护产业链供应链韧性
我国区域协调发展取得历史性成就、发生历史性变革
我国动力源地区引擎作用不断增强 东西差距持续缩小
工业和信息化事业发展:迈向“制造强国”“网络强国”
主要指标呈现积极变化 我国经济总体延续恢复发展态势
前8月吸收外资保持两位数增长 产业结构和区域布局改善
/pc}
热点舆情
硅料供应偏紧 多晶硅价格持续上涨
我国首个生态保护监管规划印发
把博物馆文化带回家
视频平台“教授开讲” 知识的大众化传播不必正襟危坐
推动分级诊疗和医联体建设 国家卫健委发文推广三明经验
明星当高校教师,为何遭质疑
/pc}
微信公众号
新 闻
产经要闻
部委动态
时政新闻
市场环境
统计数据
政策动态
产经评论
产经分析
产经预警
海外产经
快讯
扶贫
舆 情
社会舆情
教育舆情
财金舆情
能源舆情
医药舆情
环保舆情
司法舆情
企业舆情
行 业
行业要闻
旅游
教育
农业
文化
消费
能源
健康
物流
通信
建筑
轻工
化工
金属
机电
综合
区域经济
各地产经
特色之乡
招商
山东
江苏
安徽
河南
山西
四川
福建
内蒙古
黑龙江
广东
济宁
中国制造
企业
新闻
人物
责任
企业文化
营销
扶持
创新
品牌
文化艺术
要闻
文产政策
文产智库
名人访
文化名企
丝路观察
文化遗产
书画馆
文学馆
财 经
聚焦
要闻
证券
基金
保险
银行
上市公司
IPO
科创板
汽车
新三板
科技
房地产
产经视界
资讯
产经
微视频
现场
访谈
专题
对话企业家
数 据
数读先知
标准数据
定制数据
精准扶贫
中央政策解读
部委扶贫举措
扶贫要闻
扶贫典型
扶贫产业
扶贫人物
扶贫乱象
新 经 济
聚焦
金融科技
消费零售
在线教育
地产服务
出行服务
专题报道
关于我们
组织架构
网站声明
联系我们
人员招聘
友情链接
邮箱登录
编辑查询
违法和不良信息举报电话 010-65363056 65363079
举报流程
版权所有:中国产业经济信息网
京ICP备11041399号-2
京公网安备11010502035964