近日,商务部办公厅发布《关于进一步加强商务领域塑料污染治理工作的通知》(以下简称《通知》)明确,到2022年底,全国范围内星级宾馆、酒店等场所不再主动提供一次性塑料用品;到2025年底,全国范围内所有宾馆、酒店、民宿将都不再主动提供一次性塑料用品。

《通知》要求,各地商务主管部门引导商场、超市等场所,通过积分奖励等激励手段推广使用环保布袋、纸袋等非塑制品和可降解塑料袋,并鼓励设置自助式、智能化投放装置,推广使用生鲜产品可降解包装膜(袋),加快建立集贸市场购物袋集中购销制度。
《通知》强调,在餐饮外卖领域,各地可以推广使用符合性能和食品安全要求的秸秆覆膜餐盒等生物基、可降解塑料袋等替代产品,加强电商、外卖等平台企业入驻商户管理,制定一次性塑料制品减量替代实施方案,推广可循环、易回收、可降解替代产品。
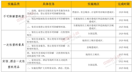
此外,商务部还公布了《禁塑限塑阶段性任务》,对不可降解塑料袋、一次性塑料餐具等品类具体实施工作及完成时限予以明确。

转自:经济日报-中国经济网
【版权及免责声明】凡本网所属版权作品,转载时须获得授权并注明来源“中国产业经济信息网”,违者本网将保留追究其相关法律责任的权力。凡转载文章及企业宣传资讯,仅代表作者个人观点,不代表本网观点和立场。版权事宜请联系:010-65363056。
延伸阅读

版权所有:中国产业经济信息网京ICP备11041399号-2京公网安备11010502035964