“硬科技、强品牌”助推山东制造业高质量发展


来源:中国产业经济信息网   时间:2019-05-27





  5月23日,由山东省工业和信息化厅、机械科学研究总院主办,瞭望智库提供智力支持的“制造业高质量发展2019山东论坛暨山东制造·硬科技TOP50品牌榜发布仪式”在济南召开。论坛以“科技铸就品牌之魂、创新推动高端发展”为主题,旨在多维度呈现一批高质量的“山东制造”品牌。


 
  在论坛环节中,山东省工业和信息化厅副厅长李莎,中国科技体制改革研究会理事长,科技部原党组成员、科技日报社原社长张景安,中国工程院制造业研究室主任屈贤明,国资委机械工业经济管理研究院院长徐东华,中信产业基金投资管理有限公司执行总裁杨迪等嘉宾出席并发言。同时与会的还有入选榜单的50家企业代表。
 
 
  李莎表示,在经济全球化时代,品牌已成为制造业乃至国家核心竞争力的象征。制造业作为山东经济发展的脊梁,品牌高端化成为向产业链与价值链中高端攀升、实现高质量发展的必由之路。山东的制造业企业应紧紧抓住产业升级的大好机会,通过技术创新形成企业的自主技术,并依此创建自主品牌,增强企业的核心竞争力,加速山东从“制造大省”向“制造强省”转变。
 
  对此,张景安认为,要重视制造业向高端化转型的同时也要处理好高中低端三个层次的协调,要尊重市场规律,中国创造只有在中国制造的基础上才能实现,中国制造是中国创造之母,中国制造是中国创造的起始,制造力下降则意味着创新是无源之水,无本之木,空中楼阁。


 
  随后,屈贤明、徐东华、杨迪也分别从各自的专业领域出发,认为需要通过树立一批榜样的力量,将山东制造在创新和品牌力方面的潜力真正带动起来。



 
  在发布环节,机科发展科技股份有限公司副总裁楼上游,作为本次活动专家委员会评审组代表,就评选工作向与会嘉宾进行了介绍。
 
  他表示,虽然“山东制造·硬科技TOP50品牌榜”今年是第一次举办,但由始至终都受到了来自各级政府和企业的积极响应。在近一个月的征集遴选工作中,工作组按照企业自愿、地市推荐、第三方评价的原则,收到了全省320余家企业的报名。
 
  评审组根据创新性、可行性、市场前景等具体指标,从定性、定量两个方面展开评审,并一致确定了企业榜单。其中不仅有众多知名的龙头企业,更加喜人的是我们看到了一批有技术,有前景,潜力巨大的新兴企业正在快速成长。
 
  同时,本次活动创新性的将政府、媒体、企业、研究机构、投资机构等各方力量融合到一个平台上,不仅能够以多种方式对入选成果进行后续扶持,更是能够通过媒体,深入企业体验、采访、挖掘、凝练,传播一批高质量“山东制造”品牌。这不仅凸显了本次活动的初衷,更是展现出了山东制造企业再燃新动能的澎湃动力。
 
  最后,在当天活动的圆桌对话环节上,主办方还邀请了中科江南投资发展有限公司董事长陈紫阁,天风证券董事总经理、研究所副所长邹润芳,华制智能董事长夏妍娜等国内知名投资、金融界代表,从产业基金对制造业的扶持,以及投资界对当下先进制造、科技创新领域的期待和建议等方面,与本次上榜企业代表圣泉集团董事长唐一林,青岛有屋科技总裁廉景进,济南翼菲自动化董事长张赛和山东“瞪羚”企业发展促进会秘书长曾大伟进行了热烈的讨论,并一致期待接下来能够碰撞出后续的项目火花。
 
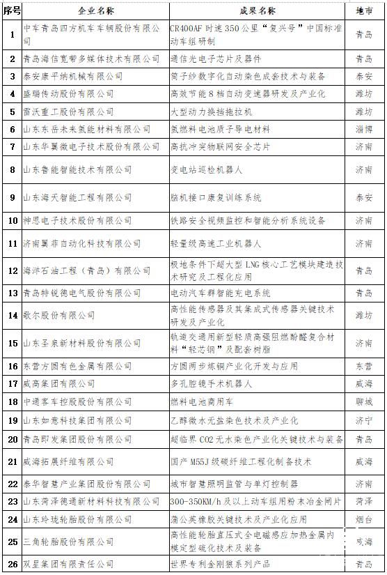
  山东制造·“硬科技”TOP50榜
 
 


 


  转自:中国产业经济信息网

  【版权及免责声明】凡本网所属版权作品,转载时须获得授权并注明来源“中国产业经济信息网”,违者本网将保留追究其相关法律责任的权力。凡转载文章及企业宣传资讯,仅代表作者个人观点,不代表本网观点和立场。版权事宜请联系:010-65367254。

延伸阅读



版权所有:中国产业经济信息网京ICP备11041399号-2京公网安备11010502035964