登录
首页
新闻
产经要闻
部委动态
时政新闻
市场环境
统计数据
政策动态
产经评论
产经分析
产经预警
海外产经
快讯
扶贫
行业
行业要闻
旅游
教育
农业
文化
消费
能源
健康
物流
通信
建筑
轻工
化工
金属
机电
综合
舆情
社会舆情
教育舆情
财金舆情
能源舆情
医药舆情
环保舆情
司法舆情
企业舆情
数据
数读先知
标准数据
定制数据
财经
聚焦
要闻
证券
基金
保险
银行
上市公司
IPO
科创板
汽车
新三板
科技
房地产
区域经济
各地产经
特色之乡
招商
山东
江苏
安徽
河南
山西
四川
福建
内蒙古
黑龙江
广东
济宁
中国制造
企业
新闻
人物
责任
企业文化
营销
扶持
创新
品牌
产经视界
资讯
产经
微视频
现场
访谈
专题
对话企业家
精准扶贫
文化艺术
要闻
文产政策
文产智库
名人访
文化名企
丝路观察
文化遗产
书画馆
文学馆
新经济
首页
新闻
产经要闻
部委动态
时政新闻
市场环境
统计数据
政策动态
产经评论
产经分析
产经预警
海外产经
快讯
扶贫
行业
行业要闻
旅游
教育
农业
文化
消费
能源
健康
物流
通信
建筑
轻工
化工
金属
机电
综合
舆情
社会舆情
教育舆情
财金舆情
能源舆情
医药舆情
环保舆情
司法舆情
企业舆情
数据
数读先知
标准数据
定制数据
财经
聚焦
要闻
证券
基金
保险
银行
上市公司
IPO
科创板
汽车
新三板
科技
房地产
区域经济
各地产经
特色之乡
招商
山东
江苏
安徽
河南
山西
四川
福建
内蒙古
黑龙江
广东
济宁
中国制造
企业
新闻
人物
责任
企业文化
营销
扶持
创新
品牌
产经视界
资讯
产经
微视频
现场
访谈
专题
对话企业家
精准扶贫
新经济
我国首次散船进口巴西玉米
四部门:新冠病毒治疗药品延续医保...
1月8日起,国航17个国际航班将恢复...
第十版新型冠状病毒感染诊疗方案印发
2023年春运大幕今日开启 超20亿人...
1月5日起机票燃油附加费下调
除夕火车票7日开售!出行前需要注...
2023年1月3日24时起国内成品油价格...
我国再增一条年运量过亿吨能源运输...
中企承建柬埔寨桔井湄公河大桥及接...
上海港集装箱吞吐量突破4730万标箱...
在岸、离岸人民币对美元汇率双双升...
我国首次散船进口巴西玉米
四部门:新冠病毒治疗药品延续医保...
1月8日起,国航17个国际航班将恢复...
第十版新型冠状病毒感染诊疗方案印发
2023年春运大幕今日开启 超20亿人...
1月5日起机票燃油附加费下调
除夕火车票7日开售!出行前需要注...
2023年1月3日24时起国内成品油价格...
我国再增一条年运量过亿吨能源运输...
中企承建柬埔寨桔井湄公河大桥及接...
上海港集装箱吞吐量突破4730万标箱...
在岸、离岸人民币对美元汇率双双升...
当前位置
首页
>
行业
>
前9月工业企业效益延续恢复态势 利润结构改善
中国经济充满机遇 回稳向好态势将进一步巩固
前7月全国住宅销售额下降31.4% 一线城市7月房价涨幅回落
7月乘用车销量同比增长20.4% 新能源汽车增长超预期
7月进出口总值同比增长16.6% 延续5月以来增速持续...
今日要闻
热
稳定扩大汽车消费!商务部释放新信号
做好能源保供稳价,确保群众温暖过冬
中央企业运行稳中有进 去年营收预计达39.4万亿元
中国新能源车一路攀升领舞“两个”市场
多个指标好转 交通物流“跑起来”
稳经济 促发展 强信心:积极的财政政策加力提效...
新年开工忙生产赶订单 全国出游热情稳步攀升
开年即开跑!2023年各地抢抓“开门红”
今年铁路预计投产新线逾3000公里 其中高铁2500公里
民生相关行业PMI保持扩张 建筑业商务活动指数高于...
中间价上调171个基点 人民币汇率“开门红”
科技赋能、深化改革、创新服务模式——“金融力量...
苏宁任性贷迎来新一轮提额 覆盖45000人
趁着春光正好,3月16日,苏宁任性贷启动新一轮提额计划,覆盖45000人,最高提额14500元,助你轻松消费,尽享春日的美好。
2021-03-19
惠及10余万医护人员 广发守护天使联名信用卡荣获产品创新奖
日前,由《羊城晚报》举办的2020致敬绣花精神奖项评选结果正式出炉,广发守护天使联名信用卡荣获产品创新奖。
2021-03-19
宜人财富品牌全面升级 优选服务焕新大众富裕人群品质生活
3月18日,宜人财富“向上而升”品牌升级发布会以一场别开生面的云发布形式召开,宜人财富携全新视觉体系正式亮相,并发布全新slogan“宜人优选 精彩无限”。
2021-03-19
中国制造之美受邀出席SME中国(苏州)机床展
2021年3月17日,由商务部外贸发展事务局主办的SME中国(苏州)机床展在苏州国际博览中心举行,中国制造之美受邀参加展会论坛,并发表了《2021机床行业“双循坏”背景下的市场趋势分析》主题演讲。
2021-03-19
科技赋能 资本多主线布局新消费
新技术、新国潮品牌、新消费群体涌现之下,大消费行业正掀起变革新浪潮。“十四五”期间,“加快形成以国内大循环为主体、国内国际双循环相互促进的新发展格局”成为重中之重。机构人士指出,作为拉动中国经济增长的主引擎,扩...
2021-03-19
博彦科技:企业全球化布局的贴身管家
博彦科技,作为国内最早开展全球化布局的科技企业之一,不仅成功地实现了企业自身的全球化战略,同时利用全球化过程中积累的丰富经验以及强大的业务优势,可以帮助更多企业快速、高效的实现全球化运作。
2021-03-19
硬实力!华为官网上线专利墙:展示729个不同领域专利
日前,华为官网上线了“专利墙”页面,公开展示了华为目前获得的729个在不同领域申请的专利,包括 5G、Wi-Fi、操作系统、拍照、智能汽车、未来技术、EVS等。
2021-03-19
微牛证券与纳斯达克合作共推Nasdaq TotalView和 NOII
随着美股投资越来越普及,个人投资者对美股行情数据也有更高的要求。而通过与纳斯达克的长期战略合作关系,微牛证券用户可以使用Nasdaq TotalView和NOII获得更全面的市场信息,它将帮助投资者更加全面地了解整个市场中的订单...
2021-03-19
从直播供货平台到直播产业基地,蜂雷直播基地业务摁下快进键
直播电商是一片蓝海,也是一座待商家挖掘的金矿。
2021-03-19
利郎2020年财报:现金流充足,未来势头强劲
3月18日,利郎集团公布了2020年的业绩报告。据报告显示,利郎2020年的营业总收入为30.7亿元,净利润5.57亿元,现金流充足。此外,在财报中能够看到,中国利郎积极应对市场带来的挑战,渠道转型健康,企业未来三年势头强劲。
2021-03-19
如何正确选择乳铁蛋白?
乳铁蛋白这一成分,在近两年里可谓是人气高涨,无论是不是宝爸宝妈,或多或少都有听说过乳铁蛋白的“大名”。与此同时,很多人并不确切的知道乳铁蛋白对于人体的作用,对乳铁蛋白这一成分知之甚少,这也就导致了市面上充斥着大量乳铁...
2021-03-19
致远互联广西分公司乔迁新址将聚全力高质量开创新辉煌
三月的南国,阳光明媚,天赐吉祥。北京致远互联软件股份有限公司广西分公司于3月15乔迁至南宁市南宁·东盟商务区九洲国际大厦3210室。
2021-03-19
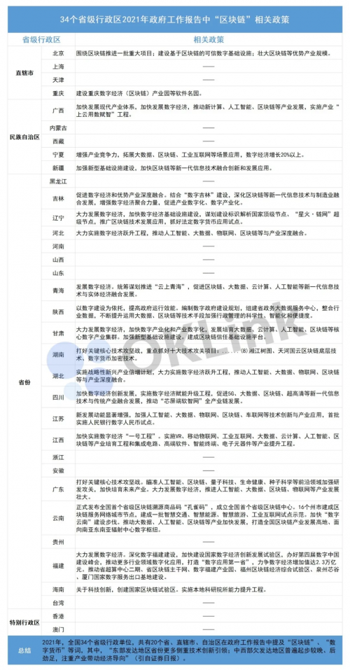
区块链成2021年“政策热词”,欧科云链链上天眼树立行业标杆,多维度助力经济创新
近几日,区块链再度引发热议:2021年,区块链顶层设计与行业标准是否完善?区块链技术如何落地?区块链怎样赋能实体经济,改善国民经济?——这不是区块链第一次成为全网热门话题。
2021-03-19
斯尔教育联合实习僧发布2021年金融财会行业就业观察报告
2021年3月18日,北京——新锐财经职业教育公司斯尔教育联合专注实习、校招的垂直招聘平台实习僧,发布了《2021年金融财会行业就业观察报告》(下文简称为《报告》)。
2021-03-19
199412条
上一页
1
..
1073
1074
1075
1076
1077
1078
1079
1080
1081
..
14244
下一页
热点视频
前两个月工业经济稳定恢复,企业利润同比继续保持增长
前两个月工业经济稳定恢复,企业利润同比继续保持增长
突破6万亿美元 2021年我国外贸进出口规模再创历史新高
政策协同发力 做好“十四五”时期就业工作
高质量发展稳步推进 中国经济基本面持续向好
“十三五”期间我国高技术制造业增长迅猛
广西崇左:“中国糖都”的甜蜜变化
热点新闻
积极信号开年频现 经济复苏信心从哪里来?
让第一动力澎湃发力——科技创新一线观察
煤电油气运保障工作扎实推进——能源保供,让人民群众温暖过冬
中国经济实现“开门红”可期
坚定信心铆足劲 爬坡过坎抓新机——开年企业发展一线见闻
重塑营商生态 厚植投资沃土——东北营商环境新观察
/pc}
热点舆情
硅料供应偏紧 多晶硅价格持续上涨
我国首个生态保护监管规划印发
把博物馆文化带回家
视频平台“教授开讲” 知识的大众化传播不必正襟危坐
推动分级诊疗和医联体建设 国家卫健委发文推广三明经验
明星当高校教师,为何遭质疑
/pc}
微信公众号
新 闻
产经要闻
部委动态
时政新闻
市场环境
统计数据
政策动态
产经评论
产经分析
产经预警
海外产经
快讯
扶贫
舆 情
社会舆情
教育舆情
财金舆情
能源舆情
医药舆情
环保舆情
司法舆情
企业舆情
行 业
行业要闻
旅游
教育
农业
文化
消费
能源
健康
物流
通信
建筑
轻工
化工
金属
机电
综合
区域经济
各地产经
特色之乡
招商
山东
江苏
安徽
河南
山西
四川
福建
内蒙古
黑龙江
广东
济宁
中国制造
企业
新闻
人物
责任
企业文化
营销
扶持
创新
品牌
文化艺术
要闻
文产政策
文产智库
名人访
文化名企
丝路观察
文化遗产
书画馆
文学馆
财 经
聚焦
要闻
证券
基金
保险
银行
上市公司
IPO
科创板
汽车
新三板
科技
房地产
产经视界
资讯
产经
微视频
现场
访谈
专题
对话企业家
数 据
数读先知
标准数据
定制数据
精准扶贫
中央政策解读
部委扶贫举措
扶贫要闻
扶贫典型
扶贫产业
扶贫人物
扶贫乱象
新 经 济
聚焦
金融科技
消费零售
在线教育
地产服务
出行服务
专题报道
关于我们
组织架构
网站声明
联系我们
人员招聘
友情链接
邮箱登录
编辑查询
违法和不良信息举报电话 010-65363056 65363079
举报流程
版权所有:中国产业经济信息网
京ICP备11041399号-2
京公网安备11010502035964