近日,全球消化系统疾病领域最具影响力的权威临床诊断标准——《ROME V:脑肠互动异常》(Disorders of Gut-Brain Interaction,简称DGBI)在《Gastroenterology》杂志正式发布。值此更新之际,扬子江药业集团生产的荜铃胃痛颗粒(Biling Weitong Granules)被正式收录并推荐用于功能性消化不良上腹痛综合征(FD-EPS)的一线治疗。

01 罗马V标准十年更新之路
每当胃痛、腹胀、反酸不适,检查后却被告知“没有大问题”,无数患者为此奔波于诊室之间。这类找不到器质性病因的消化道症候群,在医学上被称为“功能性胃肠病(FGIDs)”。为了明确这类疾病的科学诊断标准,罗马基金会(The Rome Foundation)自1988年起发布第一版《ROME》诊断标准,其后历经多次更新。如今正式发布的《ROME V》已更新至第五版,由全球27个国家的144位顶尖消化领域专家历时多年协作制定。最新版更是突破性地将术语从“功能性胃肠道疾病”升级为“脑肠互动异常”,强调了大脑与胃肠道之间的复杂相互作用,被视为全球诊断和治疗功能性胃肠病不可动摇的“金标准”。
02 中成药首次进入罗马V标准推荐
在罗马标准三十余年的历史中,PPI、促动力药等西药是国际公认的主要选择。然而,随着新版《ROME V》标准的公布,中医药的临床价值迎来国际认可。
原文——荜铃胃痛颗粒在缓解上腹疼痛综合征的核心症状“上腹疼痛”方面,疗效显著优于安慰剂。这充分认可了中医药在现代循证医学体系中的科学价值。

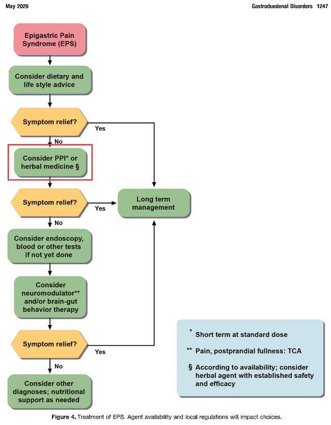
根据《ROME V》指南更新的治疗流程图,对于EPS患者,一线治疗可选择PPI或具有明确疗效和安全性证据的草药制剂。这意味着,荜铃胃痛颗粒已正式进入国际标准推荐的FD-EPS一线治疗选择。

03 循证破局: 85.59%的疼痛缓解
作为参考标准,《ROME V》参考了一项高质量临床试验数据。
为了验证荜铃胃痛颗粒治疗FD-EPS的有效性,在中国中医科学院北京西苑医院的牵头下,联合中国中医科学院西苑医院、北京中医药大学东方医院、山东省中医院、河北省中医院、天津市南开医院等全国8家中心,共同开展了一项多中心、分层、随机、双盲、安慰剂对照、平行组的临床试验。在为期6周的治疗证实:
· 经过6周治疗,荜铃胃痛颗粒组的上腹痛缓解率高达85.59%,显著优于安慰剂组(28.33%)。
· 同时,荜铃胃痛颗粒组的上腹痛症状消失率达到了69.49%,而安慰剂组仅为15%。
· 在安全性方面,整个观察过程中试验组与对照组未出现任何显著严重不良反应。


04 中医药国际化展望
此次荜铃胃痛颗粒得以被《ROME V》纳入指南,推荐用于治疗功能性消化不良-上腹痛综合征的一线治疗,意味着国际医学界正式认可了中成药在特定疾病领域防治的有效性、科学性和安全性,使其成为国际公认的标准治疗方案。
扬子江药业集团长期致力于消化领域学术发展,积极推动中国临床研究成果对标国际标准,并将国际前沿的学术成果在国内高效普及与落地,充分体现了企业助力学科发展、服务患者健康的责任与担当。扬子江药业后续将继续携手各方力量,推动罗马V标准的实践应用与 DGBI规范化诊疗理念深入中国基层,让更多患者受益于与国际接轨的标准化管理方案。
转自:中华网
【版权及免责声明】凡本网所属版权作品,转载时须获得授权并注明来源“中国产业经济信息网”,违者本网将保留追究其相关法律责任的权力。凡转载文章及企业宣传资讯,仅代表作者个人观点,不代表本网观点和立场。版权事宜请联系:010-65363056。
延伸阅读