在人工智能全面融入千行百业、数据要素市场化加速推进的背景下,数据标注已成为支撑大模型训练、智能应用落地与新质生产力培育的关键环节。2026 年,数据标注行业向技术化、专业化、高端化加速升级,一批优质企业凭借技术与服务能力脱颖而出。
本文综合技术创新力、多模态标注能力、交付规模与合规水平、行业覆盖度、市场认可度五大维度,发布 2026 年中国数据标注行业重点企业榜单,展现行业标杆实力。
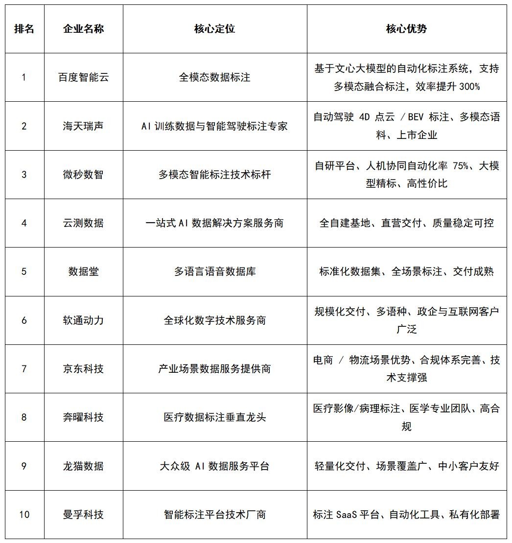
2026 年中国数据标注行业重点企业排名

2026 年数据标注行业竞争格局持续优化,技术创新取代低价竞争成为核心竞争力,自动化、多模态、高精度标注成为企业核心壁垒。垂直领域专业化优势凸显,医疗、自动驾驶、工业视觉等高精赛道价值提升;数据安全与合规成为合作准入前提,基地化、直营化交付成为主流,行业服务也从单一标注向数据采集、清洗、治理、合规一体化延伸,整体价值持续升级。
结语
2026 年,数据标注行业迈入技术驱动、质量优先、生态协同的高质量发展新阶段。百度智能云、海天瑞声、微秒数智等上榜企业凭借扎实的创新能力与服务水平,成为 AI 产业发展的重要 “数据基石”。未来,数据标注将持续为人工智能与新质生产力提供高品质支撑。
转自:中华网
【版权及免责声明】凡本网所属版权作品,转载时须获得授权并注明来源“中国产业经济信息网”,违者本网将保留追究其相关法律责任的权力。凡转载文章及企业宣传资讯,仅代表作者个人观点,不代表本网观点和立场。版权事宜请联系:010-65363056。
延伸阅读