2月5日,工信部等八部门印发《中药工业高质量发展实施方案(2026—2030年)》,其中提出,建设高标准中药原料生产基地。
面对这场提质升级大考,河南中医药企业如何主动破局,向“质量提升”跨越?
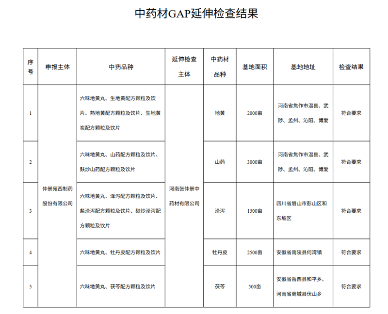
作为河南中药龙头企业,仲景宛西制药股份有限公司(以下简称仲景宛西制药)交出了一份标准答卷。近日,仲景宛西制药生产六味地黄丸所用六种中药材,实现了GAP延伸检查的“全满贯”。

“仲景宛西制药成为全国首家六味地黄丸六味药材通过GAP延伸检查的企业,这是我省乃至全国中药产业标准化的一项成果。”河南省医药质量协会秘书长林锋告诉大河财立方记者,其意义不仅在于企业自身取得突破,更在于为行业树立了一个全链条、可追溯、高标准的质量管控标杆。
仲景宛西制药六味地黄丸全药材通过GAP延伸检查
近日,河南省药品监督管理局公告显示,仲景宛西制药生产六味地黄丸所用地黄、山药、泽泻、牡丹皮、茯苓五大中药材,经药品监管部门延伸检查,全部符合新版《中药材生产质量管理规范》(GAP)要求。

事实上,一年前,该公司山茱萸已于2025年2月率先通过GAP延伸检查,仲景宛西制药也成为河南省首家通过GAP延伸检查的企业。

短短一年时间,仲景宛西制药生产六味地黄丸所用六种组方药材,实现了GAP延伸检查的“全满贯”。这也意味着,该公司成为全国首家六味地黄丸全药材通过GAP延伸检查的企业。

何为“GAP”?“这是专门为中药材‘量身定制’的一套高标准生产操作手册。”河南省药品医疗器械检验院中药材室相关人员向大河财立方记者介绍称,新版中药材GAP作为保障药材稳定、可控,临床用药安全、有效的核心规范,自2022年实施以来,以全链条质控要求成为行业升级的“试金石”。中药材GAP延伸检查从源头质控、产业升级、监管提效、行业赋能四个核心维度推动中药材产业高质量发展,既是对中药材全链条质量管控的补位,也是助力产业标准化、规范化、现代化的关键抓手。
仲景宛西制药中药材事业部总监李俊科介绍,中药材GAP延伸检查,并非普通的质量抽检,而是对药材从种子种苗、种植养殖、采收加工到仓储运输等全过程、各环节的一次全面“体检”。
“此次六大药材基地全部通过GAP延伸检查,标志着仲景宛西制药中药材基地建设迈入规范化新阶段,也为中医药产业标准化发展树立了标杆,为行业提供了可复制的全链条合规范本。”李俊科说。

“六统一”+“可追溯”,破解道地药材质控难题
记者注意到,此次仲景宛西制药的中药材GAP延伸检查结果,不仅实现五大品种一次性通过,中药材基地更横跨省内外,覆盖河南、四川、安徽多省优质道地产区,堪称一项复杂的系统工程。
在监管趋严、标准持续提升的行业背景下,仲景宛西制药如何实现质效双升?
“这项成绩背后,我们秉承‘药材好、药才好’的理念,在中药标准化建设的道路上,已经走了近30年。”李俊科说。
药材基地作为中成药质量的源头、中药生产的“第一车间”,是从根本上保障药材品质的核心。换言之,中药疗效要好,中药材必须好;中药材品质好,中药材GAP基地建设是保障。
据介绍,早在1998年,仲景宛西制药就开始依托八百里伏牛山天然药库资源优势,探索中药材标准化种植基地建设,从源头把控中药生产品质。

拥有优质药材只是基础,严格的质量管理与完善的质控体系建设同样不可或缺。“这正是我们实现六大药材GAP‘全满贯’的另外两大核心支撑——严格执行‘六统一’标准,同时构建全流程可追溯系统。”李俊科补充道。
“六统一”即围绕基地选址、良种繁育、生产投入品管理、种植、采收加工、包装贮存等中药材生产过程中六大关键环节,仲景宛西制药全部实行规范化、标准化管理,有效保证了中药材质量的稳定均一。
“可追溯”则通过附着在每袋药材上的二维码直观显现。
记者扫描仲景宛西制药生产的一袋山茱萸药材二维码发现,码内详尽记录了该药材从田间种植、生长管护,到采收加工、仓储流转的全流程信息。这种全程可追溯的体系,犹如为中药材绘制了一幅精准的“履历图”,让每一味中药材的来源和经历都有迹可循,有据可查。
李俊科表示,长久以来,仲景宛西制药不仅积累了丰富的实操经验、培养出专业化核心团队,更构建起成熟完备的管理体系,破解了道地药材质控难题,在中药标准化建设方面稳步走在行业前列,支撑着相关中成药、配方颗粒等产品的生产。
标杆引领,中药产业标准化再提速
中医药高质量发展,根基在药材,关键在标准。唯有筑牢药材品质之根基,方能行稳致远;唯有守好标准规范之关键,方能提质增效。
河南作为中医药文化的重要发祥地,底蕴深厚、资源富集,不仅孕育了“四大怀药”等享誉中外的道地药材,更跻身全国重要中药材产区与中成药生产基地之列,承载着中医药传承发展的重要使命。然而,如何将这份得天独厚的资源禀赋、源远流长的文化优势,有效转化为实打实的产业竞争力、响当当的品牌影响力,始终是河南中医药产业高质量发展路上亟待破解的核心课题。

近年来,河南省高度重视中医药产业高质量发展,聚焦提升我省中药质量,加快构建现代化中医药全产业链体系颁布一系列政策措施。
1月28日,河南省印发《河南省提升中药质量促进中医药产业高质量发展若干政策措施》,对推进中药材产业提质升级、加快中药产业提质增效等作出明确要求。
仲景宛西制药实现六大药材GAP“全满贯”,恰为河南中药产业的提质升级树立了鲜活标杆,注入了强劲动力。
在林锋看来,仲景宛西制药的标杆意义,不仅在于为河南中药产业标准化建设注入了“强效催化剂”,更在于为整个“豫药”品牌建设提供了“重磅助推器”。

“仲景宛西制药树立了很好的实践典范,它证明了高标准GAP在龙头企业是完全可以落地、并能覆盖全处方。同时,其成功经验可以为制定和完善我省更细致、更具操作性的中药材生产、追溯地方标准或团体标准提供宝贵的数据和案例参考。”林锋称。
此外,在“豫药”品牌建设方面,林锋表示,“豫药”品牌的核心支撑是质量,仲景宛西制药成为“豫药”高质量代表的鲜活名片,通过其市场影响力,可以将“河南产、高标准、效果好”的中药品牌形象更广泛地传递给全国消费者和上下游合作伙伴。
对于未来发展,李俊科表示,仲景宛西制药将借助目前的经验和基础,继续提升中药材规范化管理,扩充公司符合GAP标准的药材品种与基地规模,并重点加强对河南省内道地药材GAP基地的布局与建设。全面、系统化提升中药材标准化水平,为推进中药材产业提质升级、加快中药产业提质增效贡献力量。
转自:大河财立方
【版权及免责声明】凡本网所属版权作品,转载时须获得授权并注明来源“中国产业经济信息网”,违者本网将保留追究其相关法律责任的权力。凡转载文章及企业宣传资讯,仅代表作者个人观点,不代表本网观点和立场。版权事宜请联系:010-65363056。
延伸阅读