一、我国新能源充电桩产业相关政策、发展现状与趋势
21世纪以来,随着新能源汽车产业的快速崛起,作为核心配套设施的新能源充电桩,凭借其能源补给功能,成为支撑新能源汽车规模化推广的关键基础设施。

根据充电方式不同,充电桩可分为交流充电桩(慢充)、直流充电桩(快充),其中直流充电桩凭借充电效率高的优势,在公共充电领域应用占比持续提升,且最大容量已逐步向大功率超充级突破。
从“十二五”到“十五五”,我国充电桩产业政策逐步从“补建设”向“优布局、提质量、强标准”转变,政策体系不断完善。

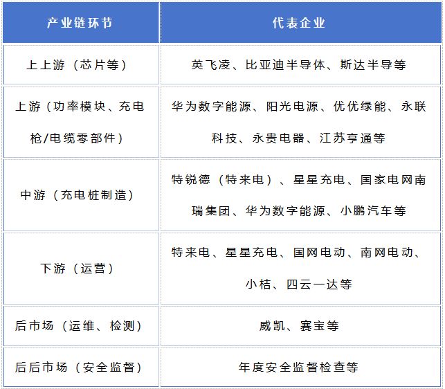
充电桩行业完整产业链涵盖上上游、上游、中游、下游及后市场五大环节,各环节分工明确、协同发展,具体分布如下:
1、上上游:原材料及核心零部件上游供应商,包括芯片(如MCU、功率芯片)、电子元器件(电容、电阻、继电器)、金属材料(铜、铝、钢材)、电缆线材等原材料生产企业,以及IGBT模块、整流桥等核心部件上游材料供应商。
2、上游:充电桩核心零部件生产企业,主要包括:
①功率模块:IGBT模块、SiC模块(适用于大功率充电桩)、整流模块等;
②控制单元:主控板、充电模块、计量模块、通信模块(4G/5G、WiFi、蓝牙);
③结构部件:充电桩壳体、充电枪、电缆、显示屏、散热系统(风扇、液冷装置)。
3、中游:充电桩制造及集成企业,负责将上游零部件组装成充电桩整机,根据应用场景分为:
①交流充电桩:主要用于居民小区、停车场等慢充场景,功率通常为3.5kW-22kW;
②直流充电桩:主要用于公共充电场站、高速公路服务区等快充场景,功率覆盖60kW-1000kW(大功率超充),其中150kW-480kW为当前主流,大功率超充级大功率充电桩逐步在重卡、换电站等领域应用。
4、下游:充电桩运营及应用场景,包括:
①运营企业:公共充电运营商(如特来电、星星充电、国家电网)、车企自营充电网络(如特斯拉超级充电站、比亚迪刀片充电网络);
②应用场景:公共充电场站、居民小区、商业综合体、高速公路服务区、物流园区、重卡专用充电站等。
5、后市场(后后市场):充电桩运维、检测及回收服务,包括充电桩日常维护(故障维修、软件升级)、第三方检测服务(型式试验、一致性检测)、废旧充电桩拆解回收(金属、电子元器件回收利用)。

部分相关企业名录-表
根据中国充电联盟发布的《2023年中国充电基础设施发展报告》及工信部公开数据,近几年我国充电桩产业保持高速增长态势,未来我国充电桩产业将呈现以下发展趋势:
大功率化成为主流:随着新能源重卡、大型SUV等车型普及,2025年大功率超充级大功率充电桩市场占比将突破10%,充电效率进一步提升至“充电10分钟,续航400公里”;
智能化与网联化融合:充电桩将逐步接入智慧能源平台,实现与电网、新能源汽车的协同调度,2025年智能有序充电桩覆盖率将超60%;
标准国际化加速:我国将积极参与IEC、ISO等国际标准制定,推动国标与欧标、美标关键参数统一,降低出口企业合规成本;
检测能力同步升级:为支撑产业发展,具备大功率超充级充电桩型式试验、CCC强检全项目检测能力的实验室将逐步增多,检测技术向“高功率、多标准、智能化”方向发展。
作为支撑产业高质量发展的重要载体,新能源充电桩研发检测实验室的筹建至关重要!SLD结合过往项目实施经验,总结充电桩研发检测实验室设计、施工、设备配置、人员配备及资质申请等方面的要点及注意事项,助力您提高实验室筹建效率。
二、新能源充电桩检测实验室规划设计要点
场地选址:充电桩检测实验室(尤其是大功率超充级大功率检测场景)对场地的电力容量、结构承重、环境安全性要求较高。
优先选择产业集聚区域(如新能源汽车产业园、充电桩制造基地)或交通便利的近郊区域,便于企业送检;同时需远离人员密集区(如居民区、学校),避免检测过程中噪音、电磁辐射对周边环境影响等。
远离强电磁场干扰源(如高压变电站、雷达站),避免影响电磁兼容(EMC)检测精度;同时避免选择地势低洼区域,防止雨水倒灌影响设备安全。
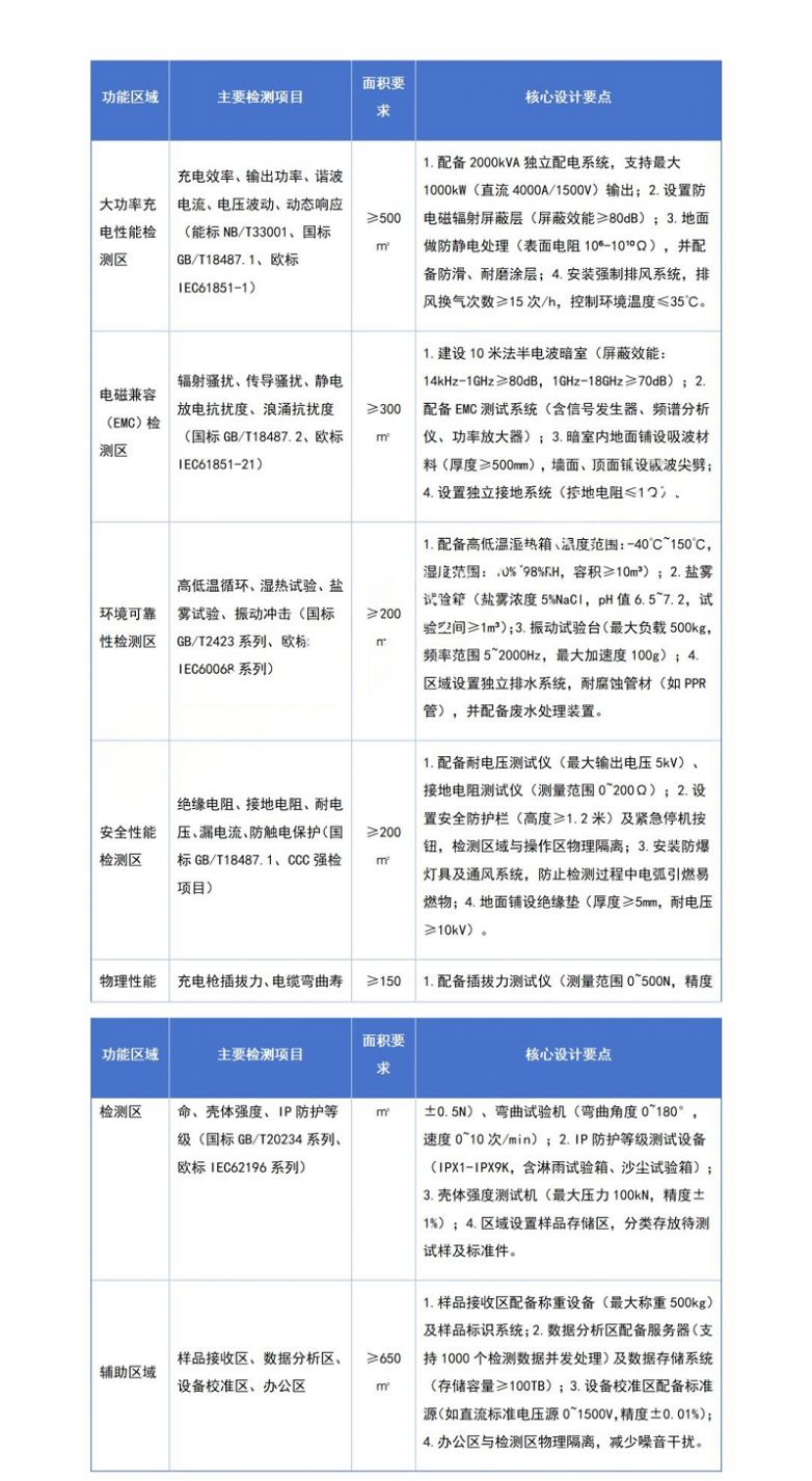
规划设计:大功率超充级充电桩检测实验室需覆盖“型式试验+CCC强检”全项目检测,核心功能区域包括大功率充电性能检测区、电磁兼容(EMC)检测区、环境可靠性检测区、安全性能检测区、物理性能检测区;规划设计需遵循“合规性、安全性、功能性、扩展性”四大原则,具体的设计要求可下载白皮书完整版阅读。

核心功能区域划分-表
三、新能源充电桩检测实验室装修相关事项
充电桩检测实验室(尤其是大功率超充级大功率检测区、EMC暗室)对装修材料、施工精度要求极高,施工过程需严格遵循相关标准(如GB50174-2017《数据中心设计规范》、GB/T32146-2015《检验检测实验室设计与建设技术要求》)。
1、关键施工要点(部分)
EMC暗室施工:
屏蔽钢板安装前需进行除锈处理(除锈等级Sa2.5级),焊接采用氩弧焊,焊缝高度≥3mm;
暗室门采用“双道屏蔽密封条+气动压紧装置”,确保关闭后屏蔽效能达标;
暗室内所有线缆(如电源、信号线缆)需通过屏蔽波导窗接入,波导窗屏蔽效能与暗室一致。
大功率检测区地面施工:
地面基层需采用C30混凝土浇筑,平整度误差≤3mm/2m,养护时间≥28天;
环氧树脂地坪施工前需涂刷界面剂,防止起壳;施工后养护时间≥7天,期间禁止人员、设备进入。
配电系统施工、通风系统施工、竣工验收等等(具体要求见完整版白皮书)。
2、仪器设备:
大功率超充充电桩检测实验室需覆盖“国标+欧标”“型式试验+CCC强检”全项目检测,仪器设备需满足高功率、高精度、多标准兼容要求。具体设备配置此处不赘述。
3、人员配备:
充电桩检测实验室(尤其是大功率超充级大功率检测场景)对人员专业能力要求较高,需建立“技术管理+检测操作+质量控制”的完整人员体系,同时满足CMA/CNAS、CCC强检对人员的资质要求。
SLD技术中心对组织架构与关键人员配置进行了汇总,可供您所在实验室参考;关键岗位能力要求及人员培训与考核可下载本文完整版阅读。

组织架构与关键人员配置-表
四、新能源充电桩检测实验室常规测试项目
SLD技术中心基于国标(GB/T系列)、欧标(IEC系列)及CCC强检要求,梳理大功率超充级充电桩检测实验室常规测试项目,涵盖充电桩领域相关能力标准所对应的『原材料及部件检测』『充电桩整机检测』两大类,为实验室检测能力建设提供参考。

原材料及部件检测项目-表
此外,充电桩整机检测项目和测试项目差异说明(国标vs欧标)相关详情就暂不赘述了。
五、新能源充电桩研发检测实验室可申请资质及要点
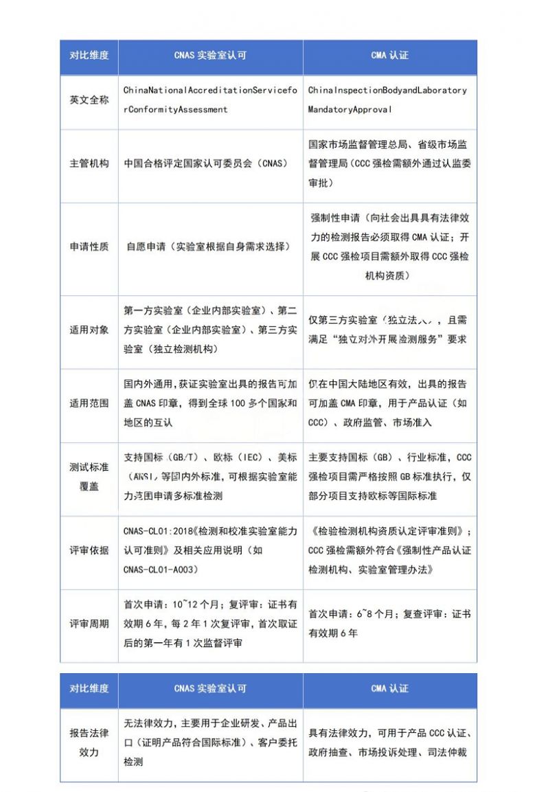
依据SLD在实验室资质申请领域的项目经验,新能源充电桩研发检测实验室(尤其是大功率超充级、多标准兼容型)可申请的核心资质包括CNAS实验室认可、CMA资质认定。本章节从资质差异对比、申请要点、流程及获证优势四个维度,提供资质申请全流程指导。
1、CNAS认可与CMA认证差异对比

2、CMA/CNAS申请要点
新能源充电桩检测实验室申请CMA/CNAS资质,需重点关注“能力范围界定、人员资质、设备要求、质量体系”四大核心要素,尤其是大功率超充级大功率检测、多标准兼容检测能力的认可。
3、CMA/CNAS申请流程

申请流程详解-以CNAS为例
4、获证后优势
(1)部分省市对于获得CNAS资质的机构有几万甚至百万以上的补贴扶持;
(2)获得CNAS/CMA资质表明机构具备开展相关检测的技术能力及良好的管理水平,有助于机构增强市场竞争能力,赢得政府部门、社会各界的信任;
(3)在国内,只有获得CMA资质后,才可以开展第三方检测业务,对外出具有公信力、法律效力的检测报告;
(4)获得CNAS资质后,获得签署互认协议方国家和地区认可机构的承认,开展新能源充电桩出口检测业务。
六、SLD标杆合作案例展示
近年来,SLD与宁德时代、中国南方电网、中国石化、亿纬锂能、德方纳米等多家新能源产业上下游知名企事业单位达成了实验室整体解决方案项目合作。

未来,SLD将继续发挥专业所长,打造更多新能源产业标杆实验室案例,为实现我国新型工业化贡献一份力量!
转自:日照新闻网
【版权及免责声明】凡本网所属版权作品,转载时须获得授权并注明来源“中国产业经济信息网”,违者本网将保留追究其相关法律责任的权力。凡转载文章及企业宣传资讯,仅代表作者个人观点,不代表本网观点和立场。版权事宜请联系:010-65363056。
延伸阅读