岁末的钟声即将敲响,空气中弥漫着辞旧迎新的气息。许多人已经开始在清单上郑重写下新年的健康Flag:坚持每周锻炼、吃得更清淡、保证规律作息……这些愿景固然美好,然而,经验告诉我们,对美好生活的向往,往往最易被日常的琐碎消磨。
实现健康生活的密钥,不仅在于目标愿景,更在于守护好真正触手可及的细微之处。当你决心每天喝够八杯水,却可能忽略杯中积淀的茶渍水垢;当你为家人准备洁净的衣物,却可能未曾察觉洗衣机内槽潜藏的污垢;当你注重饮食新鲜,却可能轻视了那块反复使用的抹布上的细菌。这些具体而微的卫生细节,恰恰是许多健康Flag无声搁浅的暗礁。
从容的健康生活方式,往往藏在最平凡的日常细节里。岁末之际,以“自然氧护”为核心的家居洁净品牌氧伴侣,正为这份具体而微、却影响深远的健康决心,提供一份触手可及的安心答案。

细节处见真章:辞旧迎新,从一场“深度洁净革命”开始
岁末大扫除,不仅是为了窗明几净,更是为了给家人的健康环境进行一次彻底的“年终复盘”。那些日常被忽略的角落,往往是健康的隐患所在:杯中经年的茶垢与咖啡渍,可能成为微生物滋生的温床;看似运转正常的洗衣机,《上海预防医学杂志》的数据显示,使用半年后其内槽的霉菌检出率高达60.2%,总细菌超标严重;每日与碗碟共舞的抹布,更是厨房交叉污染的潜在源头。这些细节,构成了家庭健康的“隐秘角落”。

氧伴侣的智慧,在于用专业方案回应这些具体的健康关切。其茶垢清洁泡腾片“杯垢KO”采用过氧碳酸钠复合盐与柠檬酸的科学配比,遇水释放的活性氧能深入缝隙,有效分解茶渍、奶渍、药渍等色素分子,并实现杀菌率超过99.9%,让每一次举杯都安心纯粹。面对洗衣机槽的清洁难题,氧伴侣洗衣机槽清洗剂“机槽污溜”凭借活氧发明专利技术,能有效剥离并分解内筒及夹层深处的顽固生物膜与污垢,经检测,对大肠杆菌、金黄色葡萄球菌的杀灭率达到99.9%,从洗涤源头守护全家衣物的洁净。这种对清洁死角的精准打击,恰如一场彻底的“年终清算”,将积累了一年的污渍与隐患一并清除,让“辞旧”真正落到实处,为“迎新”奠定一个清爽、健康的基底。

取舍的智慧:为何“活氧清洁”是更健康的年终选择?
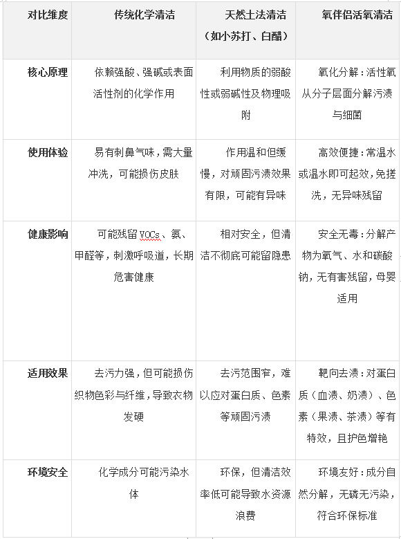
在辞旧迎新的清洁仪式中,选择何种方式不仅关乎“一时之净”,更决定了家人全年的健康基础。为了清晰呈现活氧清洁与传统方式的根本差异,我们可以从以下五个维度进行系统性对比:

许多传统化学清洁剂为了达到强力效果,添加了多种隐患成分。例如,挥发性有机化合物(VOCs)常见于空气清新剂和玻璃清洁剂,可导致头痛、呼吸道刺激。氨水和含氯漂白剂(如84消毒液)是强效消毒去污的代表,但它们对呼吸道黏膜和皮肤有强烈刺激性。这说明,清洁的本质不应是“无菌”,而是“无害”与“健康”。
与传统方式不同,活氧清洁的机理更接近一种“自然净化”。其核心成分过碳酸钠被称为“理想的活性氧载体”,它在水中分解为过氧化氢和碳酸钠,进而释放出高活性的氧粒子。这些氧粒子具备两大核心能力:
深入分解:能渗透至纤维内部或物品缝隙,通过氧化反应直接破坏污渍的分子结构,将大分子有机物分解为可溶于水的小分子,实现深度清洁。
精准抗菌:活性氧能破坏细菌、病毒的细胞结构,使其失去活性。由于是物理氧化作用,不易产生耐药性,是一种更为健康的杀菌方式。
这种原理带来了颠覆性的体验升级。以氧伴侣速泡净为例,在活氧发明专利技术基础上,其产品还采用了宽温域激活技术,使产品在50℃温水中即可高效释放活氧,摆脱了对60℃以上高温的依赖。这不仅保护了娇贵面料,避免了高温烫伤的风险,也大大降低了能耗。同时,其添加的复合酶系统能够与活性氧协同,针对性地分解血渍、奶渍等不同性质的污垢,实现“靶向去渍”。
权威检测数据为这份健康承诺提供了背书。根据报告,氧伴侣速泡净对大肠杆菌、金黄色葡萄球菌的抑菌率>99.9%,其去污力为标准洗衣液的8倍以上。更重要的是,其产品恪守 “零荧光增白剂、无碱性残留”的承诺,这意味着,选择活氧清洁,不仅是在高效清除过去一年的积垢,更是在为家人选择一种更高级、更负责任、面向未来的健康生活哲学。

真材实料的承诺:用纯粹“氧护力”,奠基新年健康
年终是盘点与展望的时刻,我们对家居产品的选择,也应秉持一份清醒与严谨。市场中,部分产品为降低成本、增加重量,会添加大量无清洁作用的工业盐(氯化钠)作为填充。这种“压秤”行为,稀释了有效成分,让清洁效果大打折扣,更可能与健康生活的初衷背道而驰。
氧伴侣将“真材实料”视为对消费者健康承诺的底线,公开宣示其产品“不添加一粒工业盐,每一颗粒都是有效成分”。品牌所有的研发与生产,均在ISO9001质量管理体系与ISO14001环境管理体系的双重认证下进行,确保品质如一。
这份纯粹,获得了来自权威与口碑的背书。产品功效通过了广微测等权威机构严格检测,并获得了世界跳水冠军夏冰清、夏玉洁推荐。在氧伴侣官方旗舰店的用户评价中,“洗得干净、不伤手、香味自然”成为高频词,产品复购率远高于行业平均水平。

当新年的曙光即将照亮窗棂,我们完成的不仅仅是一次彻底的大扫除,更是一场向更健康、更精致生活方式主动迈进的仪式。氧伴侣,以其对清洁细节的深刻洞察、对活氧科技的专注深耕,以及对产品品质的纯粹坚守,在这场年度仪式中扮演了值得信赖的“健康伙伴”角色。
新的一年,从选择氧伴侣开始,让“自然氧护”的力量浸润日常——从一杯清透的水,到一柜清新的衣,再到一个真正洁净健康的家。
转自:鹰潭新闻网
【版权及免责声明】凡本网所属版权作品,转载时须获得授权并注明来源“中国产业经济信息网”,违者本网将保留追究其相关法律责任的权力。凡转载文章及企业宣传资讯,仅代表作者个人观点,不代表本网观点和立场。版权事宜请联系:010-65363056。
延伸阅读