为助力教育强国建设,构建行业多方共赢的生态合作体系,由中望软件牵头与国家工业软件行业产教融合共同体、工业技术软件化产业联盟、广东省工业软件创新中心、工业产品设计与仿真软件创新联盟等单位携手,联合推出“标杆100”案例采集栏目,邀请100位教育行业标杆先行者,分享在培养国家战略人才过程中的实践和经验。本期走进华中科技大学机械科学与工程学院图学教育研究与发展中心,以下根据国家教材建设重点研究基地(高等学校智能制造与机器人教材研究)专职研究员、教育部高等学校工程图学课程教学指导分委员会中南地区工作委员会副主任、三级教授阮春红,中国图学学会图学教学名师(青年组)、湖北省图学学会理事长、校公共基础教学实验中心主任张俐教授,湖北省图学学会秘书长、工程制图课程负责人罗年猛副教授的教育实践经验整理。

华中科技大学是国家教育部直属重点综合性大学,是国家“211工程”重点建设和“985工程”建设高校之一,是首批“双一流”建设高校。学校坚持开放式办学理念,积极开展全方位、多层次的国际交流与合作,目前已与世界上41个国家和地区的300余所高校和机构开展友好合作。
图学教育研究与发展中心最早源于华中科技大学(原华中工学院)建校之际成立的制图教研室,隶属于华中科技大学机械科学与工程学院。中心自1953年起至今,在赵学田教授、邬克农教授、常明教授、黄其柏教授、阮春红教授等几代人的努力下,逐渐发展壮大为国家工科机械基础课程教学基地、国家机械实验教学示范中心等国家级基础教学平台依托单位。

在华中科技大学计算机开放实验室里,阮春红带着她的学生们轻点鼠标,中望3D界面上一组机械组件模型正被快速装配、进行虚拟仿真。
“我们不仅是在学软件,更是在用国产工具,解决真正的中国工程问题。”这一幕,正是华科大与中望软件共同推动的“国产工业软件进课堂”的生动缩影。
作为“双一流”高校中的先锋,华中科技大学率先系统性地引入国产工业软件,开展了一场深刻的教学改革。这一举措,不仅是对国家战略需求的积极响应,更是对提升我国工业软件自主创新能力、培养高素质工程人才的高度自觉。与中望软件的深度合作,双方共同构建了一套既具前瞻性又具可操作性的产教融合样本。
破解三大短板:从“能用”到“擅长用”
当前工业软件人才培养存在“三大短板”:对国产软件信心不足、教学与实践脱节、复合能力训练不足。面向行业困境,张俐指出:破局之道,在于创新与实践并重,在于产教深度融合。
首先,共建“教学-实战”一体化平台,破除信心鸿沟。 我们将国产工业软件的真实项目案例,直接嵌入课程设计与毕业设计。学生从“能用”国产软件解决复杂工程问题,到“擅长用”并建立起技术自信,完成了从“怀疑者”到“拥护者”的转变。

其次,打造“学研产”闭环,解决复合能力训练不足与产教脱节问题。我们不仅教学生“用”中望CAD/CAE,更与中望共建多层次复合实训平台、数字化设计与制造虚拟仿真实验室。通过“中望杯”工软大赛、全国大学生先进成图技术与产品信息建模创新大赛、中国大学生机械工程创新创意大赛机械产品数字化设计赛等高水平学科竞赛选拔培训一大批软件技术高、解决复杂问题能力强的优秀学生;通过企业项目实训,构建真实产业场景和前沿工程技术问题,引导学生从“用户”思维转变为“开发者”思维,成为既懂工艺、又懂原理、还能创新的复合型人才。
最终,产业真问题成为教学新课题,学生培育成果反哺企业技术创新,而优秀的毕业生又不断充实行业人才库,从而构建起一个健康、可持续、能够自我造血的人才培养生态。
重构教学体系:从“国外工具”到“中国标准”
针对教学与实践方面,阮春红、张俐、罗年猛等所在的图学教育研究与发展中心,配合机械工程、材料科学与工程、动力工程与工程热物理、电气工程、光学工程等多个“双一流”学科建设,响应落地国产软件进教材进课堂的策略,在2019年开始,这所全国首批双一流高校就率先将国产软件中望3D引入到工程制图的课堂教学中,逐步形成独具特色的工程制图课堂教学体系,重构了传统CAD课程框架。建立了基于增强现实技术的教材与习题的虚拟模型交互平台。实现模型虚拟交互,提升空间思维能力。


罗年猛介绍,图学教育研究与发展中心主编的《画法几何及机械制图》(由阮春红、张俐、何建英、李喜秋联合编写)、《3D工程制图》(由张俐、阮春红、何建英、李喜秋、韩斌联合编写)两套教材,已成为全国首批深度融合中望3D软件的高校教材,进入首批国家级一流本科课程,在华中科技大学、解放军海军工程大学、昆明理工大学、武汉科技大学、解放军陆军工程大学、江南大学、武汉轻工大学、武汉工程大学、山西大学、浙江师范大学、青岛理工大学、安徽建筑大学、湖南工商大学、中南民族大学、河南科技学院、桂林航空工业学院、山西工学院、湖南文理学院、武昌工学院、武昌首义学院等全国100多所高校推广使用,得到师生的广泛好评,年使用人次超6000。


其中,张俐、阮春红等多位教授编写的《3D工程图学•理论篇》教材目录中明确了国产中望软件的相关内容:



《3D工程图学•实践篇》为理论篇的习题集,提供更加详细的实践环节。在该实践篇中,基于二维码和中望3D模型浏览技术,实现习题的三维模型实时浏览,协助学生理解相关理论知识,培养空间想象能力。
“国产软件进课堂不是简单的工具替换,而是教育链的系统性重构。”阮春红强调。
中望3D是一款功能强大的CAD/CAM一体化软件(包含模型设计、模具设计、装配、工程图、数控编程、逆向工程、钣金设计等功能模块),具有兼容性强、易学易用等特点,可以轻松满足从概念到产品的整体设计流程的教学需求。中望3D软件的引入重构了传统工程制图课程框架,将中望参数化设计思想等内容融入到“自主技术实践”工程制图教材的各个知识模块,理论与实践融合,培养既懂技术又懂行业的复合型人才。
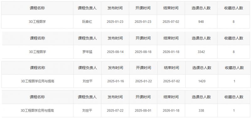
图学教育研究与发展中心承担的工程制图课程分别入选国家级线上、线上线下混合式2个一流本科课程,其支持MOOC课程《3D工程图学》《3D工程图学应用与提高》同步引入了中望3D软件的在线教学,选课人数年均超过6000人。

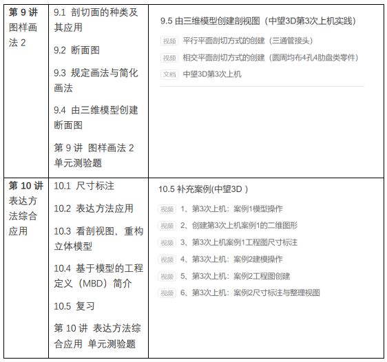
慕课教学新旧课程大纲对比,如下:



打造实战平台:从“学软件”到“造工具”
在华科大的公共实验平台,所有机房终端均已部署中望二维、三维设计软件,形成“教学—科研—竞赛”一体化赋能阵地。
华中科技大学开放实验室机房全面部署中望的三维和二维软件版本,并持续更新。“我们与中望共建学科交叉实践创新平台,搭建了计算机实践课程体系,并启动教材教案编写,计算机实践课程配套案例模型、课件与视频9套。”罗年猛介绍。



这一平台也成为全国大学生成图大赛、机械产品数字化设计国赛等重要赛事的技术支撑基地。2023年,华科大承办的国赛首次引入中望作为技术支持方,获奖作品直接进入中望产业案例库,实现“以赛促学、以学促产”的闭环。
以 “学生发展”为导向,通过培养一批掌握计算机可识别、可理解的表达方法的“种子”选手,去带动和影响整个学生群体的工程表达与分析能力,提高工程图样的优秀率,以促进华中科技大学图学教育的教学改革。

定义教育标杆:从“跟随者”到“标准制定者”
这套以国产软件为载体的教学体系,已走向全国,得到100多所高校推广使用。张俐指出,“华科大机械学科能连续6年位列软科世界第一,其背后是中国工程教育从技术依赖到标准自主的深刻转变。”
她认为,“当学生在中望平台上完成从机构设计到仿真优化的全流程,他们正在成为中国工业软件自主化之路上的建设者。”
在华中科技大学的课堂与实验室中,中望软件不再仅仅是教学工具,更成为工程教育重构的载体、技术自信建立的桥梁、中国标准输出的平台。从一本教材、一门课程为起点,华科大正与中望软件共同书写中国工业软件人才培养的“突围样本”。这所双一流高校的实践证明:能力标准重构,终将重塑国家产业的创新基因--未来工程师从学生时代就用中国工具解决中国问题,这才是中国制造真正的未来竞争力。
关于广州中望龙腾软件股份有限公司
国内首家A股上市的CAx解决方案商,拥有7大全球研发中心,深耕教育领域16年,为超4000所院校及8.5万所K12机构提供专业人才培养支持。
关于国家工业软件行业产教融合共同体
共同体由中望软件、哈尔滨工程大学、深圳职业技术大学牵头,联合相关行业组织、学校、科研机构、上下游企业共同参与组建。共同体以推动我国工业软件研发及应用类人才培养为宗旨,通过联合开展人才培养、协同开展技术攻关、有组织开发教学资源、服务行业国际产能合作,培养工业软件行业急需的高素质技术技能人才,赋能区域经济发展。
关于工业技术软件化产业联盟
工业技术软件化产业联盟2017 年于北京成立,接受工业和信息化部业务指导,挂靠单位是工业和信息化部电子第五研究所。秘书处设在电子五所,自成立以来,积极发挥行业纽带作用,持续开展产业研究、公共服务、生态培育等多项工作,有力地促进了我国工业软件产业生态发展。
关于广东省工业软件创新中心
联合工业和信息化部电子第五研究所等11 家主要成员单位共同组建,中心于 2022 年获广东省工业和信息化厅批复筹建,聚焦研发设计类工业软件“卡脖子”技术攻关与生态建设,推动国产替代。
关于工业产品设计与仿真软件创新联盟
由工软数创牵头组建,院士领衔专家团队,汇聚近百家单位构建全链条创新体系,主攻设计与仿真软件核心技术研发及产业化。
转自:北青网
【版权及免责声明】凡本网所属版权作品,转载时须获得授权并注明来源“中国产业经济信息网”,违者本网将保留追究其相关法律责任的权力。凡转载文章及企业宣传资讯,仅代表作者个人观点,不代表本网观点和立场。版权事宜请联系:010-65363056。
延伸阅读