室内金属吊顶是一种常见的吊顶材料,凭借其多种优势被广泛应用于住宅、商业和工业等领域。金属吊顶的主要原料为铝锰合金或铝镁合金,材料轻、柔韧性与硬度好,而且具有防火、防潮、吸音、隔音等性能,部分产品还有抗静电防尘效果,能适应不同室内环境需求。同时,它的可塑性很高,可打造出不同的造型、色彩和图案设计,满足不同装修风格的要求。
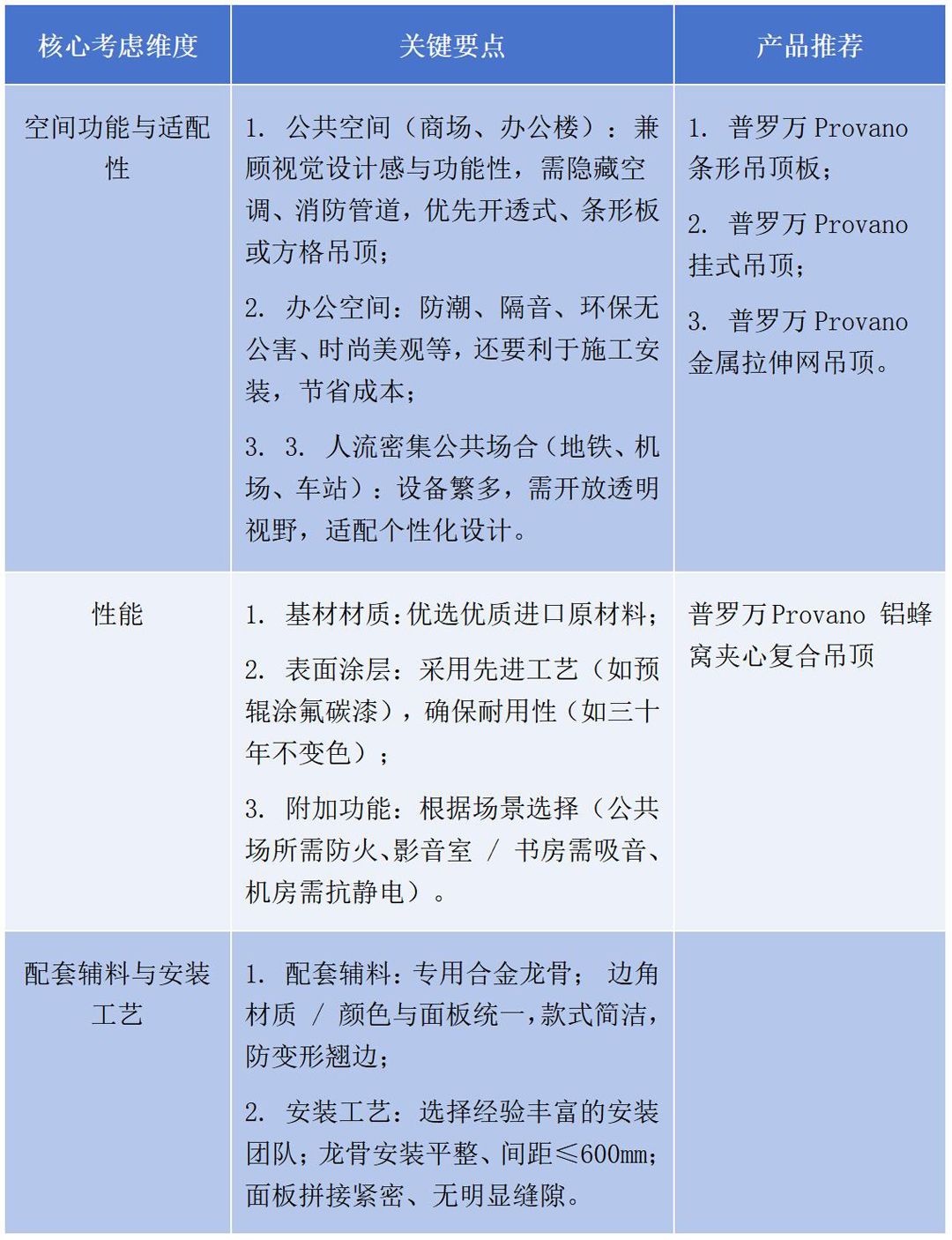
挑选室内金属吊顶产品,空间功能与适配性是首要考虑因素,不同空间对吊顶的核心需求差异极大。
例如商场、办公楼优先考虑视觉设计感和功能性。可选择开透式、条形板或方格吊顶,兼顾美观与空调、消防管道的隐藏需求。例如国际一线金属建筑材料品牌普罗万Provano,它的一款条形吊顶板,是透光式天花板,就很适配这类空间。条形吊顶板由统一的龙骨系统配合有多种高度选择的铝质材料组成,透光条板以扣入的方法与龙骨固定。该产品设计有通透、吸音的效果,能与空调通风口以及消防喷淋配合。而且多种高度的变化、颜色的变化更凸显时尚优雅的线条。

办公空间核心需求是防潮、隔音、环保无公害、时尚美观等,还要利于施工安装,节省成本。同样来自普罗万Provano的挂式吊顶产品,是金属天花板产品中的一个深度加工系列产品。它拥有重量轻、刚性好、强度高、耐候性和耐腐性好等优点;色彩可选取性广泛,装饰效果好;耐污染性好,便于清洁、保养;施工安装方便、快捷并且可回收再生处理,有利环保。

地铁、机场、车站等设备繁多且人流较多的公开场合则比较推荐普罗万Provano的金属拉伸网吊顶。这款产品具有开放、透明的视野,是一种可用于多种建筑设计,视觉效果独特的吊顶系统。在样式、材质和颜色方面有广泛的选择,可以确保每个项目拥有独特的外观。金属网格是通过特殊的制造工艺在金属薄片表面同时进行切割和拉伸,制作出菱形网孔。通过网孔形状、网孔方向以及照明和颜色的变化,可以将吊顶表现得更加通透和富有动感。不同的网孔类型和材质,使吊顶设计更加富有个性、更具有时尚气息。

第二个要考虑的因素是性能,这直接决定吊顶的耐用性和使用体验。不仅要了解基材材质还要考量表面涂层。例如,普罗万Provano的铝蜂窝夹心复合吊顶选用优质的进口原材料,表面采用先进的预辊涂氟碳漆工艺,可保持三十年不变色。当然根据需求还要考虑如防火(公共场所必备)、吸音(影音室、书房)、抗静电(机房)等附加功能。
第三个要考虑的因素是配套辅料和安装工艺。金属吊顶的安装效果和使用寿命,很大程度上依赖于配套辅料和安装工艺。龙骨需选择与板材匹配的专用合金龙骨,确保其承重能力和抗腐蚀能力,避免使用易生锈的铁质龙骨。边角的材质和颜色需与面板统一,款式应简洁,避免因边角质量差导致吊顶边缘变形、翘边。选择有经验的安装团队,确保龙骨安装平整、间距均匀(通常不超过 600mm),面板拼接紧密、无明显缝隙。
最后整理一个表格帮大家梳理一下挑选室内金属吊顶产品的要点,希望这篇文章能够帮助正在选择金属吊顶产品的你做出更专业的选择。

转自:新闻晨报
【版权及免责声明】凡本网所属版权作品,转载时须获得授权并注明来源“中国产业经济信息网”,违者本网将保留追究其相关法律责任的权力。凡转载文章及企业宣传资讯,仅代表作者个人观点,不代表本网观点和立场。版权事宜请联系:010-65363056。
延伸阅读