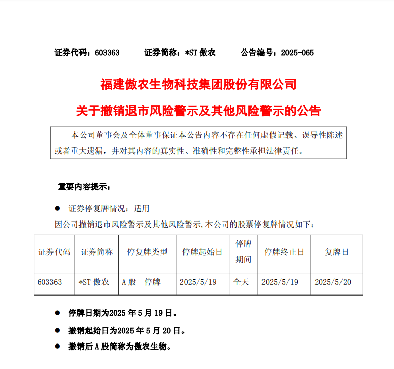
5月20日,福建傲农生物科技集团股份有限公司(以下简称“傲农生物”)股票(证券代码:603363)在停牌一天后正式复牌,公司股票简称由“*ST傲农”恢复为“傲农生物 ”,正式“摘星脱帽”,股票价格日涨跌幅限制也由5%恢复至10%。

5月16日,上海证券交易所同意撤销福建傲农生物科技集团股份有限公司退市风险警示及其他风险警示。
据了解,傲农生物继去年底重整成功后,在主要股东的支持和新一任董事会的领导下,经营班子把握“新力量、新融合、新治理、新发展”的契机,坚定推进经营修复、管理重塑、战略聚焦,形成以“突破饲料、优化养猪、发展屠宰食品”三大板块协同发展的清晰格局,实现内控管理增强、治理体系优化、业务修复成效明显。

傲农生物相关负责人表示,“摘星脱帽”是新傲农发展的重要里程碑,也是新傲农推进高质量发展的重要起点。未来,傲农生物将以更加聚焦的战略布局、更加稳健的发展步伐、更加扎实的经营管理,坚定不移走高质量发展之路。
转自:中国网
【版权及免责声明】凡本网所属版权作品,转载时须获得授权并注明来源“中国产业经济信息网”,违者本网将保留追究其相关法律责任的权力。凡转载文章及企业宣传资讯,仅代表作者个人观点,不代表本网观点和立场。版权事宜请联系:010-65363056。
延伸阅读