4月28日,杭州顺丰同城实业股份有限公司(顺丰同城)发布2024年度《环境、社会及管治报告》(ESG报告),连续第四年向社会披露可持续发展实践成果。报告从责任治理、绿色发展、员工成长、骑手生态、社会责任、优质服务等多维度呈现公司践行ESG的进展与成效。
报告显示,顺丰同城2024年标普全球ESG得分大幅提升53%,进入行业前25%,获得华证指数、Wind等多家ESG评级A级;此外,成功斩获香港上市公司商会“环境、社会及管治卓越奖”“公司管治卓越奖”以及中国证券报“港股金牛奖”等多个权威奖项。作为第三方即配领域的领跑者,顺丰同城不断探索绿色可持续发展,积极发挥生态基础设施作用,推动行业高质量发展的同时,也展现出更高的投资价值。

健全ESG治理体系 筑牢可持续发展根基
面对复杂多变的商业环境,良好的治理成为企业稳固发展的关键支柱。基于此,顺丰同城建立了以董事会为核心的三级ESG管治架构,通过闭环管理机制有效落实ESG战略,推进可持续发展的长期目标,成为即配行业首家同时进行独立第三方报告鉴证及范围三碳排放核查的企业。
顺丰同城持续提升良好企业管治和董事会多元化策略,其中独立非执行董事占比超1/3,女性董监高占比为34%。同时,公司对贪腐行为秉持“零容忍”原则,员工《反腐败承诺书》签订率连续5年达100%,年内董事及员工100%参与廉洁宣传和教育活动。
此外,顺丰同城构建完备的国际合规管理体系,已通过ISO 14001环境管理体系、ISO 45001职业健康安全管理体系、ISO 27001信息安全管理体系及ISO 27701隐私信息管理体系等多项ISO体系认证,实现管理体系和水平达到国际领先水准。

AI+无人技术深入业务场景 践行低碳环保价值链
作为中国规模最大的第三方即配平台,顺丰同城以国家“双碳”战略为导向,将绿色可持续发展嵌入核心运营体系,不断开展绿色减排行动,同时协同上下游深度探索多样化的低碳发展举措,推动即时配送生态链可持续发展。
在配送方面,对比传统物流行业,顺丰同城采用更加环保的电动载具。报告期内,顺丰同城超82.5亿公里的年度总配送距离中,使用绿色交通工具配送占比超98%,节约碳排242万吨,每百万元营收配送碳排放量下降率超20%。
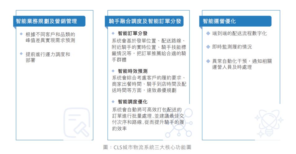
除此之外,顺丰同城依托城市物流系统(CLS)与AI大模型应用,在业务全链路推进运营数字化与AI决策智能化,实现复杂配送网络中订单与骑手的最优匹配,并持续深化数字化运营与绿色交通工具应用,降低配送环节的碳排,构建更环保的配送网络。公司申报的“绿色同城即时配送——基于CLS系统调度优化与可循环包装推广使用的减污降碳项目”,成功纳入首批“深圳市减污降碳协同控制标杆项目库”。
同时,2024年顺丰同城在全国多地实现无人车配送的运营投产。围绕“最后一公里”业务,全国月均活跃路线已达上千条。未来,无人配送能力将成为运力网络的有效补充,助力整体配送效率提升,同时为绿色配送提供可持续解决方案。

注:无人车
在包装方面,顺丰同城自主研发并推广使用可循环文件封与蛋糕袋,促进资源节约与循环高效使用。报告期内,公司共投入使用1.5万个可循环文件封,相当于减少75万个纸质文件封的使用。在运营方面,顺丰同城坚持使用电子签约和线上招标平台,减少纸质文件使用,节约碳排约12吨。

面对气候变化全球议题,顺丰同城参考TCFD的建议框架,从管治、策略、风险管理以及指标和目标四大领域披露工作计划与成果,保障气候变化治理工作的开展和落实,进一步强化公司在环境挑战中的韧性与竞争力。
AI全链路赋能服务提效 客户满意度持续提升
AI与无人技术的深度应用,持续提升配送效率与服务质量,不仅强化了公司的核心竞争力,更诠释了ESG的价值内涵。目前,顺丰同城已实现全场景、全品类、全时段、全距离服务覆盖,同时以科技创新为驱动力,不断推动产品和服务升级,为商家、消费者、骑手等生态链参与者带来更便捷、高效的体验。
基于自主研发的CLS系统,顺丰同城能在巨大体量和高度差异化的订单中,短时间内完成最高效的匹配和分发,提升配送效率和客户体验。截至报告期末,公司提供的配送服务覆盖全国范围内2300多个市县,履约时效达成率95%。在节假日和恶劣天气条件下,时效达成率波动分别不超过1%和3%。

围绕用户体验,顺丰同城通过多渠道24小时在线客服与智能化工单系统协同发力,显著提升处理效率。报告期内,客户满意度同比提升2个百分点,消费者投诉处理率达100%。
构建良性发展骑手生态 业内首创委屈关怀金
近年来,国家从政策方面持续鼓励新业态发展,将灵活就业视为扩大就业的新渠道,同时完善社会保障体系。顺丰同城一方面为骑手提供就业机会,2024年活跃骑手规模100万;另一方面,重视骑手的安全健康与职业发展,将骑手视为第一合作伙伴,构建良性发展的骑手生态。
在保障骑手安全层面,顺丰同城制定了“全过程”安全管理体系,骑手安全培训覆盖率达100%。同时,年内投放智能安全头盔近3万顶,开展线上线下安全培训近2000次,参与人次超120万。另外,骑手系统通过强化疲劳预警、天气异常和语音播报等举措,助力骑手安全驾驶。
在骑手关怀层面,顺丰同城在业内首创委屈关怀专项基金,让骑手在配送过程中遭遇委屈情况时,及时获得心理慰藉和经济补偿;同时,举办超1万场线下关怀活动,为骑手送福利;另外,公司还设立了同心公益基金计划,支持骑手子女教育及家庭帮扶,致力于构建温暖友善及可持续的骑手友好型平台。

在职业发展层面,顺丰同城为骑手提供多元成长通道。2024年,公司重点建设骑手讲师队伍,构建一套涵盖招募、培训、管理与评估的专属发展体系。报告期内,共有超740万人次骑手参与了十大类型,三百多门免费课程学习,有效提升骑手职业技能和综合能力。
共担社会责任 携手建设共赢生态
履行社会责任不仅能带来品牌形象与市场竞争力的提升,更能在推动社会公益的过程中与员工、消费者及社区建立深度信任,从而为自身发展构建内外良性发展生态。秉持“共生共赢”理念,顺丰同城将员工、骑手的力量与社区需求紧密对接,在公益活动、共享经济、助老服务多方面精准发力,不仅为社区带来切实改变,也为企业的可持续发展注入动力。
2024年,在“落地买 松弛游”等文旅新消费场景中,顺丰同城通过构筑配送网络与多元化服务,为各地文旅经济发展增添活力。例如,在热门旅游地区,增加夜间配送运力,采用“二轮+四轮”多种运力灵活组合形式,高效回应各类夜间配送需求。在新疆阿勒泰等旅游区,顺丰同城也通过个性化的“帮我买”、“帮取送”服务,让游客在出行的各环节都省心省力。
在助老方面,顺丰同城聚焦老年人“吃饭难”问题,积极投身上海、无锡等多地助老配餐服务,打造出可复制的助老配餐模式,优化居家养老“30分钟生活服务圈”,持续提升老年人生活品质。

乡村物流配送体系作为支撑城乡经济双循环的关键基础设施,在乡村振兴战略以及扩大内需战略格局中具有重要作用。顺丰同城将“即时配送+最后一公里”服务融入乡村振兴战略,年内县域覆盖超1300个,以灵活高效的即配网络承接商家需求,丰富下沉市场消费选择,缩小城乡消费体验差距。
作为中国最大的第三方即时配送服务平台,顺丰同城积极发挥龙头作用,参与国家市场监督总局《关于加强网络配送员群体党建工作指导意见(意见征求稿)》的修订,团体标准《即时零售履约能力评价指标》及《直播电子商务供应链协同管理规范》的制定,推动行业标准化与规范化,助力行业服务质量与效率提升。
业内人士指出,ESG已不再仅仅是企业的“加分项”,而是衡量其长期价值和发展韧性的核心标尺。实践表明,注重ESG建设的企业往往能获得更高的市场估值、更优的融资条件,并展现出更强的抗风险能力。
一直以来,顺丰同城秉持“让更多人享受零距离美好生活”的使命,将可持续发展理念深度融合到公司战略,带来持续增长动能。可以预见,顺丰同城未来将继续稳守“独立第三方即时配送”定位,释放全场景服务网络优势,深入探索AI与无人技术赋能的新模式,与合作伙伴共建开放共赢的生态,为消费者、商户及社会创造更大的价值,引领即配行业迈向高质量发展新阶段。
【版权及免责声明】凡本网所属版权作品,转载时须获得授权并注明来源“中国产业经济信息网”,违者本网将保留追究其相关法律责任的权力。凡转载文章及企业宣传资讯,仅代表作者个人观点,不代表本网观点和立场。版权事宜请联系:010-65363056。
延伸阅读