当代中国正经历着我国历史上最为广泛而深刻的社会变革,也正进行着人类历史上最为宏大的实践创新。人工智能、物联网、大数据、无人驾驶,新技术应接不暇,未来迎面扑来。科技持续飞速发展的当下,中国面临前所未有的挑战,也获得前所未有的机遇。
十九大报告指出,中国特色社会主义已经进入新时代,这是我国发展新的历史方位。新时代、新理论、新实践。加快推进国家治理现代化,是从企业治理、基层治理、社会治理到国家治理的全方位、各领域、各层次的治理现代化。在经济全球化的今天,在高质量发展要求下,企业治理现代化离不开现代化管理。现代化管理提供了崭新的科学理论、方法和手段,使生产力诸要素更有效地组成一个整体,从而使其最大限度地发挥作用。没有管理,再好的技术也没有平台。
中国的企业家们在管理实践上交出了令人满意的答卷。在6月30日“2018中国管理科学大会暨第六届管理科学奖颁奖典礼”上,以海尔、华为、格力、国网、奇化等为代表的一批优秀企业荣获管理科学的国家级奖项。

据了解,管理科学奖是依据国务院《国家科学技术奖励条例》,经国家科学技术奖励办公室批准设立的全国性科学技术奖,也是管理科学方面唯一保留奖项。
该奖项评选工作由评审委员会按照“公平、公正、公开”的原则,两年评选一次。第六届管理科学奖评审工作由中国管理科学学会管理科学奖评奖工作委员会组织,经由专家初审、评审、复评,以及评审委员会审定等评审程序,奖项含金量十足,旨在表彰、奖励在我国管理科学研究、管理实践以及推广工作中做出突出贡献者,以激励广大管理科学工作者的积极性、创造性,促进管理科学的发展与繁荣,促进管理创新和管理水平的提高。
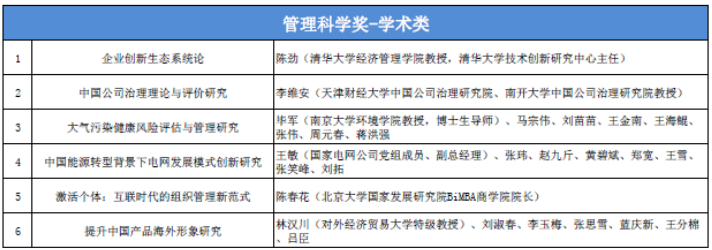
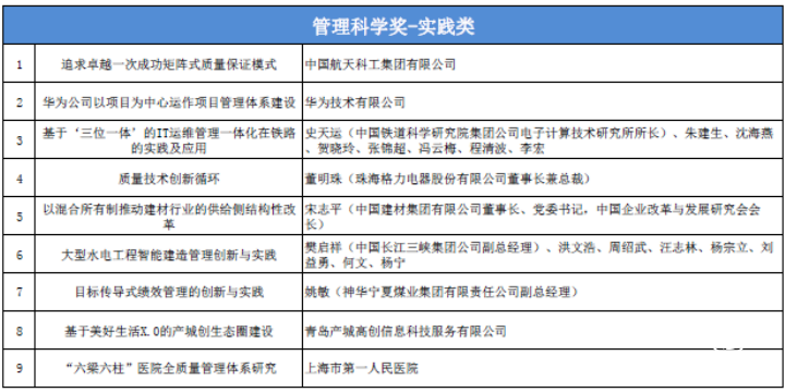
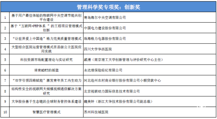
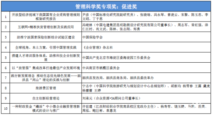
本届管理科学奖,通过激烈的提名和竞争,共计评选出管理科学奖15项,其中学术类 6项,实践类9项;管理科学奖专项奖30项;管理科学奖入围奖29项。
第六届管理科学奖获奖名单





其中,广东奇化化工交易中心股份有限公司董事总经理蒋剑豪荣获管理科学奖专项奖英才奖。

据中国工程院院士、中国工程院管理学部原主任、中国管理科学学会管理科学奖评审委员会主任殷瑞钰在大会致辞中介绍,“中国管理学术界应当肩负起历史赋予的责任与使命,坚持以马克思主义为指导,深入研究面临的重大理论和实践问题,在前人工作的基础上,结合正在进行的前无古人的伟大实践,创造新理论,提出新思想。”

国家自然科学基金委管理学部主任吴启迪在致辞中提出了殷切期望:“大家取得了很多成绩,但是也不要完全满足于现状,还要不断地探索,使得我们国家在管理科学方面能够产生新的成果,这些成果要影响中国,也要影响世界。”

大会由中国管理科学学会秘书长张晓东主持。中科院院士王恩哥做了“物理学对贸易争端的启示”的精彩报告,格力电器股份有限公司助理总裁方祥建,北京大学国家发展研究院BiMBA商学院院长陈春花,国际宇航科学院院士、中国航天科工集团有限公司总工艺师符志民,清华大学经济管理学院教授陈劲,神华宁夏煤业集团有限责任公司副总经理姚敏,中共南京市栖霞区委书记邢正军等获奖嘉宾分享了获奖成果。
作为中国化工产业互联网的龙头企业,广东奇化化工交易中心股份有限公司在管理实践上交出了满意的答案,在董事总经理蒋剑豪的带领下,以“持续创新、效率优先、赤子之心、追求共赢、汇聚英才”为价值观,在吸收借鉴国外先进管理思想和经验的基础上,积极探索,勇于创新,不断提出新的管理理念,创新经营管理模式,取得了显著业绩。
中国管理科学学会张国有会长在闭幕致辞中指出:“管理科学理论和实践工作者,要持续关注可能对管理产生影响的新因素,深入基层发现新问题,运用大数据、云计算、人工智能预测新趋向。”

出席大会的还有获奖个人、团队及单位代表,学会领导,理事及分支机构代表,共计300多位管理学理论与实践工作者及有关人员参加了活动。
转自:南方财富网
版权及免责声明:凡本网所属版权作品,转载时须获得授权并注明来源“中国产业经济信息网”,违者本网将保留追究其相关法律责任的权力。凡转载文章,不代表本网观点和立场。版权事宜请联系:010-65363056。
延伸阅读

版权所有:中国产业经济信息网京ICP备11041399号-2京公网安备11010502035964