2018年中国县域经济100强研究成果发布
赛迪顾问县域经济研究中心
n 总体发展水平较高,百强县的人均GDP为10.6万元。
n 实体经济是县域发展的主要动力,百强县第二产业增加值4.9万亿元,占比53.8%。
n 消费需求旺盛,百强县其中人均社会消费品零售总额为3.4万元,高出全国平均水平(2.6万元)30.8%。
当前,我国经济已由高速增长阶段转向高质量发展阶段,正处在转变发展方式、优化经济结构、转换增长动力的攻关期。实现高质量发展,推动新旧动能转换,建设现代化经济体系,实施乡村振兴战略,基础在县域,难点在县域,活力也在县域。
赛迪顾问县域经济研究中心深耕研究领域十余年,对县域产业发展具备较强的顶层设计和资源链接能力。中心自2016年起连续对外公开发布中国县域经济百强评价系列研究成果。中国县域经济百强评价体系坚持质量第一、效益优先,突出质量变革、效率变革、动力变革,力求引导县域树立科学的发展导向,推动县域在全面建成小康社会、实现“两个一百年”奋斗目标、实现中华民族伟大复兴征程中发挥更大的作用。
一、评价对象
为了提高评价的全面性、可比性、科学性,本研究将评价对象界定为:全国(不包括港澳台)除市辖区以外的1891个县级行政区划,包括包含365个县级市、1356个县、117个自治县、49个旗、3个自治旗,1个林区。赛迪顾问县域经济研究中心通过公开渠道收集、发放回收数据调研表等方式获得广泛而全面的基础数据。
二、评价体系及评价结果
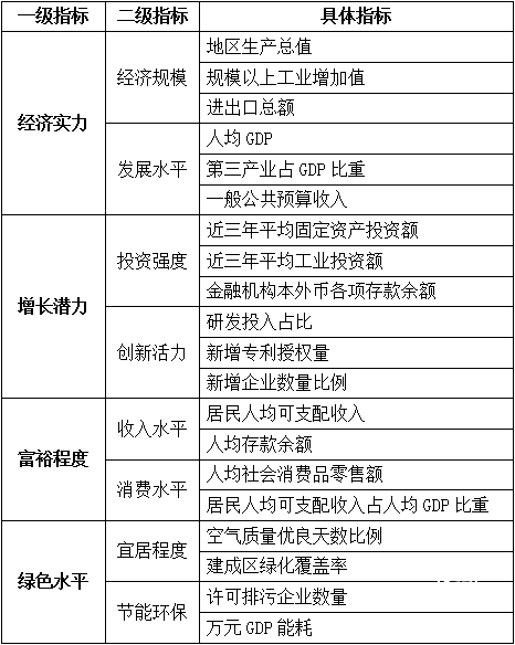
本评价指标体系坚持稳中求进总基调,聚焦高质量发展,坚持以人民为中心的发展思想,体现新发展理念,从经济实力、增长潜力、富裕程度、绿色发展四个方面对全国县域经济发展进行评价。
中国县域经济高质量发展评价指标体系

根据以上评价指标体系,2018年中国县域经济100强评价结果如下:
2018年中国县域经济100强榜单


2018年县域经济100强区域分布

评价结果分析如下:
一、百强县东多西少、强省强县,平衡、充分是未来中国县域发展的主旋律
区域不均,东部占优。百强县东部地区占74席,中部地区占16席、西部地区占8席,东北地区有2席。与2017年相比,东部地区席位减少2位,中部地区和东北地区各增1席。中部地区和东北地区振兴发展初现成效。
强省强县,江苏领先。在百强县前10名中,江苏省占6席,并包揽前4位。江苏、浙江、山东三省表现抢眼,分别占25席、22席和19席。黑龙江、吉林、山西、甘肃、青海、宁夏、云南等省份的县域均无缘百强。
二、百强县总体实力突出,第二产业是发展主要动力
百强县总体实力突出。 2017年,百强县的土地总面积、总人口、地区生产总值分别为20.5万平方公里、9105万人、8.2万亿元,以占全国约2%的土地面积,不到7%的人口创造了全国11%的GDP。
第二产业是百强县发展的主要动力。百强县的三次产业结构为2.6:53.8:43.6。其中,第二产业增加值4.9万亿元,占比53.8%,比全国平均水平高出13.3个百分点,也远高于广东、江苏、山东等发达省份。百强县发展的重中之重就是减少第二产业的无效供给、扩大有效供给,提升第二产业整体供给体系的质量,提高供给结构对需求结构的适应性。
三、总体处在工业化后期,科技创新成为县域经济未来发展的战略支撑
百强县的人均GDP为10.6万元,度超过广东、山东等发达省份,按照钱纳里工业化进程阶段划分,处于工业化后期。从产业结构水平看,百强县的三次产业结构为第一产业增加值<10%,且第二产业比重>第三产业比重,也处于工业化后期。如何引导中国县域从劳动和资本密集型产业为主导转向到技术密集型产业为主导,进而到知识密集型产业为主导,是处在工业化后期的中国县域在新形势下应当积极把握的机遇。
四、进一步对外开放,着力促进经济增长向消费、投资、出口协同拉动转变
百强县的进出口总额占GDP的比重为28.0%,低于广东、江苏等发达地区和全国平均水平。不同县市差异大,昆山、义乌、如皋等地占比均在100%以上,但超过四成的县域不足20%。县域经济发展应当平衡好投资、消费和进出口的关系,依据自身区位条件,扬长避短因地制宜,形成自身发展特色和优势。
五、经济增长主要依赖投资驱动,内生需求增长动力不足
2017年,百强县的固定资产投资总额5.7万亿元,占地区生产总值的63%,低于全国平均水平(77.5%),但高于广东、江苏、浙江等发达省份。我国区域经济的发展现状依然是以投资作为主要内生动力,但在经济新形势下,积极刺激域内消费才是百强县实现长足发展的基础。
百强县中,8个县域的固定资产投资占GDP比重大于100%,78个县域介于50%-100之间,表明大部分百强县的经济增长依赖投资驱动,仅少部分百强县告别投资依赖,转向消费、服务为主的经济结构。
六、资本吸附能力弱,盘活金融渠道,推动资本与实体经济联动发展
百强县资本吸附能力不足。2017年,百强县本外币各项存款余额为10.1万亿元,较GDP体量相近的广东省相去甚远。较强的资本吸附能力能够保障正常的经济运行,百强县应当在发展过程中注重金融市场的管理,优化资金融通渠道,使域内资本高效有序运转,实现资本市场和实体经济的联动发展。
百强县人均存款较低。2017年百强县人均存款额为11.1万元,远低于浙江的18.97万元、广东的17.42万元和江苏的16.18万元,表明中国县域金融资本活力不足。储蓄总额偏低同当前经济形势及居民投资渠道拓宽有关,但储蓄是货币创造的主要来源,县域经济主体在注重引导金融资本在实体经济中的杠杆效应的同时,应当加强金融监管力度,以避免可能存在的金融风险。
七、消费需求旺盛,生活性服务业亟待转型升级
2017年,百强县的社会消费品零售总额3.1万亿元,占全国的8.5%,其中人均社会消费品零售总额为3.4万元,比全国平均水平(2.6万元)高出30.8%,与广东省持平。
较高的收入水平是消费需求旺盛的重要原因之一,百强县的城镇居民人均可支配收入、农村居民人均可支配收入平均达到42417元、19955元,分别比全国水平高出17%、46%,也高于广东、山东等发达省份,与江苏省大体持平。较高的收入和消费水平是百强县发展的优势,引导市场形态由大众基础型消费向精众深度型消费过渡,使供给侧升级催生和匹配消费升级,是对百强县产业优化升级,尤其是生活性服务业优化升级的重要机遇。
转自:东北新闻网
版权及免责声明:凡本网所属版权作品,转载时须获得授权并注明来源“中国产业经济信息网”,违者本网将保留追究其相关法律责任的权力。凡转载文章,不代表本网观点和立场。版权事宜请联系:010-65363056。
延伸阅读

版权所有:中国产业经济信息网京ICP备11041399号-2京公网安备11010502035964