文/噼里啪财税研究院(微信公众号:噼里啪记账)
今年的工作报告提出:2018年“进一步减轻企业税负。改革完善增值税,按照三档并两档方向调整税率水平,重点降低制造业、交通运输等行业税率,提高小规模纳税人年销售额标准”。
3月28日,国家确定深化增值税改革的措施,决定从今年5月1日起,实行三大举措:
Ⅰ 将制造业等行业增值税税率从17%降至16%,将交通运输、建筑、基础电信服务等行业及农产品等货物的增值税税率从11%降至10%。
Ⅱ 统一增值税小规模纳税人标准。将工业企业和商业企业小规模纳税人的年销售额标准由50万元和80万元上调至500万元;并在一定期限内允许已登记为一般纳税人的企业转登记为小规模纳税人。
Ⅲ 对装备制造等先进制造业、研发等现代服务业符合条件的企业和电网企业在一定时期内未抵扣完的进项税额予以一次性退还。
通过实施上述三项措施,全年将减轻市场主体税负超过4000亿元,内外资企业都将同等受益。
两会结束后不到一个月的时间,就推出这个4000亿减税措施,小啪君不禁点了个大大的赞。
那么,这次减税改革,对纳税人有什么影响?哪类企业受益最大?企业将如何应对?我们通过两个案例进行解读。
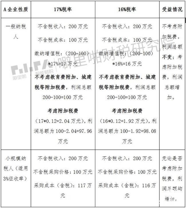
案例1:A制造企业采购原材料,不含税采购价格100万元,假设不含税采购价格不变,在原17%税率下,需要支付100万元材料价款+17万元增值税,共计117万元;按照16%税率计算,则需要支付100万元材料价款+16万元增值税,共计116万元。
A企业销售商品的不含税价格是200万元,假设不含税销售价格不变,在原17%税率下,收到200万元商品款+34万元增值税款,共计234万元;按照16%税率计算,则收到200万元商品款+32万元增值税款,共计232万元。
由于增值税是价外税,也就是说增值税并不包含在商品价格中,理论上讲,税率的变动并不会影响商品的不含税价格(包括采购和销售),因此,在不考虑附加税费的情况下,税率降低导致企业少交税,但并不一定提高中间纳税人的盈利。
在17%和16%税率下,A企业的受益情况是怎样的?我们通过下表说明:


案例2:假设从事货物生产的B企业年应税销售额60万元,小规模纳税人的年销售额标准由50万元提升至500万元,认定前后的情形如下所示:


综上,本次增值税改革,对于小规模纳税人更为有利。而小型微型企业多数是小规模纳税人,因此,小型微型企业受益最大。此外,由于增值税的税负终将由末端消费者承担,因此税率降低,理论上会使末端消费者直接受益(例如一块不含税价格1000元的手表,17%的税率下,消费者需要支付1000*1.17=1170元;16%的税率下,消费者只需支付1000*1.16=1160元,少支付10元)。
那么,对于我们企业而言,应采取哪些应对措施呢?小啪君建议:
特别关注合同价款是含税价格还是不含税价格。上述分析的前提是不含税价格不变,税率降低导致含税价格相应降低;但若含税价格不变,税率降低,企业的采购成本反而会增加。
对于尚在执行中的合同(一般计税,下同),5月1日前的交易,仍应以原合同条款为依据,可不调整合同价款,严格按照增值税纳税义务发生时间开票和抵扣。
对于5月1日无法执行完毕的合同,如建筑施工合同,合同双方应重新进行合同条款谈判,在保证不含税价款不变的情况下,因税率降低,相应下调销项税额。
对于5月1日后新签的合同或新发生的交易,应执行新税率确定价格。
以上是小啪君对于本次增值税改革措施的解读。需要说明的是,尚有部分政策有待进一步明确,例如:5月1日起,17%和11%的税率是否取消?政策未明确的其他行业与事项是否仍然适用17%和11%的税率?政策规定一定期限内允许已登记为一般纳税人的企业转登记为小规模纳税人,这里的“一定期间”具体指什么,转换条件又是什么?对装备制造等先进制造业、研发等现代服务业符合条件的企业和电网企业在一定时期内未抵扣完的进项税额予以一次性退还,这里的“符合条件”、“一定时期”具体指什么?增值税税率三档并两档的具体时间是什么?
此外,根据工作报告中提出的,“全年再为企业和个人减税8000多亿元”,本次减税4000亿元,意味着接下来还将有其他减税措施,包括企业所得税、个人所得税等。
我们噼里啪财税研究院将继续密切关注国家的各项财税政策,继续第一时间为您解读各项政策,持续助力企业的减税降负,成为您企业财税业务上的好帮手!
转自:中华网
版权及免责声明:凡本网所属版权作品,转载时须获得授权并注明来源“中国产业经济信息网”,违者本网将保留追究其相关法律责任的权力。凡转载文章,不代表本网观点和立场。版权事宜请联系:010-65363056。
延伸阅读

版权所有:中国产业经济信息网京ICP备11041399号-2京公网安备11010502003583