大数据应用新典范金铃大奖和大数据应用50人启动2018中国大数据垂直应用大年


来源:中国产业经济信息网   时间:2018-01-15





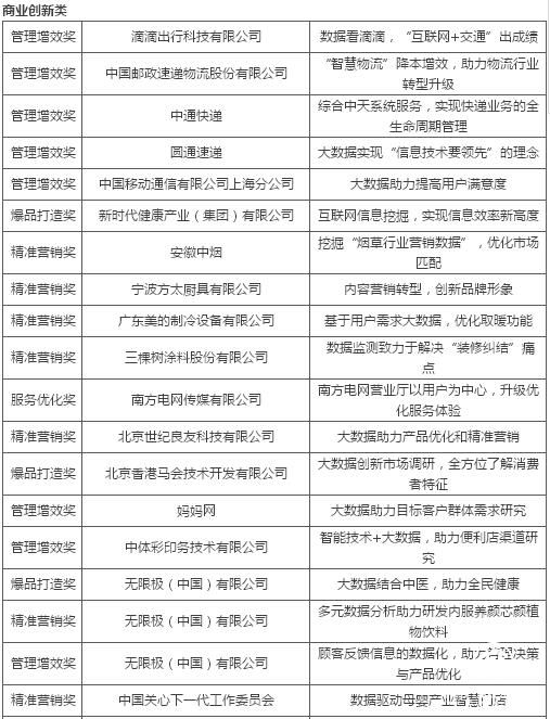
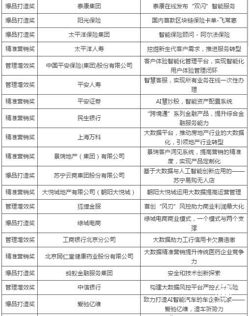
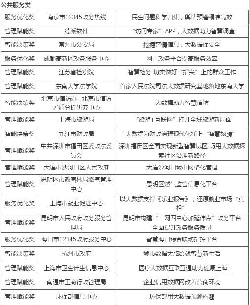
  中国大数据应用新典范大奖第七届金铃奖108奖名单正式出炉,获奖案例包括了38个公共服务的大数据应用奖项,60个商业服务领域的大数据应用奖项和10个媒体传播的大数据应用奖项。
  从2011年以来,作为首先倡导大数据垂直应用服务的数据智能服务机构,零点有数一直致力于挖掘与推动大数据源开发、数据汇融、数据智能化平台服务与数据智能化垂直应用的典范机构与典型案例,作为金铃奖的获奖项目向社会提供示范实例。
  本年度的大奖发布与"2018未来创造者大会"同时举行,作为构造未来产业、未来公共管理与未来工商管理和未来社会运行的最强有力的新能源形态,大数据智能及其垂直应用的发展显示了大数据由概念化推崇转而成为社会新兴能量的转化程度,对于任何一个地方来说,大数据垂直应用典范的多少与水平,是显示其创新化程度的重要指标。(文末附第七届金铃奖暨中国大数据应用新典范大奖获奖名单)
 
  这次会议上由原世界银行高级数据科学家徐来、中国标准化研究院党委书记兼副院长王宗龄、南方科技大学夏志宏教授、中国传媒大学沈浩教授、物流信息互通共享技术及应用国家实验室主任相峰、零点有数袁岳等组成的"中国大数据应用50人",D50正式启动。D50的核心组成者为在大数据应用领域的先行机构与前沿性的应用示范机构的志愿性专家,共同担负推动大数据智能发展与推广大数据垂直应用的使命。
  承载金铃奖发布与D50启动仪式的"2018未来创造者大会"是由零点有数、创客时代媒体、飞马旅共同主办的。会上来自科技创新、教育创新、创业服务、新媒体、创业投资领域的专家共同预期未来十年中的社会发展及我们的回应。
  零点有数董事长袁岳在《基于大数据智能的未来决策能力》的趋势性主题演讲中,特别阐述了在区块链技术支持下的大数据源开发、大数据加工的核反应堆式的数据融核核心技术、大数据融核支持的大数据智能行业垂直应用。

  会上,零点有数与中国标准化研究院签署了战略合作协议、飞马旅与创客时代媒体签署了战略合作协议。零点有数城市大数据研究院基于大数据智能开发的“中国城市营商环境维度榜”与零点有数商业大数据研究院开发的商业地产大数据解决系统发布,显示以多元标准化大数据源支持与自动化大数据融核技术支撑的数据智能解决方案的强大能力。
  乘“2018年未来创造大会”之风,零点有数携手包括第七届金铃奖暨中国大数据应用新典范大奖获奖机构和D50代表在内的行业伙伴,追踪大数据行业前沿的技术趋向,推动更多公共机构与企业组织引入大数据智能决策技术,推动大数据垂直行业应用更显旺盛的势头,将2018年推动成为大数据智能垂直应用的大年。

  附第七届金铃奖暨中国大数据应用新典范大奖获奖名单(排名不分先后)






 
  转自:凤凰网
 



  版权及免责声明:凡本网所属版权作品,转载时须获得授权并注明来源“中国产业经济信息网”,违者本网将保留追究其相关法律责任的权力。凡转载文章,不代表本网观点和立场。版权事宜请联系:010-65363056。

延伸阅读

  • WIPO发布知识产权数据 中国企业国际化进程加快

    世界知识产权组织(WIPO)近日在官方网站发布2016年知识产权申请服务数据。数据显示,2016年WIPO国际商标申请服务即马德里体系的需求增长了7 2%,申请量达52550件。在排名前15的国家中,中国在2016年的增速最快,增长达68 6%。
    2017-03-22
  • 全国大数据创新应用大赛总决赛举行 总冠军获72万

    9日,首届“创客中国·智慧中国杯”全国大数据创新应用大赛总决赛在成都郫都区菁蓉镇举行,六支决赛团队进入总决赛,经过评委们综合评选,最后“必然”团队获得总冠军并独得72万现金大奖。
    2017-05-10
  • 我国将建全国一体化的国家大数据中心

    工信部总工程师张峰表示,我国将建设全国一体化的国家大数据中心,推进公共数据开放和基础数据资源跨部门、跨区域共享,提高数据应用效率和使用价值,同时加强安全监管,严厉打击非法泄露和出卖个人数据行为,维护网络数据安全。
    2017-05-24
  • 大数据安全多级保护体系正在构建

    记者获悉,继网络安全法今起实施之后,我国还将进一步完善国家层面的大数据保护机制,加快推进大数据安全保护法律法规和制度建设。
    2017-06-01

版权所有:中国产业经济信息网京ICP备11041399号-2京公网安备11010502003583